Suppr超能文献

致病性 POGZ 突变导致皮质发育障碍和可逆转的自闭症样表型。

Pathogenic POGZ mutation causes impaired cortical development and reversible autism-like phenotypes.

机构信息

Laboratory of Molecular Neuropharmacology, Graduate School of Pharmaceutical Sciences, Osaka University, Suita, Osaka, 565-0871, Japan.

Interdisciplinary Program for Biomedical Sciences, Institute for Transdisciplinary Graduate Degree Programs, Osaka University, Suita, Osaka, 565-0871, Japan.

出版信息

Nat Commun. 2020 Feb 26;11(1):859. doi: 10.1038/s41467-020-14697-z.

Abstract

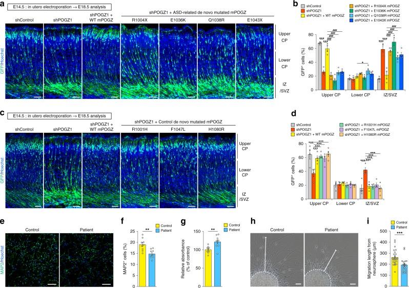
Pogo transposable element derived with ZNF domain (POGZ) has been identified as one of the most recurrently de novo mutated genes in patients with neurodevelopmental disorders (NDDs), including autism spectrum disorder (ASD), intellectual disability and White-Sutton syndrome; however, the neurobiological basis behind these disorders remains unknown. Here, we show that POGZ regulates neuronal development and that ASD-related de novo mutations impair neuronal development in the developing mouse brain and induced pluripotent cell lines from an ASD patient. We also develop the first mouse model heterozygous for a de novo POGZ mutation identified in a patient with ASD, and we identify ASD-like abnormalities in the mice. Importantly, social deficits can be treated by compensatory inhibition of elevated cell excitability in the mice. Our results provide insight into how de novo mutations on high-confidence ASD genes lead to impaired mature cortical network function, which underlies the cellular pathogenesis of NDDs, including ASD.

摘要

Pogo 转座元件衍生的锌指结构域(POGZ)已被确定为神经发育障碍(NDD)患者中最常发生的从头突变基因之一,包括自闭症谱系障碍(ASD)、智力障碍和 White-Sutton 综合征;然而,这些疾病背后的神经生物学基础仍然未知。在这里,我们表明 POGZ 调节神经元发育,而与 ASD 相关的从头突变会损害发育中老鼠大脑和来自 ASD 患者的诱导多能细胞系中的神经元发育。我们还开发了第一个携带在 ASD 患者中鉴定的从头 POGZ 突变的杂合子小鼠模型,并在小鼠中发现了 ASD 样异常。重要的是,社交缺陷可以通过抑制小鼠中升高的细胞兴奋性来治疗。我们的研究结果提供了深入了解高可信度 ASD 基因上的从头突变如何导致成熟皮质网络功能受损的机制,这是包括 ASD 在内的 NDD 细胞发病机制的基础。

https://cdn.ncbi.nlm.nih.gov/pmc/blobs/97cd/7044294/0794e586c7cc/41467_2020_14697_Fig1_HTML.jpg

文献检索

告别复杂PubMed语法,用中文像聊天一样搜索,搜遍4000万医学文献。AI智能推荐,让科研检索更轻松。

立即免费搜索

文件翻译

保留排版,准确专业,支持PDF/Word/PPT等文件格式,支持 12+语言互译。

免费翻译文档

深度研究

AI帮你快速写综述,25分钟生成高质量综述,智能提取关键信息,辅助科研写作。

立即免费体验