• 文献检索
  • 文档翻译
  • 深度研究
  • 学术资讯
  • Suppr Zotero 插件Zotero 插件
  • 邀请有礼
  • 套餐&价格
  • 历史记录
应用&插件
Suppr Zotero 插件Zotero 插件浏览器插件Mac 客户端Windows 客户端微信小程序
定价
高级版会员购买积分包购买API积分包
服务
文献检索文档翻译深度研究API 文档MCP 服务
关于我们
关于 Suppr公司介绍联系我们用户协议隐私条款
关注我们

Suppr 超能文献

核心技术专利:CN118964589B侵权必究
粤ICP备2023148730 号-1Suppr @ 2026

文献检索

告别复杂PubMed语法,用中文像聊天一样搜索,搜遍4000万医学文献。AI智能推荐,让科研检索更轻松。

立即免费搜索

文件翻译

保留排版,准确专业,支持PDF/Word/PPT等文件格式,支持 12+语言互译。

免费翻译文档

深度研究

AI帮你快速写综述,25分钟生成高质量综述,智能提取关键信息,辅助科研写作。

立即免费体验

细胞类型特异性全脑直接投射到梨状前、后皮质。

Cell-Type-Specific Whole-Brain Direct Inputs to the Anterior and Posterior Piriform Cortex.

机构信息

Wuhan National Laboratory for Optoelectronics, Huazhong University of Science and Technology, Wuhan, China.

Center for Brain Science, State Key Laboratory of Magnetic Resonance and Atomic and Molecular Physics, Key Laboratory of Magnetic Resonance in Biological Systems, Wuhan Center for Magnetic Resonance, Wuhan Institute of Physics and Mathematics, Innovation Academy for Precision Measurement Science and Technology, Chinese Academy of Sciences, Wuhan, China.

出版信息

Front Neural Circuits. 2020 Feb 7;14:4. doi: 10.3389/fncir.2020.00004. eCollection 2020.

DOI:10.3389/fncir.2020.00004
PMID:32116571
原文链接:https://pmc.ncbi.nlm.nih.gov/articles/PMC7019026/
Abstract

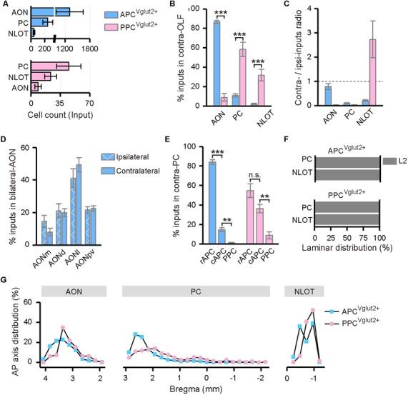
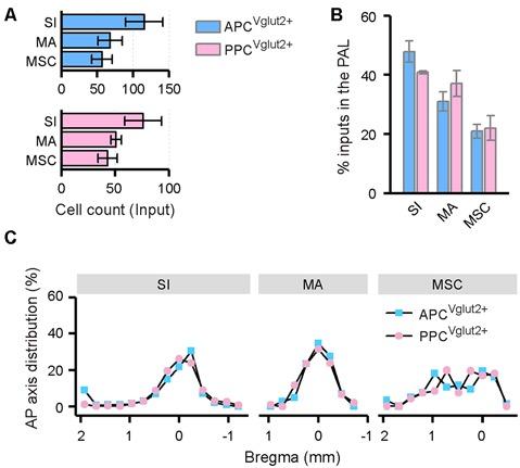
The piriform cortex (PC) is a key brain area involved in both processing and coding of olfactory information. It is implicated in various brain disorders, such as epilepsy, Alzheimer's disease, and autism. The PC consists of the anterior (APC) and posterior (PPC) parts, which are different anatomically and functionally. However, the direct input networks to specific neuronal populations within the APC and PPC remain poorly understood. Here, we mapped the whole-brain direct inputs to the two major neuronal populations, the excitatory glutamatergic principal neurons and inhibitory γ-aminobutyric acid (GABA)-ergic interneurons within the APC and PPC using the rabies virus (RV)-mediated retrograde trans-synaptic tracing system. We found that for both types of neurons, APC and PPC share some similarities in input networks, with dominant inputs originating from the olfactory region (OLF), followed by the cortical subplate (CTXsp), isocortex, cerebral nuclei (CNU), hippocampal formation (HPF) and interbrain (IB), whereas the midbrain (MB) and hindbrain (HB) were rarely labeled. However, APC and PPC also show distinct features in their input distribution patterns. For both types of neurons, the input proportion from the OLF to the APC was higher than that to the PPC; while the PPC received higher proportions of inputs from the HPF and CNU than the APC did. Overall, our results revealed the direct input networks of both excitatory and inhibitory neuronal populations of different PC subareas, providing a structural basis to analyze the diverse PC functions.

摘要

梨状皮层(PC)是参与嗅觉信息处理和编码的关键大脑区域。它与各种大脑疾病有关,如癫痫、阿尔茨海默病和自闭症。PC 由前(APC)和后(PPC)两部分组成,它们在解剖和功能上有所不同。然而,对于 APC 和 PPC 内特定神经元群体的直接输入网络仍知之甚少。在这里,我们使用狂犬病毒(RV)介导的逆行跨突触示踪系统,绘制了整个大脑对 APC 和 PPC 内两种主要神经元群体(兴奋性谷氨酸能主神经元和抑制性γ-氨基丁酸(GABA)能中间神经元)的直接输入。我们发现,对于这两种类型的神经元,APC 和 PPC 在输入网络方面具有一些相似之处,主要的输入源来自嗅觉区域(OLF),其次是皮质基板(CTXsp)、同型皮质、脑核(CNU)、海马结构(HPF)和间脑(IB),而中脑(MB)和后脑(HB)很少被标记。然而,APC 和 PPC 也在其输入分布模式上表现出明显的特征。对于这两种类型的神经元,来自 OLF 的输入比例到 APC 高于到 PPC;而 PPC 接收来自 HPF 和 CNU 的输入比例高于 APC。总的来说,我们的结果揭示了不同 PC 亚区的兴奋性和抑制性神经元群体的直接输入网络,为分析多样化的 PC 功能提供了结构基础。

https://cdn.ncbi.nlm.nih.gov/pmc/blobs/8b53/7019026/9d89682e491b/fncir-14-00004-g0008.jpg
https://cdn.ncbi.nlm.nih.gov/pmc/blobs/8b53/7019026/825253eef673/fncir-14-00004-g0001.jpg
https://cdn.ncbi.nlm.nih.gov/pmc/blobs/8b53/7019026/4a907bf86574/fncir-14-00004-g0002.jpg
https://cdn.ncbi.nlm.nih.gov/pmc/blobs/8b53/7019026/102633c570f8/fncir-14-00004-g0003.jpg
https://cdn.ncbi.nlm.nih.gov/pmc/blobs/8b53/7019026/17bc0bda7cd1/fncir-14-00004-g0004.jpg
https://cdn.ncbi.nlm.nih.gov/pmc/blobs/8b53/7019026/e2f3fa60414a/fncir-14-00004-g0005.jpg
https://cdn.ncbi.nlm.nih.gov/pmc/blobs/8b53/7019026/589fea779e3d/fncir-14-00004-g0006.jpg
https://cdn.ncbi.nlm.nih.gov/pmc/blobs/8b53/7019026/ff3caf150fc2/fncir-14-00004-g0007.jpg
https://cdn.ncbi.nlm.nih.gov/pmc/blobs/8b53/7019026/9d89682e491b/fncir-14-00004-g0008.jpg
https://cdn.ncbi.nlm.nih.gov/pmc/blobs/8b53/7019026/825253eef673/fncir-14-00004-g0001.jpg
https://cdn.ncbi.nlm.nih.gov/pmc/blobs/8b53/7019026/4a907bf86574/fncir-14-00004-g0002.jpg
https://cdn.ncbi.nlm.nih.gov/pmc/blobs/8b53/7019026/102633c570f8/fncir-14-00004-g0003.jpg
https://cdn.ncbi.nlm.nih.gov/pmc/blobs/8b53/7019026/17bc0bda7cd1/fncir-14-00004-g0004.jpg
https://cdn.ncbi.nlm.nih.gov/pmc/blobs/8b53/7019026/e2f3fa60414a/fncir-14-00004-g0005.jpg
https://cdn.ncbi.nlm.nih.gov/pmc/blobs/8b53/7019026/589fea779e3d/fncir-14-00004-g0006.jpg
https://cdn.ncbi.nlm.nih.gov/pmc/blobs/8b53/7019026/ff3caf150fc2/fncir-14-00004-g0007.jpg
https://cdn.ncbi.nlm.nih.gov/pmc/blobs/8b53/7019026/9d89682e491b/fncir-14-00004-g0008.jpg

相似文献

1
Cell-Type-Specific Whole-Brain Direct Inputs to the Anterior and Posterior Piriform Cortex.细胞类型特异性全脑直接投射到梨状前、后皮质。
Front Neural Circuits. 2020 Feb 7;14:4. doi: 10.3389/fncir.2020.00004. eCollection 2020.
2
Response Patterns of GABAergic Neurons in the Anterior Piriform Cortex of Awake Mice.清醒小鼠前梨状皮质中GABA能神经元的反应模式
Cereb Cortex. 2017 Jun 1;27(6):3110-3124. doi: 10.1093/cercor/bhw175.
3
Synaptic Organization of Anterior Olfactory Nucleus Inputs to Piriform Cortex.嗅前核到梨状皮质的突触组织。
J Neurosci. 2020 Dec 2;40(49):9414-9425. doi: 10.1523/JNEUROSCI.0965-20.2020. Epub 2020 Oct 28.
4
Novel interneuronal network in the mouse posterior piriform cortex.小鼠梨状后皮质中的新型中间神经元网络。
J Comp Neurol. 2006 Dec 20;499(6):1000-15. doi: 10.1002/cne.21166.
5
Differences in the distribution of GABA- and GAD-immunoreactive neurons in the anterior and posterior piriform cortex of rats.大鼠梨状前皮质和梨状后皮质中γ-氨基丁酸(GABA)和谷氨酸脱羧酶(GAD)免疫反应性神经元分布的差异。
Brain Res. 1998 Jul 27;800(1):21-31. doi: 10.1016/s0006-8993(98)00488-0.
6
Input-specific excitation of olfactory cortex microcircuits.输入特异性激发嗅皮层微电路。
Front Neural Circuits. 2012 Sep 19;6:69. doi: 10.3389/fncir.2012.00069. eCollection 2012.
7
Differential Coding Strategies in Glutamatergic and GABAergic Neurons in the Medial Cerebellar Nucleus.中脑小脑核内谷氨酸能和 GABA 能神经元的差异编码策略。
J Neurosci. 2020 Jan 2;40(1):159-170. doi: 10.1523/JNEUROSCI.0806-19.2019. Epub 2019 Nov 6.
8
Glutamatergic Innervation onto Striatal Neurons Potentiates GABAergic Synaptic Output.谷氨酸能神经末梢对纹状体神经元的支配增强了 GABA 能突触的输出。
J Neurosci. 2019 Jun 5;39(23):4448-4460. doi: 10.1523/JNEUROSCI.2630-18.2019. Epub 2019 Apr 1.
9
Optogenetic Mapping of Intracortical Circuits Originating from Semilunar Cells in the Piriform Cortex.源自梨状皮层半月细胞的皮层内回路的光遗传学图谱
Cereb Cortex. 2017 Jan 1;27(1):589-601. doi: 10.1093/cercor/bhv258.
10
Quantitative analysis of axon collaterals of single pyramidal cells of the anterior piriform cortex of the guinea pig.豚鼠前梨状皮质单个锥体细胞轴突侧支的定量分析
BMC Neurosci. 2017 Feb 8;18(1):25. doi: 10.1186/s12868-017-0342-7.

引用本文的文献

1
Anterior olfactory nucleus mediates parallel inter-bulbar pathways in rodents.前嗅核介导啮齿动物球间平行通路。
BMC Biol. 2025 Aug 29;23(1):271. doi: 10.1186/s12915-025-02353-1.
2
Fast updating feedback from piriform cortex to the olfactory bulb relays multimodal identity and reward contingency signals during rule-reversal.在规则反转过程中,从梨状皮质到嗅球的快速更新反馈传递多模态身份和奖励意外信号。
Nat Commun. 2025 Jan 22;16(1):937. doi: 10.1038/s41467-025-56023-5.
3
The activation of the piriform cortex to lateral septum pathway during chronic social defeat stress is crucial for the induction of behavioral disturbance in mice.

本文引用的文献

1
Anatomical imaging of the piriform cortex in epilepsy.癫痫患者梨状皮质的解剖成像。
Exp Neurol. 2019 Oct;320:113013. doi: 10.1016/j.expneurol.2019.113013. Epub 2019 Jul 16.
2
A whole-brain atlas of monosynaptic input targeting four different cell types in the medial prefrontal cortex of the mouse.一个针对小鼠内侧前额叶皮质中四种不同细胞类型的单突触输入的全脑图谱。
Nat Neurosci. 2019 Apr;22(4):657-668. doi: 10.1038/s41593-019-0354-y. Epub 2019 Mar 18.
3
Nostril-specific and structure-based olfactory learning of chiral discrimination in human adults.
在慢性社会挫败应激期间,梨状皮层到外侧隔区通路的激活对于诱导小鼠行为障碍至关重要。
Neuropsychopharmacology. 2025 Apr;50(5):828-840. doi: 10.1038/s41386-024-02034-7. Epub 2024 Dec 5.
4
Spatial maps in piriform cortex during olfactory navigation.嗅觉导航过程中梨状皮层的空间图谱。
bioRxiv. 2024 Sep 26:2024.09.25.614771. doi: 10.1101/2024.09.25.614771.
5
NMDA receptor antagonist high-frequency oscillations are transmitted via bottom-up feedforward processing.NMDA 受体拮抗剂高频振荡通过自下而上的前馈处理进行传递。
Sci Rep. 2024 Sep 19;14(1):21858. doi: 10.1038/s41598-024-71749-w.
6
Hyperactive mTORC1 in striatum dysregulates dopamine receptor expression and odor preference behavior.纹状体中过度活跃的mTORC1会使多巴胺受体表达和气味偏好行为失调。
Front Neurosci. 2024 Aug 30;18:1461178. doi: 10.3389/fnins.2024.1461178. eCollection 2024.
7
Odors in space.太空中的气味。
Front Neural Circuits. 2024 Jun 24;18:1414452. doi: 10.3389/fncir.2024.1414452. eCollection 2024.
8
Exercise Influences the Brain's Metabolic Response to Chronic Cocaine Exposure in Male Rats.运动对雄性大鼠大脑对慢性可卡因暴露的代谢反应有影响。
J Pers Med. 2024 May 9;14(5):500. doi: 10.3390/jpm14050500.
9
One nose but two nostrils: Learn to align with sparse connections between two olfactory cortices.一个鼻子却有两个鼻孔:学会与两个嗅觉皮层之间的稀疏连接保持一致。
ArXiv. 2024 May 6:arXiv:2405.03602v1.
10
Subregion preference in the long-range connectome of pyramidal neurons in the medial prefrontal cortex.前额皮质内锥体神经元长程连接组的亚区偏好。
BMC Biol. 2024 Apr 29;22(1):95. doi: 10.1186/s12915-024-01880-7.
成人中基于鼻腔特异性和结构的手性分辨嗅觉学习。
Elife. 2019 Jan 17;8:e41296. doi: 10.7554/eLife.41296.
4
Flavor recognition memory related activity of the posterior piriform cortex in adult and aged rats.成年和老年大鼠后梨状皮层的味觉识别记忆相关活动。
Behav Brain Res. 2019 Mar 15;360:196-201. doi: 10.1016/j.bbr.2018.12.016. Epub 2018 Dec 7.
5
A specific olfactory cortico-thalamic pathway contributing to sampling performance during odor reversal learning.特定的嗅觉皮层-丘脑通路有助于嗅觉反转学习中的采样表现。
Brain Struct Funct. 2019 Mar;224(2):961-971. doi: 10.1007/s00429-018-1807-x. Epub 2018 Dec 1.
6
Impaired Odor Perception in Autism Spectrum Disorder Is Associated with Decreased Activity in Olfactory Cortex.自闭症谱系障碍中的嗅觉感知受损与嗅觉皮层活动减少有关。
Chem Senses. 2018 Sep 22;43(8):627-634. doi: 10.1093/chemse/bjy051.
7
Development of piriform cortex interhemispheric connections via the anterior commissure: progressive and regressive strategies.通过前连合发展梨状皮层的半球间连接:前进和后退策略。
Brain Struct Funct. 2018 Dec;223(9):4067-4085. doi: 10.1007/s00429-018-1741-y. Epub 2018 Aug 24.
8
Distinct Anatomical Connectivity Patterns Differentiate Subdivisions of the Nonlemniscal Auditory Thalamus in Mice.不同的解剖连接模式区分了小鼠非薄束听觉丘脑的细分。
Cereb Cortex. 2019 Jun 1;29(6):2437-2454. doi: 10.1093/cercor/bhy115.
9
Dentate gyrus mossy cells control spontaneous convulsive seizures and spatial memory.齿状回苔藓细胞控制自发性惊厥发作和空间记忆。
Science. 2018 Feb 16;359(6377):787-790. doi: 10.1126/science.aan4074.
10
In the Piriform Cortex, the Primary Impetus for Information Encoding through Synaptic Plasticity Is Provided by Descending Rather than Ascending Olfactory Inputs.在梨状皮质中,通过突触可塑性进行信息编码的主要动力是来自下行而不是上行的嗅觉输入。
Cereb Cortex. 2018 Feb 1;28(2):764-776. doi: 10.1093/cercor/bhx315.