Suppr超能文献

PLAG通过干扰A549肺癌原位模型中的中性粒细胞弹性蛋白酶/PAR2/EGFR信号传导发挥抗转移作用。

PLAG Exerts Anti-Metastatic Effects by Interfering with Neutrophil Elastase/PAR2/EGFR Signaling in A549 Lung Cancer Orthotopic Model.

作者信息

Kim Guen Tae, Hahn Kyu Woong, Yoon Sun Young, Sohn Ki-Young, Kim Jae Wha

机构信息

Korea Research Institute of Bioscience and Biotechnology, 125 Kwahak-ro, Daejeon 34141, Korea.

Hannam University, Dept. of Biological science, 1646 Daedeok-daero, Daejeon 34054, Korea.

出版信息

Cancers (Basel). 2020 Feb 28;12(3):560. doi: 10.3390/cancers12030560.

Abstract

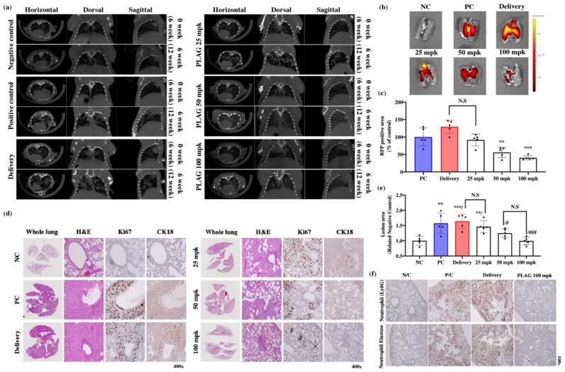
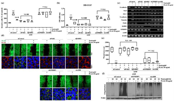
The effectiveness of chemotherapy and radiotherapy to treat lung cancer is limited because of highly metastatic nature. Novel strategies and drugs to attenuate metastatic activity are urgently required. In this study, red fluorescence proteins (RFP)-labeled A549 human lung cancer cells were orthotopically implantation, where they developed primary tumors. Metastasis in brain and intestines were reduced by up to 80% by treatment with 100 mpk 1-palmitoyl-2-linoleoyl-3-acetyl-rac-glycerol (PLAG) compared with that in control mice. PLAG treatment also reduced the migration of the primary tumors. Interestingly, substantial neutrophil infiltration was observed in the tumors in control mice. The neutrophil contribution to A549 cell metastatic activity was examined in in vitro co-culture system. Metastatic activity could be achieved in the A549 cells through epidermal growth factor receptor (EGFR) transactivation mediated by protease activating receptor 2 (PAR2) receptor. Neutrophil elastase secreted from tumor-infiltrating neutrophils stimulated PAR2 and induced EGFR transactivation. However, this transactivation was inhibited by inducing PAR2 degradation following PLAG treatment and metastatic activity was effectively inhibited. PLAG attenuated cancer metastatic activity via modulated PAR2/EGFR transactivation by accelerating PAR2 degradation. These results suggest PLAG as potential therapeutic agent to combat tumor metastasis via regulating the activation signal pathway of PAR2 by tumor infiltrate-neutrophils.

摘要

由于肺癌具有高度转移性,化疗和放疗对其治疗效果有限。因此迫切需要新的策略和药物来减弱转移活性。在本研究中,将红色荧光蛋白(RFP)标记的A549人肺癌细胞原位植入,使其形成原发性肿瘤。与对照小鼠相比,用100 mpk的1-棕榈酰-2-亚油酰-3-乙酰-rac-甘油(PLAG)处理可使脑和肠道中的转移减少多达80%。PLAG处理还减少了原发性肿瘤的迁移。有趣的是,在对照小鼠的肿瘤中观察到大量中性粒细胞浸润。在体外共培养系统中研究了中性粒细胞对A549细胞转移活性的作用。通过蛋白酶激活受体2(PAR2)受体介导的表皮生长因子受体(EGFR)反式激活,A549细胞可实现转移活性。肿瘤浸润中性粒细胞分泌的中性粒细胞弹性蛋白酶刺激PAR2并诱导EGFR反式激活。然而,PLAG处理后诱导PAR2降解可抑制这种反式激活,并有效抑制转移活性。PLAG通过加速PAR2降解调节PAR2/EGFR反式激活,从而减弱癌症转移活性。这些结果表明,PLAG作为一种潜在的治疗剂,可通过调节肿瘤浸润中性粒细胞的PAR2激活信号通路来对抗肿瘤转移。

https://cdn.ncbi.nlm.nih.gov/pmc/blobs/65ea/7139301/04be7310f4a2/cancers-12-00560-g001.jpg

文献AI研究员

20分钟写一篇综述,助力文献阅读效率提升50倍。

立即体验

用中文搜PubMed

大模型驱动的PubMed中文搜索引擎

马上搜索

文档翻译

学术文献翻译模型,支持多种主流文档格式。

立即体验