• 文献检索
  • 文档翻译
  • 深度研究
  • 学术资讯
  • Suppr Zotero 插件Zotero 插件
  • 邀请有礼
  • 套餐&价格
  • 历史记录
应用&插件
Suppr Zotero 插件Zotero 插件浏览器插件Mac 客户端Windows 客户端微信小程序
定价
高级版会员购买积分包购买API积分包
服务
文献检索文档翻译深度研究API 文档MCP 服务
关于我们
关于 Suppr公司介绍联系我们用户协议隐私条款
关注我们

Suppr 超能文献

核心技术专利:CN118964589B侵权必究
粤ICP备2023148730 号-1Suppr @ 2026

文献检索

告别复杂PubMed语法,用中文像聊天一样搜索,搜遍4000万医学文献。AI智能推荐,让科研检索更轻松。

立即免费搜索

文件翻译

保留排版,准确专业,支持PDF/Word/PPT等文件格式,支持 12+语言互译。

免费翻译文档

深度研究

AI帮你快速写综述,25分钟生成高质量综述,智能提取关键信息,辅助科研写作。

立即免费体验

characterization and genomic analysis of valsw3-3, a new bacteriophage infecting vibrio alginolyticus.

Characterization and Genomic Analysis of ValSw3-3, a New Bacteriophage Infecting Vibrio alginolyticus.

机构信息

Shenzhen Institute of Synthetic Biology, Shenzhen Institutes of Advanced Technology, Chinese Academy of Sciences, Shenzhen, China.

Key Laboratory of Quantitative Engineering Biology, Shenzhen Institutes of Advanced Technology, Chinese Academy of Sciences, Shenzhen, China.

出版信息

J Virol. 2020 May 4;94(10). doi: 10.1128/JVI.00066-20.

DOI:10.1128/JVI.00066-20
PMID:32132234
原文链接:https://pmc.ncbi.nlm.nih.gov/articles/PMC7199398/
Abstract

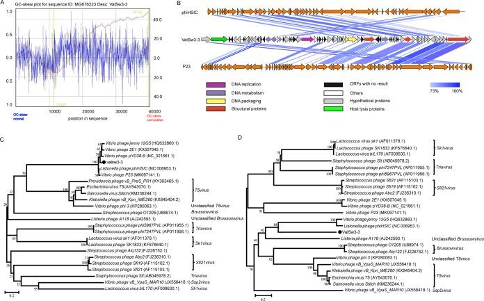
A novel lytic bacteriophage, ValSw3-3, which efficiently infects pathogenic strains of , was isolated from sewage water and characterized by microbiological and genomic analyses. Transmission electron microscopy indicated that ValSw3-3 has the morphology of siphoviruses. This phage can infect four species in the genus and has a latent period of 15 min and a burst size of 95 ± 2 PFU/infected bacterium. Genome sequencing results show that ValSw3-3 has a 39,846-bp double-stranded DNA genome with a GC content of 43.1%. The similarity between the genome sequences of ValSw3-3 and those of other phages recorded in the GenBank database was below 50% (42%), suggesting that ValSw3-3 significantly differs from previously reported phages at the DNA level. Multiple genome comparisons and phylogenetic analysis based on the major capsid protein revealed that phage ValSw3-3 is grouped in a clade with five other phages, including phage phiHSIC (GenBank accession no. NC_006953.1), phage P23 (MK097141.1), phage pYD8-B (NC_021561.1), phage 2E1 (KX507045.1), and phage 12G5 (HQ632860.1), and is distinct from all known genera within the family that have been ratified by the International Committee on Taxonomy of Viruses (ICTV). An proteomic comparison of diverse phages from the family supported this clustering result and suggested that ValSw3-3, phiHSIC, P23, pYD8-B, 2E1, and 12G5 should be classified as a novel genus cluster of A subsequent analysis of core genes also revealed the common genes shared within this new cluster. Overall, these results provide a characterization of phage ValSw3-3 and support our proposal of a new viral genus within the family Phage therapy has been considered a potential alternative to antibiotic therapy in treating bacterial infections. For controlling the vibriosis-causing pathogen , well-documented phage candidates are still lacking. Here, we characterize a novel lytic phage, ValSw3-3, based on its morphology, host range and infectivity, growth characteristics, stability under various conditions, and genomic features. Our results show that ValSw3-3 could be a potent candidate for phage therapy to treat infections due to its stronger infectivity and better pH and thermal stability than those of previously reported phages. Moreover, genome sequence alignments, phylogenetic analysis, proteomic comparison, and core gene analysis all support that this novel phage, ValSw3-3, and five unclassified phages form a clade distant from those of other known genera ratified by the ICTV. Thus, we propose a new viral genus within the family to accommodate this clade, with ValSw3-3 as a representative member.

摘要

一种新型裂解噬菌体 ValSw3-3,可有效感染致病性 ,从污水中分离得到,并通过微生物学和基因组分析进行了特征描述。透射电子显微镜表明,ValSw3-3 具有长尾噬菌体的形态。该噬菌体可感染 属中的四个种,潜伏期为 15 分钟,爆发量为 95±2PFU/感染细菌。基因组测序结果表明,ValSw3-3 具有 39846 个碱基对的双链 DNA 基因组,GC 含量为 43.1%。ValSw3-3 的基因组序列与 GenBank 数据库中记录的其他噬菌体的相似性低于 50%(42%),表明 ValSw3-3 在 DNA 水平上与先前报道的噬菌体有显著差异。基于主要衣壳蛋白的多个基因组比较和系统发育分析表明,噬菌体 ValSw3-3 与包括 噬菌体 phiHSIC(GenBank 登录号 NC_006953.1)、噬菌体 P23(MK097141.1)、噬菌体 pYD8-B(NC_021561.1)、噬菌体 2E1(KX507045.1)和噬菌体 12G5(HQ632860.1)在内的五个其他噬菌体一起归属于一个新的进化枝,与国际病毒分类委员会(ICTV)批准的 科中所有已知属都不同。来自 科的不同噬菌体的蛋白质组比较支持这一聚类结果,并表明 ValSw3-3、phiHSIC、P23、pYD8-B、2E1 和 12G5 应被归类为一个新的属簇。随后对核心基因的分析也揭示了这个新簇内共有的基因。总的来说,这些结果对 噬菌体 ValSw3-3 的特性进行了描述,并支持了我们在 科内提出的一个新病毒属的建议。噬菌体治疗已被认为是治疗细菌感染的抗生素治疗的潜在替代方法。然而,对于控制引起弧菌病的病原体 ,目前仍然缺乏有充分记录的噬菌体候选物。在这里,我们根据形态、宿主范围和感染力、生长特性、在各种条件下的稳定性以及基因组特征对一种新型裂解 噬菌体 ValSw3-3 进行了描述。我们的结果表明,由于 ValSw3-3 的感染力更强,pH 和热稳定性更好,因此它可能成为治疗 感染的有效噬菌体候选物。此外,基因组序列比对、系统发育分析、蛋白质组比较和核心基因分析均支持,这种新型噬菌体 ValSw3-3 和五个未分类的噬菌体与 ICTV 批准的其他已知属形成一个远缘进化枝。因此,我们在 科内提出了一个新的病毒属来容纳这个进化枝,以 ValSw3-3 作为代表成员。

https://cdn.ncbi.nlm.nih.gov/pmc/blobs/7a05/7199398/eb39ad62e4e2/JVI.00066-20-f0007.jpg
https://cdn.ncbi.nlm.nih.gov/pmc/blobs/7a05/7199398/273e74b1d7e1/JVI.00066-20-f0001.jpg
https://cdn.ncbi.nlm.nih.gov/pmc/blobs/7a05/7199398/320203eb911f/JVI.00066-20-f0002.jpg
https://cdn.ncbi.nlm.nih.gov/pmc/blobs/7a05/7199398/a143a6058ec6/JVI.00066-20-f0003.jpg
https://cdn.ncbi.nlm.nih.gov/pmc/blobs/7a05/7199398/8f7719836412/JVI.00066-20-f0004.jpg
https://cdn.ncbi.nlm.nih.gov/pmc/blobs/7a05/7199398/73bc7d931d40/JVI.00066-20-f0005.jpg
https://cdn.ncbi.nlm.nih.gov/pmc/blobs/7a05/7199398/83464de07a78/JVI.00066-20-f0006.jpg
https://cdn.ncbi.nlm.nih.gov/pmc/blobs/7a05/7199398/eb39ad62e4e2/JVI.00066-20-f0007.jpg
https://cdn.ncbi.nlm.nih.gov/pmc/blobs/7a05/7199398/273e74b1d7e1/JVI.00066-20-f0001.jpg
https://cdn.ncbi.nlm.nih.gov/pmc/blobs/7a05/7199398/320203eb911f/JVI.00066-20-f0002.jpg
https://cdn.ncbi.nlm.nih.gov/pmc/blobs/7a05/7199398/a143a6058ec6/JVI.00066-20-f0003.jpg
https://cdn.ncbi.nlm.nih.gov/pmc/blobs/7a05/7199398/8f7719836412/JVI.00066-20-f0004.jpg
https://cdn.ncbi.nlm.nih.gov/pmc/blobs/7a05/7199398/73bc7d931d40/JVI.00066-20-f0005.jpg
https://cdn.ncbi.nlm.nih.gov/pmc/blobs/7a05/7199398/83464de07a78/JVI.00066-20-f0006.jpg
https://cdn.ncbi.nlm.nih.gov/pmc/blobs/7a05/7199398/eb39ad62e4e2/JVI.00066-20-f0007.jpg

相似文献

1
Characterization and Genomic Analysis of ValSw3-3, a New Bacteriophage Infecting Vibrio alginolyticus. characterization and genomic analysis of valsw3-3, a new bacteriophage infecting vibrio alginolyticus.
J Virol. 2020 May 4;94(10). doi: 10.1128/JVI.00066-20.
2
Isolation and Characterization of a Novel Phage against Belonging to a New Genus.分离鉴定一株新属噬菌体及其生物学特性研究
Int J Mol Sci. 2024 Aug 22;25(16):9132. doi: 10.3390/ijms25169132.
3
Genomic and biological characterization of the Vibrio alginolyticus-infecting "Podoviridae" bacteriophage, vB_ValP_IME271.溶藻弧菌感染性“短尾病毒科”噬菌体vB_ValP_IME271的基因组及生物学特性
Virus Genes. 2019 Apr;55(2):218-226. doi: 10.1007/s11262-018-1622-8. Epub 2019 Jan 9.
4
Isolation and Characterization of a Newly Discovered Phage, V-YDF132, for Lysing Vibrio harveyi.分离和鉴定一种新型噬菌体 V-YDF132 对哈维氏弧菌的裂解作用。
Viruses. 2022 Aug 17;14(8):1802. doi: 10.3390/v14081802.
5
Complete genomic sequence of bacteriophage P23: a novel Vibrio phage isolated from the Yellow Sea, China.噬菌体P23的全基因组序列:一种从中国黄海分离出的新型弧菌噬菌体。
Virus Genes. 2019 Dec;55(6):834-842. doi: 10.1007/s11262-019-01699-3. Epub 2019 Aug 16.
6
Genomic analysis and biological characterization of a novel Schitoviridae phage infecting Vibrio alginolyticus.一种感染溶藻弧菌的新型裂病毒科噬菌体的基因组分析与生物学特性研究
Appl Microbiol Biotechnol. 2023 Feb;107(2-3):749-768. doi: 10.1007/s00253-022-12312-3. Epub 2022 Dec 15.
7
Complete genomic sequence of the Vibrio alginolyticus lytic bacteriophage PVA1.溶藻弧菌裂解性噬菌体PVA1的全基因组序列
Arch Virol. 2014 Dec;159(12):3447-51. doi: 10.1007/s00705-014-2207-z. Epub 2014 Aug 27.
8
Characterization of a lytic vibriophage VP06 of Vibrio parahaemolyticus.副溶血性弧菌裂解性噬菌体VP06的特性分析
Res Microbiol. 2019 Jan-Feb;170(1):13-23. doi: 10.1016/j.resmic.2018.07.003. Epub 2018 Aug 2.
9
Characteristics and complete genome sequence of the virulent Vibrio alginolyticus phage VAP7, isolated in Hainan, China.中国海南分离的烈性 alginolyticus 噬菌体 VAP7 的特性及全基因组序列。
Arch Virol. 2020 Apr;165(4):947-953. doi: 10.1007/s00705-020-04535-4. Epub 2020 Mar 4.
10
Characterization and Genomic Analysis of a Bacteriophage with Potential in Lysing Vibrio alginolyticus.一种潜在溶藻弧菌噬菌体的特性及其基因组分析。
Viruses. 2022 Dec 31;15(1):135. doi: 10.3390/v15010135.

引用本文的文献

1
CRISPRi-mediated repression of three repressors induces the expression of three related bacteriophages.CRISPRi介导的三种阻遏物抑制作用诱导了三种相关噬菌体的表达。
J Bacteriol. 2025 Jun 24;207(6):e0004925. doi: 10.1128/jb.00049-25. Epub 2025 May 12.
2
Bacteriophage application in inhibiting corrosion- producing bacteria.噬菌体在抑制产腐蚀细菌方面的应用。
BMC Microbiol. 2025 Apr 23;25(1):241. doi: 10.1186/s12866-025-03952-2.
3
Characterization and genomic analysis of a jumbo phage, PG216, with broad lytic activity against several Vibrio species.

本文引用的文献

1
Isolation and Characterization of Specific Phages to Prepare a Cocktail Preventing sp. Va-F3 Infections in Shrimp ().分离和鉴定特定噬菌体以制备预防虾中弧菌属Va-F3感染的噬菌体鸡尾酒制剂()。
Front Microbiol. 2019 Oct 11;10:2337. doi: 10.3389/fmicb.2019.02337. eCollection 2019.
2
Complete genomic sequence of bacteriophage P23: a novel Vibrio phage isolated from the Yellow Sea, China.噬菌体P23的全基因组序列:一种从中国黄海分离出的新型弧菌噬菌体。
Virus Genes. 2019 Dec;55(6):834-842. doi: 10.1007/s11262-019-01699-3. Epub 2019 Aug 16.
3
Isolation and characterisation of pVa-21, a giant bacteriophage with anti-biofilm potential against Vibrio alginolyticus.
对一种巨型噬菌体PG216的特性鉴定及基因组分析,该噬菌体对多种弧菌具有广泛的裂解活性。
Arch Virol. 2025 Jan 6;170(2):31. doi: 10.1007/s00705-024-06215-z.
4
A Novel Phage against Bearing a Unique Gene of Intergeneric Origin.一种携带独特属间起源基因的新型噬菌体。
Curr Issues Mol Biol. 2024 Aug 23;46(9):9312-9329. doi: 10.3390/cimb46090551.
5
Isolation and Characterization of a Novel Phage against Belonging to a New Genus.分离鉴定一株新属噬菌体及其生物学特性研究
Int J Mol Sci. 2024 Aug 22;25(16):9132. doi: 10.3390/ijms25169132.
6
Characterization of the novel broad-spectrum lytic phage Phage_Pae01 and its antibiofilm efficacy against .新型广谱裂解性噬菌体Phage_Pae01的特性及其对……的抗生物膜功效
Front Microbiol. 2024 Jul 17;15:1386830. doi: 10.3389/fmicb.2024.1386830. eCollection 2024.
7
Isolation and Characterization of a Novel Vibrio Phage vB_ValA_R15Z.一种新型弧菌噬菌体 vB_ValA_R15Z 的分离与鉴定。
Curr Microbiol. 2024 Jul 29;81(9):285. doi: 10.1007/s00284-024-03736-3.
8
Bacteriophage protein Dap1 regulates evasion of antiphage immunity and Pseudomonas aeruginosa virulence impacting phage therapy in mice.噬菌体蛋白 Dap1 调节抗噬菌体免疫逃避和铜绿假单胞菌毒力,影响噬菌体治疗在小鼠中的效果。
Nat Microbiol. 2024 Jul;9(7):1828-1841. doi: 10.1038/s41564-024-01719-5. Epub 2024 Jun 17.
9
Control of in Fresh-Cut Mixed Vegetables Using a Combination of Bacteriophage and Carvacrol.使用噬菌体和香芹酚组合控制鲜切混合蔬菜中的(相关内容缺失,原文此处不完整)
Antibiotics (Basel). 2023 Oct 30;12(11):1579. doi: 10.3390/antibiotics12111579.
10
Metagenomic investigation reveals bacteriophage-mediated horizontal transfer of antibiotic resistance genes in microbial communities of an organic agricultural ecosystem.宏基因组学研究揭示了有机农业生态系统微生物群落中噬菌体介导的抗生素抗性基因的水平转移。
Microbiol Spectr. 2023 Oct 17;11(5):e0022623. doi: 10.1128/spectrum.00226-23. Epub 2023 Sep 27.
分离和鉴定 pVa-21,一种具有抗 Alg 生物膜潜力的巨型噬菌体。
Sci Rep. 2019 Apr 18;9(1):6284. doi: 10.1038/s41598-019-42681-1.
4
Genomic and biological characterization of the Vibrio alginolyticus-infecting "Podoviridae" bacteriophage, vB_ValP_IME271.溶藻弧菌感染性“短尾病毒科”噬菌体vB_ValP_IME271的基因组及生物学特性
Virus Genes. 2019 Apr;55(2):218-226. doi: 10.1007/s11262-018-1622-8. Epub 2019 Jan 9.
5
Larger Than Life: Isolation and Genomic Characterization of a Jumbo Phage That Infects the Bacterial Plant Pathogen, .超乎寻常:一种感染植物病原细菌的巨型噬菌体的分离与基因组特征分析
Front Microbiol. 2018 Aug 14;9:1861. doi: 10.3389/fmicb.2018.01861. eCollection 2018.
6
Design and Evaluation of Phage Cocktails Against .针对……的噬菌体鸡尾酒疗法的设计与评估 。(原文内容不完整,翻译可能不太准确,完整准确翻译需补充完整原文)
Front Microbiol. 2018 Jul 6;9:1476. doi: 10.3389/fmicb.2018.01476. eCollection 2018.
7
Isolation and characterization of a novel bacteriophage infecting Vibrio alginolyticus.一种感染溶藻弧菌的新型噬菌体的分离与鉴定
Arch Microbiol. 2018 Jul;200(5):707-718. doi: 10.1007/s00203-018-1480-8. Epub 2018 Jan 25.
8
Genome Analysis of a Novel Broad Host Range Proteobacteria Phage Isolated from a Bioreactor Treating Industrial Wastewater.从处理工业废水的生物反应器中分离出的一种新型广宿主范围变形菌噬菌体的基因组分析
Genes (Basel). 2017 Jan 18;8(1):40. doi: 10.3390/genes8010040.
9
Methods for Isolation, Purification, and Propagation of Bacteriophages of Campylobacter jejuni.空肠弯曲菌噬菌体的分离、纯化及增殖方法
Methods Mol Biol. 2017;1512:19-28. doi: 10.1007/978-1-4939-6536-6_3.
10
Characterization of potential lytic bacteriophage against Vibrio alginolyticus and its therapeutic implications on biofilm dispersal.溶藻弧菌潜在裂解性噬菌体的特性及其对生物膜分散的治疗意义
Microb Pathog. 2016 Dec;101:24-35. doi: 10.1016/j.micpath.2016.10.017. Epub 2016 Oct 26.