• 文献检索
  • 文档翻译
  • 深度研究
  • 学术资讯
  • Suppr Zotero 插件Zotero 插件
  • 邀请有礼
  • 套餐&价格
  • 历史记录
应用&插件
Suppr Zotero 插件Zotero 插件浏览器插件Mac 客户端Windows 客户端微信小程序
定价
高级版会员购买积分包购买API积分包
服务
文献检索文档翻译深度研究API 文档MCP 服务
关于我们
关于 Suppr公司介绍联系我们用户协议隐私条款
关注我们

Suppr 超能文献

核心技术专利:CN118964589B侵权必究
粤ICP备2023148730 号-1Suppr @ 2026

文献检索

告别复杂PubMed语法,用中文像聊天一样搜索,搜遍4000万医学文献。AI智能推荐,让科研检索更轻松。

立即免费搜索

文件翻译

保留排版,准确专业,支持PDF/Word/PPT等文件格式,支持 12+语言互译。

免费翻译文档

深度研究

AI帮你快速写综述,25分钟生成高质量综述,智能提取关键信息,辅助科研写作。

立即免费体验

利用功能和基因组特征优先考虑 TNFAIP3 基因座上的疾病和表型因果变异。

Prioritizing disease and trait causal variants at the TNFAIP3 locus using functional and genomic features.

机构信息

Broad Institute of MIT and Harvard, Cambridge, MA, 02142, USA.

Klarman Cell Observatory, Broad Institute of MIT and Harvard, Cambridge, MA, 02142, USA.

出版信息

Nat Commun. 2020 Mar 6;11(1):1237. doi: 10.1038/s41467-020-15022-4.

DOI:10.1038/s41467-020-15022-4
PMID:32144282
原文链接:https://pmc.ncbi.nlm.nih.gov/articles/PMC7060350/
Abstract

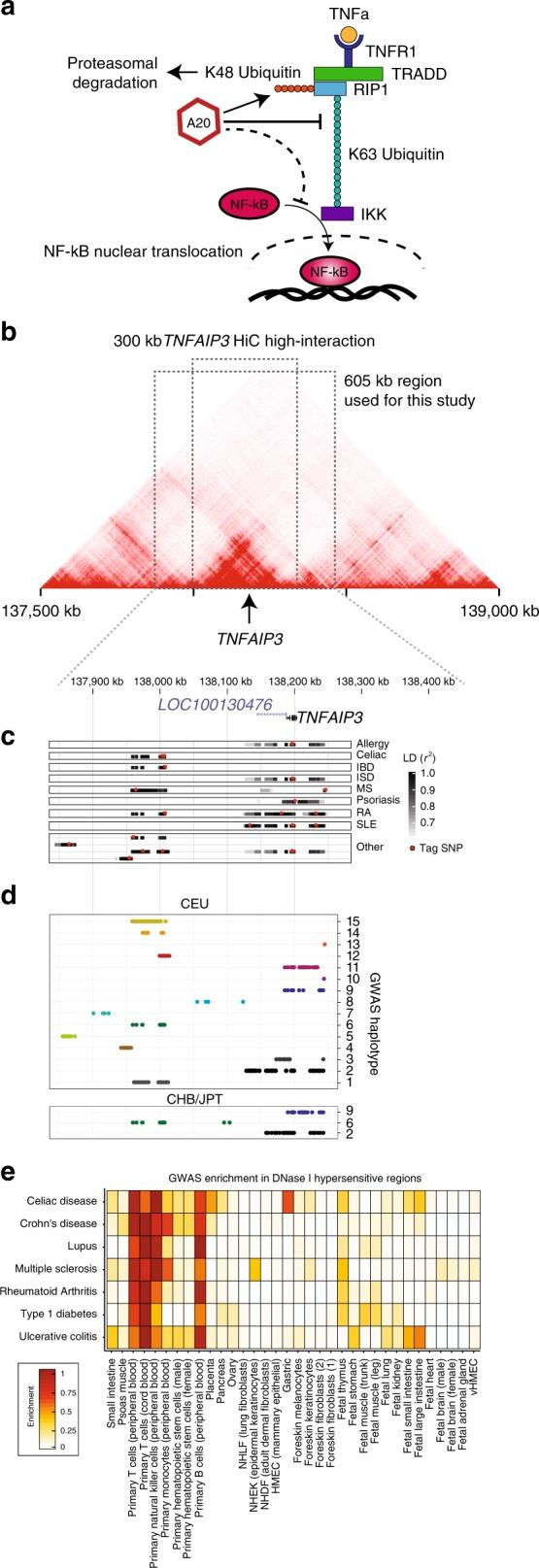
Genome-wide association studies have associated thousands of genetic variants with complex traits and diseases, but pinpointing the causal variant(s) among those in tight linkage disequilibrium with each associated variant remains a major challenge. Here, we use seven experimental assays to characterize all common variants at the multiple disease-associated TNFAIP3 locus in five disease-relevant immune cell lines, based on a set of features related to regulatory potential. Trait/disease-associated variants are enriched among SNPs prioritized based on either: (1) residing within CRISPRi-sensitive regulatory regions, or (2) localizing in a chromatin accessible region while displaying allele-specific reporter activity. Of the 15 trait/disease-associated haplotypes at TNFAIP3, 9 have at least one variant meeting one or both of these criteria, 5 of which are further supported by genetic fine-mapping. Our work provides a comprehensive strategy to characterize genetic variation at important disease-associated loci, and aids in the effort to identify trait causal genetic variants.

摘要

全基因组关联研究已经将数千种遗传变异与复杂性状和疾病联系起来,但在与每个相关变异紧密连锁的遗传变异中确定因果变异仍然是一个主要挑战。在这里,我们使用七种实验方法,根据与调节潜能相关的一系列特征,在五个与疾病相关的免疫细胞系中对与多种疾病相关的 TNFAIP3 基因座的所有常见变异进行了特征描述。基于以下两种方法之一,优先考虑的 SNP 中富集了与性状/疾病相关的变异:(1)位于 CRISPRi 敏感的调节区域内,或(2)位于染色质可及区域中,同时显示等位基因特异性报告基因活性。在 TNFAIP3 的 15 个与性状/疾病相关的单倍型中,有 9 个至少有一个符合上述一个或两个标准的变异,其中 5 个进一步得到遗传精细映射的支持。我们的工作提供了一种全面的策略来描述重要疾病相关基因座的遗传变异,并有助于识别性状因果遗传变异。

https://cdn.ncbi.nlm.nih.gov/pmc/blobs/fa0f/7060350/8961e2ed54bf/41467_2020_15022_Fig4_HTML.jpg
https://cdn.ncbi.nlm.nih.gov/pmc/blobs/fa0f/7060350/9b3508d9d88b/41467_2020_15022_Fig1_HTML.jpg
https://cdn.ncbi.nlm.nih.gov/pmc/blobs/fa0f/7060350/47c1b60cd8d5/41467_2020_15022_Fig2_HTML.jpg
https://cdn.ncbi.nlm.nih.gov/pmc/blobs/fa0f/7060350/dd90715e478e/41467_2020_15022_Fig3_HTML.jpg
https://cdn.ncbi.nlm.nih.gov/pmc/blobs/fa0f/7060350/8961e2ed54bf/41467_2020_15022_Fig4_HTML.jpg
https://cdn.ncbi.nlm.nih.gov/pmc/blobs/fa0f/7060350/9b3508d9d88b/41467_2020_15022_Fig1_HTML.jpg
https://cdn.ncbi.nlm.nih.gov/pmc/blobs/fa0f/7060350/47c1b60cd8d5/41467_2020_15022_Fig2_HTML.jpg
https://cdn.ncbi.nlm.nih.gov/pmc/blobs/fa0f/7060350/dd90715e478e/41467_2020_15022_Fig3_HTML.jpg
https://cdn.ncbi.nlm.nih.gov/pmc/blobs/fa0f/7060350/8961e2ed54bf/41467_2020_15022_Fig4_HTML.jpg

相似文献

1
Prioritizing disease and trait causal variants at the TNFAIP3 locus using functional and genomic features.利用功能和基因组特征优先考虑 TNFAIP3 基因座上的疾病和表型因果变异。
Nat Commun. 2020 Mar 6;11(1):1237. doi: 10.1038/s41467-020-15022-4.
2
Multiple causal variants underlie genetic associations in humans.多种因果变异是人类遗传关联的基础。
Science. 2022 Mar 18;375(6586):1247-1254. doi: 10.1126/science.abj5117. Epub 2022 Mar 17.
3
Efficient Prioritization of Multiple Causal eQTL Variants via Sparse Polygenic Modeling.通过稀疏多基因建模实现多个因果 eQTL 变异的有效优先级排序。
Genetics. 2017 Dec;207(4):1301-1312. doi: 10.1534/genetics.117.300435. Epub 2017 Oct 26.
4
Fine-mapping across diverse ancestries drives the discovery of putative causal variants underlying human complex traits and diseases.在不同的血统中进行精细映射可以发现人类复杂特征和疾病背后的潜在因果变异。
Nat Genet. 2024 Sep;56(9):1841-1850. doi: 10.1038/s41588-024-01870-z. Epub 2024 Aug 26.
5
Combinatorial effects of multiple enhancer variants in linkage disequilibrium dictate levels of gene expression to confer susceptibility to common traits.多个处于连锁不平衡状态的增强子变异的组合效应决定了基因表达水平,从而导致常见性状的易感性。
Genome Res. 2014 Jan;24(1):1-13. doi: 10.1101/gr.164079.113. Epub 2013 Nov 6.
6
TNFAIP3 Gene Polymorphisms in Three Common Autoimmune Diseases: Systemic Lupus Erythematosus, Rheumatoid Arthritis, and Primary Sjogren Syndrome-Association with Disease Susceptibility and Clinical Phenotypes in Italian Patients.肿瘤坏死因子相关凋亡诱导配体 3 基因多态性与三种常见自身免疫性疾病的关系:系统性红斑狼疮、类风湿关节炎和原发性干燥综合征-意大利患者的疾病易感性和临床表型的关联。
J Immunol Res. 2019 Aug 27;2019:6728694. doi: 10.1155/2019/6728694. eCollection 2019.
7
Hundreds of variants clustered in genomic loci and biological pathways affect human height.数以百计的变异体聚集在基因组位置和生物途径中,影响人类身高。
Nature. 2010 Oct 14;467(7317):832-8. doi: 10.1038/nature09410. Epub 2010 Sep 29.
8
Fine-mapping and functional studies highlight potential causal variants for rheumatoid arthritis and type 1 diabetes.精细映射和功能研究突出了类风湿关节炎和 1 型糖尿病的潜在因果变异。
Nat Genet. 2018 Oct;50(10):1366-1374. doi: 10.1038/s41588-018-0216-7. Epub 2018 Sep 17.
9
Meta-analysis of the TNFAIP3 region in psoriasis reveals a risk haplotype that is distinct from other autoimmune diseases.银屑病中TNFAIP3区域的荟萃分析揭示了一种与其他自身免疫性疾病不同的风险单倍型。
Genes Immun. 2015 Mar;16(2):120-6. doi: 10.1038/gene.2014.75. Epub 2014 Dec 18.
10
Refined mapping of autoimmune disease associated genetic variants with gene expression suggests an important role for non-coding RNAs.自身免疫性疾病相关基因变异与基因表达的精细定位表明非编码RNA具有重要作用。
J Autoimmun. 2016 Apr;68:62-74. doi: 10.1016/j.jaut.2016.01.002. Epub 2016 Feb 18.

引用本文的文献

1
CRISPR-Cas9 editing of variants in salivary gland epithelial cells to study Sjögren's disease pathogenesis.对唾液腺上皮细胞中的变异体进行CRISPR-Cas9编辑以研究干燥综合征的发病机制。
Front Genome Ed. 2025 Jul 23;7:1625393. doi: 10.3389/fgeed.2025.1625393. eCollection 2025.
2
Defining three dimensional chromatin structures of pediatric and adolescent B cells using primary B cell and EBV-immortalized B cell reference genomes.利用原代B细胞和EBV永生化B细胞参考基因组定义儿童和青少年B细胞的三维染色质结构。
BMC Med Genomics. 2025 May 28;18(1):97. doi: 10.1186/s12920-025-02166-9.
3
Training deep learning models on personalized genomic sequences improves variant effect prediction.

本文引用的文献

1
A simple new approach to variable selection in regression, with application to genetic fine mapping.一种用于回归中变量选择的简单新方法及其在基因精细定位中的应用。
J R Stat Soc Series B Stat Methodol. 2020 Dec;82(5):1273-1300. doi: 10.1111/rssb.12388. Epub 2020 Jul 10.
2
Activity-by-contact model of enhancer-promoter regulation from thousands of CRISPR perturbations.基于数千个 CRISPR 干扰的增强子-启动子调控的活性-接触模型。
Nat Genet. 2019 Dec;51(12):1664-1669. doi: 10.1038/s41588-019-0538-0. Epub 2019 Nov 29.
3
Landscape of stimulation-responsive chromatin across diverse human immune cells.
在个性化基因组序列上训练深度学习模型可改善变异效应预测。
bioRxiv. 2025 Feb 15:2024.10.15.618510. doi: 10.1101/2024.10.15.618510.
4
Systemic lupus erythematosus genetics: insights into pathogenesis and implications for therapy.系统性红斑狼疮遗传学:对发病机制的深入了解及其对治疗的意义。
Nat Rev Rheumatol. 2024 Oct;20(10):635-648. doi: 10.1038/s41584-024-01152-2. Epub 2024 Sep 4.
5
Massively parallel approaches for characterizing noncoding functional variation in human evolution.大规模并行方法在人类进化中非编码功能变异特征分析中的应用。
Curr Opin Genet Dev. 2024 Oct;88:102256. doi: 10.1016/j.gde.2024.102256. Epub 2024 Aug 31.
6
A systematic strategy for identifying causal single nucleotide polymorphisms and their target genes on Juvenile arthritis risk haplotypes.一种系统性策略,用于鉴定青少年关节炎风险单核苷酸多态性及其靶基因。
BMC Med Genomics. 2024 Jul 12;17(1):185. doi: 10.1186/s12920-024-01954-z.
7
Functional dissection of complex and molecular trait variants at single nucleotide resolution.在单核苷酸分辨率下对复杂和分子性状变异进行功能解析。
bioRxiv. 2024 May 6:2024.05.05.592437. doi: 10.1101/2024.05.05.592437.
8
Functional genomics in stroke: current and future applications of iPSCs and gene editing to dissect the function of risk variants.中风的功能基因组学:iPSC 和基因编辑在剖析风险变异体功能方面的当前和未来应用。
BMC Cardiovasc Disord. 2023 Apr 29;23(1):223. doi: 10.1186/s12872-023-03227-6.
9
Deletion mapping of regulatory elements for GATA3 in T cells reveals a distal enhancer involved in allergic diseases.T 细胞中 GATA3 调控元件的缺失作图揭示了一个参与过敏疾病的远端增强子。
Am J Hum Genet. 2023 Apr 6;110(4):703-714. doi: 10.1016/j.ajhg.2023.03.008. Epub 2023 Mar 28.
10
Whole-genome functional characterization of RE1 silencers using a modified massively parallel reporter assay.使用改良的大规模平行报告基因检测法对RE1沉默子进行全基因组功能表征。
Cell Genom. 2022 Dec 16;3(1):100234. doi: 10.1016/j.xgen.2022.100234. eCollection 2023 Jan 11.
不同人类免疫细胞中刺激反应性染色质的全景。
Nat Genet. 2019 Oct;51(10):1494-1505. doi: 10.1038/s41588-019-0505-9. Epub 2019 Sep 30.
4
Interrogation of human hematopoiesis at single-cell and single-variant resolution.单细胞和单变体分辨率下的人类造血研究
Nat Genet. 2019 Apr;51(4):683-693. doi: 10.1038/s41588-019-0362-6. Epub 2019 Mar 11.
5
Fine-mapping -regulatory variants in diverse human populations.精细定位-多种人类群体中的调控变异。
Elife. 2019 Jan 16;8:e39595. doi: 10.7554/eLife.39595.
6
CRISPR-SURF: discovering regulatory elements by deconvolution of CRISPR tiling screen data.CRISPR-SURF:通过 CRISPR 平铺筛选数据的反卷积来发现调控元件。
Nat Methods. 2018 Dec;15(12):992-993. doi: 10.1038/s41592-018-0225-6.
7
ChIP-Atlas: a data-mining suite powered by full integration of public ChIP-seq data.ChIP-Atlas:一款数据挖掘套件,其功能由公共 ChIP-seq 数据的全面整合提供支持。
EMBO Rep. 2018 Dec;19(12). doi: 10.15252/embr.201846255. Epub 2018 Nov 9.
8
The UK Biobank resource with deep phenotyping and genomic data.英国生物银行资源库,具有深度表型和基因组数据。
Nature. 2018 Oct;562(7726):203-209. doi: 10.1038/s41586-018-0579-z. Epub 2018 Oct 10.
9
Efficiently controlling for case-control imbalance and sample relatedness in large-scale genetic association studies.在大规模的遗传关联研究中,有效地控制病例-对照不平衡和样本相关性。
Nat Genet. 2018 Sep;50(9):1335-1341. doi: 10.1038/s41588-018-0184-y. Epub 2018 Aug 13.
10
Mixed-model association for biobank-scale datasets.基于生物库规模数据集的混合模型关联分析。
Nat Genet. 2018 Jul;50(7):906-908. doi: 10.1038/s41588-018-0144-6.