Suppr超能文献

药物抑制共济失调毛细血管扩张突变可通过激活 p53 信号通路加重小鼠急性肾损伤。

Pharmacological inhibition of ataxia-telangiectasia mutated exacerbates acute kidney injury by activating p53 signaling in mice.

机构信息

Department of Nephrology, Kyoto Prefectural University of Medicine, Kyoto, Japan.

Division of Nephrology, Washington University School of Medicine in St. Louis, St. Louis, USA.

出版信息

Sci Rep. 2020 Mar 10;10(1):4441. doi: 10.1038/s41598-020-61456-7.

Abstract

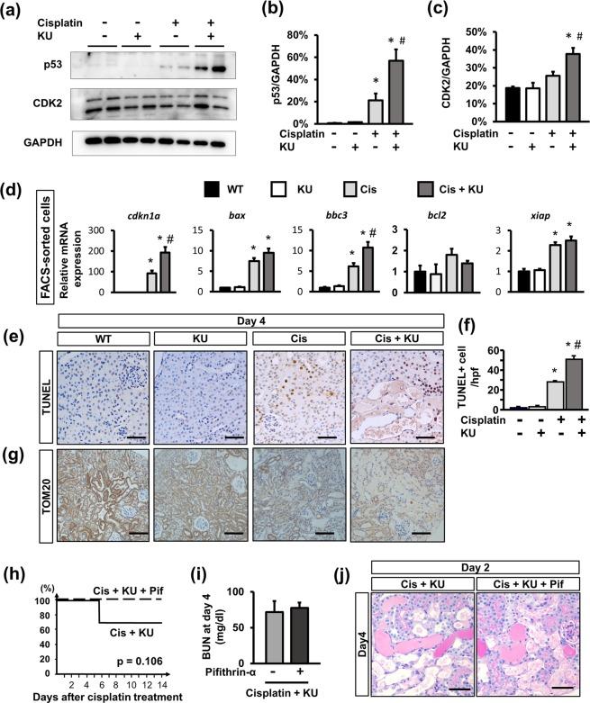
The DNA damage response after kidney injury induces cell cycle arrest in renal tubular epithelial cells, resulting in the secretion of pro-fibrotic cytokines, thereby promoting interstitial fibrosis in a paracrine manner. Phosphorylation of ataxia-telangiectasia mutated (ATM) is the initial step in the DNA damage response and subsequent cell cycle arrest; however, the effects of ATM inhibition on the injured kidney have not been explored. Pharmacological ATM inhibition by KU55933 in cisplatin-treated mice did not ameliorate, but instead exacerbated cisplatin-induced DNA damage and tubular injury, thereby increasing mortality. Analysis of isolated tubular epithelia by FACS from bigenic SLC34a1-CreERt2; R26tdTomato proximal tubular-specific reporter mice revealed that KU55933 upregulated p53 and subsequent pro-apoptotic signaling in tubular epithelia of cisplatin-treated mice, leading to marked mitochondrial injury and apoptosis. In addition, KU55933 attenuated several DNA repair processes after cisplatin treatment, including single-strand DNA repair and Fanconi anemia pathways, suggesting that DNA repair after dual treatment of cisplatin and KU55933 was not sufficient to prevent the cisplatin-induced tubular injury. Our study suggested that ATM inhibition does not increase DNA repair after cisplatin-induced DNA damage and exacerbates tubular injury through the upregulation of p53-dependent pro-apoptotic signaling. Acute kidney injury must be carefully monitored when ATM inhibitors become available in clinical practice in the future.

摘要

肾损伤后的 DNA 损伤反应会诱导肾小管上皮细胞发生细胞周期停滞,导致促纤维化细胞因子的分泌,从而通过旁分泌方式促进间质纤维化。ataxia-telangiectasia 突变(ATM)的磷酸化是 DNA 损伤反应和随后的细胞周期停滞的初始步骤;然而,ATM 抑制对受损肾脏的影响尚未被探索。顺铂处理的小鼠中,通过 KU55933 进行药理学 ATM 抑制不仅没有改善,反而加重了顺铂引起的 DNA 损伤和肾小管损伤,从而增加了死亡率。通过 FACS 从双基因 SLC34a1-CreERt2;R26tdTomato 近端肾小管特异性报告小鼠中分离的肾小管上皮细胞分析显示,KU55933 在顺铂处理的小鼠肾小管上皮细胞中上调了 p53 及其随后的促凋亡信号,导致明显的线粒体损伤和凋亡。此外,KU55933 减弱了顺铂处理后几种 DNA 修复过程,包括单链 DNA 修复和范可尼贫血途径,表明顺铂和 KU55933 双重处理后 DNA 修复不足以防止顺铂引起的肾小管损伤。我们的研究表明,ATM 抑制并不能增加顺铂诱导的 DNA 损伤后的 DNA 修复,并且通过上调 p53 依赖性促凋亡信号加重了肾小管损伤。当 ATM 抑制剂在未来的临床实践中可用时,必须仔细监测急性肾损伤。

https://cdn.ncbi.nlm.nih.gov/pmc/blobs/ab61/7064514/ffb9051e15a5/41598_2020_61456_Fig1_HTML.jpg

文献检索

告别复杂PubMed语法,用中文像聊天一样搜索,搜遍4000万医学文献。AI智能推荐,让科研检索更轻松。

立即免费搜索

文件翻译

保留排版,准确专业,支持PDF/Word/PPT等文件格式,支持 12+语言互译。

免费翻译文档

深度研究

AI帮你快速写综述,25分钟生成高质量综述,智能提取关键信息,辅助科研写作。

立即免费体验