Suppr超能文献

长链非编码 RNA SLC2A1-AS1 通过抑制 STAT3/FOXM1/GLUT1 通路调节肝癌的有氧糖酵解和进展。

Long noncoding RNA SLC2A1-AS1 regulates aerobic glycolysis and progression in hepatocellular carcinoma via inhibiting the STAT3/FOXM1/GLUT1 pathway.

机构信息

Department of Hepatobiliary Surgery, Xijing Hospital, Fourth Military Medical University (Air Force Medical University), Xi'an, China.

State Key Laboratory of Cancer Biology, Cell Engineering Research Center & Department of Cell Biology, Fourth Military Medical University (Air Force Medical University), Xi'an, China.

出版信息

Mol Oncol. 2020 Jun;14(6):1381-1396. doi: 10.1002/1878-0261.12666. Epub 2020 Mar 30.

Abstract

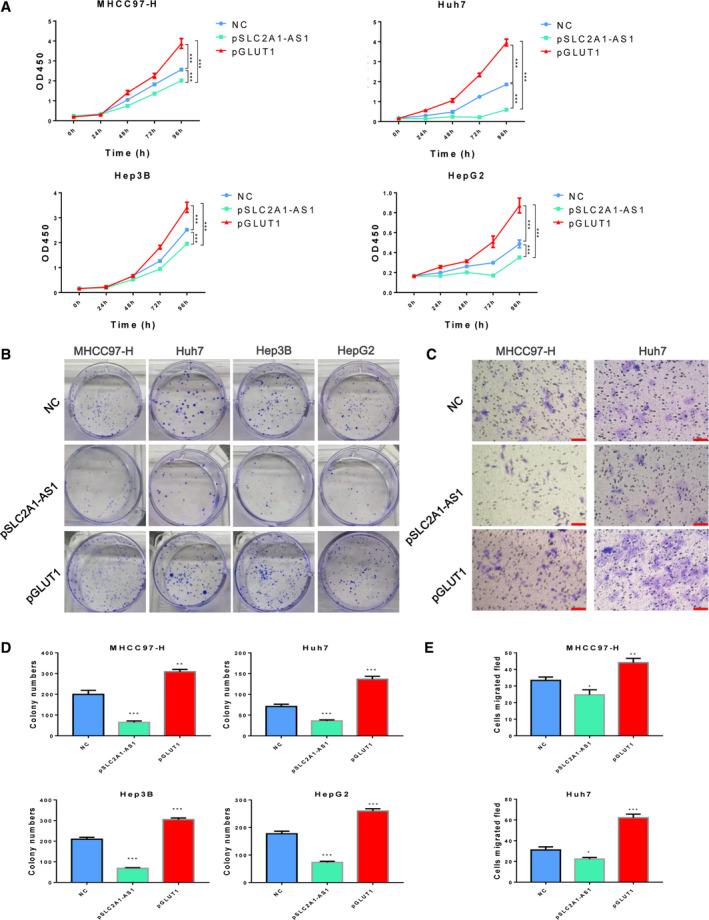
Hepatocellular carcinoma (HCC) is one of the most lethal malignant diseases worldwide. Despite advances in the diagnosis and treatment of HCC, its overall prognosis remains poor. Recent studies have shown that long noncoding RNAs (lncRNAs) play crucial roles in various pathophysiological processes, including liver cancer. In the current study, we report that lncRNA SLC2A1-AS1 is frequently downregulated in HCC samples, as shown by quantitative real-time polymerase chain reaction analysis. SLC2A1-AS1 deletion is significantly associated with recurrence-free survival in HCC. By performing glucose uptake, lactate production and ATP detection assays, we found that SLC2A1-AS1-mediated glucose transporter 1 (GLUT1) downregulation significantly suppressed glycolysis of HCC. In vitro Cell Counting Kit-8, colony formation, transwell assays as well as in vivo tumorigenesis and metastasis assays showed that SLC2A1-AS1 overexpression significantly suppressed proliferation and metastasis in HCC through the transcriptional inhibition of GLUT1. Results from fluorescence in situ hybridization, ChIP and luciferase reporter assays demonstrated that SLC2A1-AS1 exerts its regulatory role on GLUT1 by competitively binding to transketolase and signal transducer and activator of transcription 3 (STAT3) and inhibits the transactivation of Forkhead box M1 (FOXM1) via STAT3, thus resulting in inactivation of the FOXM1/GLUT1 axis in HCC cells. Our findings will be helpful for understanding the function and mechanism of lncRNA in HCC. These data also highlight the crucial role of SLC2A1-AS1 in HCC aerobic glycolysis and progression and pave the way for further research regarding the potential of SLC2A1-AS1 as a valuable predictive biomarker for HCC recurrence.

摘要

肝细胞癌 (HCC) 是全球最致命的恶性疾病之一。尽管 HCC 的诊断和治疗取得了进展,但总体预后仍然较差。最近的研究表明,长链非编码 RNA (lncRNA) 在包括肝癌在内的各种病理生理过程中发挥着关键作用。在本研究中,我们报告定量实时聚合酶链反应分析显示 lncRNA SLC2A1-AS1 在 HCC 样本中经常下调。SLC2A1-AS1 缺失与 HCC 无复发生存显著相关。通过进行葡萄糖摄取、乳酸生成和 ATP 检测实验,我们发现 SLC2A1-AS1 介导的葡萄糖转运蛋白 1 (GLUT1) 下调显著抑制了 HCC 的糖酵解。细胞计数试剂盒-8 (Cell Counting Kit-8)、集落形成、Transwell 分析以及体内肿瘤发生和转移实验表明,SLC2A1-AS1 过表达通过转录抑制 GLUT1 显著抑制 HCC 的增殖和转移。荧光原位杂交、染色质免疫沉淀和荧光素酶报告基因检测实验的结果表明,SLC2A1-AS1 通过与转酮醇酶和信号转导和转录激活因子 3 (STAT3) 竞争结合来发挥对 GLUT1 的调节作用,并通过 STAT3 抑制叉头框 M1 (FOXM1) 的转录激活,从而使 HCC 细胞中的 FOXM1/GLUT1 轴失活。我们的研究结果将有助于理解 lncRNA 在 HCC 中的功能和机制。这些数据还强调了 SLC2A1-AS1 在 HCC 有氧糖酵解和进展中的关键作用,并为进一步研究 SLC2A1-AS1 作为 HCC 复发有价值的预测生物标志物的潜力铺平了道路。

https://cdn.ncbi.nlm.nih.gov/pmc/blobs/fe6c/7266282/773f6517ae18/MOL2-14-1381-g001.jpg

文献检索

告别复杂PubMed语法,用中文像聊天一样搜索,搜遍4000万医学文献。AI智能推荐,让科研检索更轻松。

立即免费搜索

文件翻译

保留排版,准确专业,支持PDF/Word/PPT等文件格式,支持 12+语言互译。

免费翻译文档

深度研究

AI帮你快速写综述,25分钟生成高质量综述,智能提取关键信息,辅助科研写作。

立即免费体验