Suppr超能文献

ISX-9 操控内分泌祖细胞命运,揭示了小鼠和人类类器官中的保守肠谱系。

ISX-9 manipulates endocrine progenitor fate revealing conserved intestinal lineages in mouse and human organoids.

机构信息

Diabetes Research Group, School of Life Course Sciences, Faculty of Life Science and Medicine, King's College London, London, UK.

Centre for Inflammation Biology and Cancer Immunology, King's College London, London, UK.

出版信息

Mol Metab. 2020 Apr;34:157-173. doi: 10.1016/j.molmet.2020.01.012. Epub 2020 Feb 17.

Abstract

OBJECTIVE

Enteroendocrine cells (EECs) survey the gut luminal environment and coordinate hormonal, immune and neuronal responses to it. They exhibit well-characterised physiological roles ranging from the control of local gut function to whole body metabolism, but little is known regarding the regulatory networks controlling their differentiation, especially in the human gut. The small molecule isoxazole-9 (ISX-9) has been shown to stimulate neuronal and pancreatic beta-cell differentiation, both closely related to EEC differentiation. Our aim was to use ISX-9 as a tool to explore EEC differentiation.

METHODS

We investigated the effects of ISX-9 on EEC differentiation in mouse and human intestinal organoids, using real-time quantitative polymerase chain reaction (RT-qPCR), fluorescent-activated cell sorting, immunostaining and single-cell RNA sequencing.

RESULTS

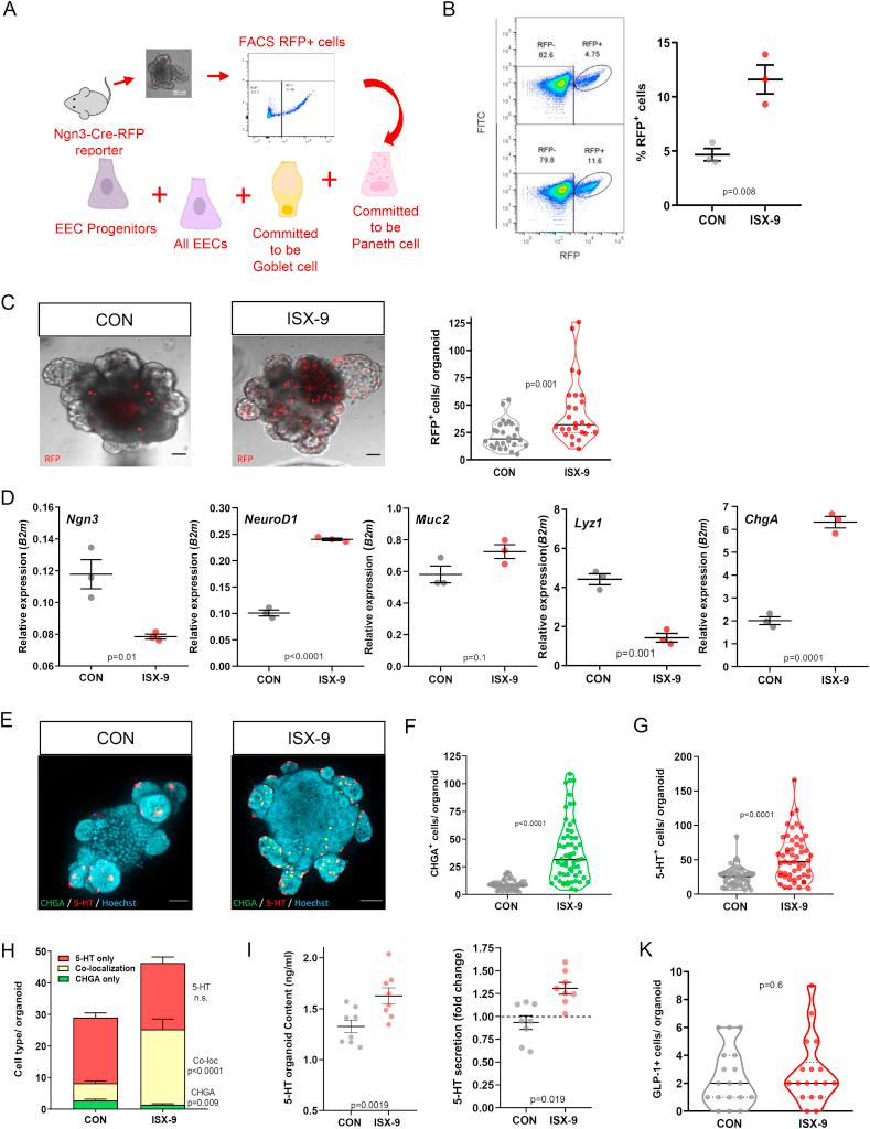
ISX-9 increased the number of neurogenin3-RFP (Ngn3)-positive endocrine progenitor cells and upregulated NeuroD1 and Pax4, transcription factors that play roles in mouse EEC specification. Single-cell analysis showed induction of Pax4 expression in a developmentally late Ngn3+ population of cells and potentiation of genes associated with progenitors biased toward serotonin-producing enterochromaffin (EC) cells. Further, we observed enrichment of organoids with functional EC cells that was partly dependent on stimulation of calcium signalling in a population of cells residing outside the crypt base. Inducible Pax4 overexpression, in ileal organoids, uncovered its importance as a component of early human endocrine specification and highlighted the potential existence of two major endocrine lineages, the early appearing enterochromaffin lineage and the later developing peptidergic lineage which contains classical gut hormone cell types.

CONCLUSION

Our data provide proof-of-concept for the controlled manipulation of specific endocrine lineages with small molecules, whilst also shedding new light on human EEC differentiation and its similarity to the mouse. Given their diverse roles, understanding endocrine lineage plasticity and its control could have multiple therapeutic implications.

摘要

目的

肠内分泌细胞(EEC)检测肠道腔环境,并协调激素、免疫和神经元对其的反应。它们具有特征明显的生理作用,从控制局部肠道功能到全身代谢,但对于控制其分化的调节网络知之甚少,特别是在人类肠道中。小分子异恶唑-9(ISX-9)已被证明可刺激神经元和胰腺β细胞分化,这两者都与 EEC 分化密切相关。我们的目的是使用 ISX-9 作为工具来探索 EEC 分化。

方法

我们使用实时定量聚合酶链反应(RT-qPCR)、荧光激活细胞分选、免疫染色和单细胞 RNA 测序,研究了 ISX-9 对小鼠和人类肠道类器官中 EEC 分化的影响。

结果

ISX-9 增加了神经基因 3-RFP(Ngn3)阳性内分泌祖细胞的数量,并上调了在小鼠 EEC 特化中发挥作用的转录因子 NeuroD1 和 Pax4。单细胞分析显示,在发育后期的 Ngn3+细胞群中诱导了 Pax4 的表达,并增强了与偏向产生 5-羟色胺的肠嗜铬细胞(EC)细胞的祖细胞相关的基因。此外,我们观察到功能 EC 细胞的类器官富集,这在一定程度上依赖于居住在隐窝基底外的细胞群中钙信号的刺激。在回肠类器官中诱导可诱导的 Pax4 过表达,揭示了其作为早期人类内分泌特化的组成部分的重要性,并强调了两种主要内分泌谱系的存在潜力,即早期出现的肠嗜铬细胞谱系和后来发育的包含经典肠道激素细胞类型的肽能谱系。

结论

我们的数据为用小分子对特定内分泌谱系进行受控操作提供了概念验证,同时也为人类 EEC 分化及其与小鼠的相似性提供了新的认识。鉴于它们的多种作用,了解内分泌谱系的可塑性及其控制可能具有多种治疗意义。

https://cdn.ncbi.nlm.nih.gov/pmc/blobs/e3fa/7036449/d5e148e00c8f/fx1.jpg

文献检索

告别复杂PubMed语法,用中文像聊天一样搜索,搜遍4000万医学文献。AI智能推荐,让科研检索更轻松。

立即免费搜索

文件翻译

保留排版,准确专业,支持PDF/Word/PPT等文件格式,支持 12+语言互译。

免费翻译文档

深度研究

AI帮你快速写综述,25分钟生成高质量综述,智能提取关键信息,辅助科研写作。

立即免费体验