Suppr超能文献

基于加权基因共表达网络分析鉴定高级别浆液性卵巢癌的枢纽基因

Identification of Hub Genes in High-Grade Serous Ovarian Cancer Using Weighted Gene Co-Expression Network Analysis.

机构信息

Department of Gynecology and Obstetrics, Tianjin Medical University General Hospital, Tianjin, China (mainland).

出版信息

Med Sci Monit. 2020 Mar 17;26:e922107. doi: 10.12659/MSM.922107.

Abstract

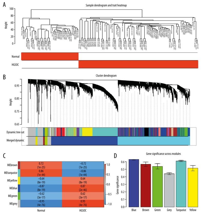
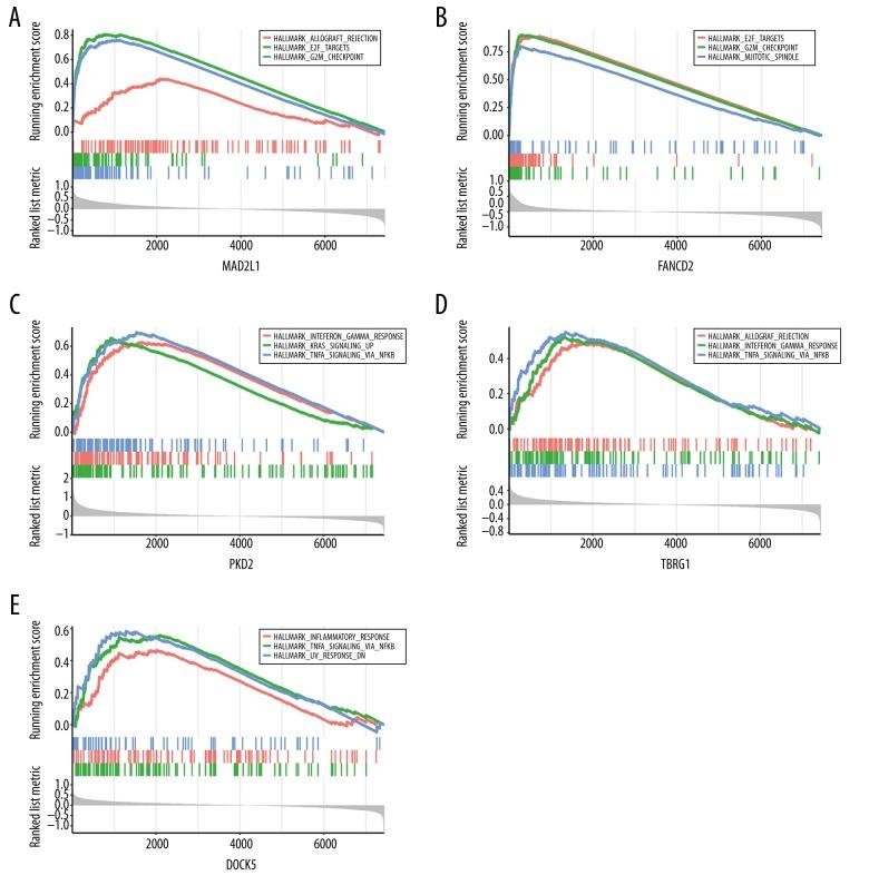
BACKGROUND High-grade serous ovarian cancer (HGSOC) is the most malignant gynecologic tumor. This study reveals biomarkers related to HGSOC incidence and progression using the bioinformatics method. MATERIAL AND METHODS Five gene expression profiles were downloaded from GEO. Differentially-expressed genes (DEGs) in HGSOC and normal ovarian tissue samples were screened using limma and the function of DEGs was annotated by KEGG and GO analysis using clusterProfiler. A co-expression network utilizing the WGCNA package was established to define several hub genes from the key module. Furthermore, survival analysis was performed, followed by expression validation with datasets from TCGA and GTEx. Finally, we used single-gene GSEA to detect the function of prognostic hub genes. RESULTS Out of the 1874 DEGs detected from 114 HGSOC versus 49 normal tissue samples, 956 were upregulated and 919 were downregulated. The functional annotation indicated that upregulated DEGs were mostly enriched in cell cycle, whereas the downregulated DEGs were enriched in the MAPK or Ras signaling pathway. Two modules significantly associated with HGSOC were excavated through WGCNA. After survival analysis and expression validation of hub genes, we found that 2 upregulated genes (MAD2L1 and PKD2) and 3 downregulated genes (DOCK5, FANCD2 and TBRG1) were positively correlated with HGSOC prognosis. GSEA for single-hub genes revealed that MAD2L1 and PKD2 were associated with proliferation, while DOCK5, FANCD2, and TBRG1 were associated with immune response. CONCLUSIONS We found that FANCD2, PKD2, TBRG1, and DOCK5 had prognostic value and could be used as potential biomarkers for HGSOC treatment.

摘要

背景

高级别浆液性卵巢癌(HGSOC)是最恶性的妇科肿瘤。本研究采用生物信息学方法揭示与 HGSOC 发病和进展相关的生物标志物。

材料与方法

从 GEO 下载了五个基因表达谱。使用 limma 筛选 HGSOC 和正常卵巢组织样本中的差异表达基因(DEGs),并使用 clusterProfiler 对 DEGs 的功能进行注释,包括 KEGG 和 GO 分析。利用 WGCNA 包建立一个共表达网络,从关键模块中定义几个枢纽基因。此外,进行了生存分析,然后使用 TCGA 和 GTEx 数据集进行表达验证。最后,我们使用单基因 GSEA 来检测预后枢纽基因的功能。

结果

在 114 例 HGSOC 与 49 例正常组织样本中检测到 1874 个差异表达基因,其中 956 个上调,919 个下调。功能注释表明,上调的 DEGs 主要富集在细胞周期中,而下调的 DEGs 则富集在 MAPK 或 Ras 信号通路中。通过 WGCNA 挖掘出与 HGSOC 显著相关的两个模块。经过枢纽基因的生存分析和表达验证,我们发现 2 个上调基因(MAD2L1 和 PKD2)和 3 个下调基因(DOCK5、FANCD2 和 TBRG1)与 HGSOC 预后呈正相关。单基因 GSEA 表明,MAD2L1 和 PKD2 与增殖有关,而 DOCK5、FANCD2 和 TBRG1 与免疫反应有关。

结论

我们发现 FANCD2、PKD2、TBRG1 和 DOCK5 具有预后价值,可作为 HGSOC 治疗的潜在生物标志物。

https://cdn.ncbi.nlm.nih.gov/pmc/blobs/b863/7101203/a4c3865e6fc8/medscimonit-26-e922107-g001.jpg

文献检索

告别复杂PubMed语法,用中文像聊天一样搜索,搜遍4000万医学文献。AI智能推荐,让科研检索更轻松。

立即免费搜索

文件翻译

保留排版,准确专业,支持PDF/Word/PPT等文件格式,支持 12+语言互译。

免费翻译文档

深度研究

AI帮你快速写综述,25分钟生成高质量综述,智能提取关键信息,辅助科研写作。

立即免费体验