Departments of Pediatrics and Physiology and Biophysics, University of California, Irvine, Irvine, CA 92697, USA.
Department of Chemistry, Bar-Ilan University, Ramat Gan 52900, Israel.
Sci Adv. 2020 Mar 4;6(10):eaaz3439. doi: 10.1126/sciadv.aaz3439. eCollection 2020 Mar.
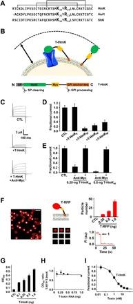
We show here that membrane-tethered toxins facilitate the biophysical study of the roles of toxin residues in K channel blockade to reveal two blocking mechanisms in the K channel pore. The structure of the sea anemone type I (SAK1) toxin HmK is determined by NMR. T-HmK residues are scanned by point mutation to map the toxin surface, and seven residues are identified to be critical to occlusion of the KcsA channel pore. T-HmK-Lys is shown to interact with K ions traversing the KcsA pore from the cytoplasm conferring voltage dependence on the toxin off rate, a classic mechanism that we observe as well with HmK in solution and for Kv1.3 channels. In contrast, two related SAK1 toxins, Hui1 and ShK, block KcsA and Kv1.3, respectively, via an arginine rather than the canonical lysine, when tethered and as free peptides.
我们在这里展示了膜结合毒素有助于生物物理研究毒素残基在 K 通道阻断中的作用,从而揭示 K 通道孔中的两种阻断机制。海葵 I 型(SAK1)毒素 HmK 的结构通过 NMR 确定。通过点突变扫描 T-HmK 残基,绘制毒素表面图谱,鉴定出 7 个残基对于 KcsA 通道孔的闭塞至关重要。T-HmK-Lys 被证明与穿过 KcsA 通道从细胞质中的 K 离子相互作用,赋予毒素的关闭速率对电压的依赖性,这是我们在溶液中观察到的 HmK 以及 Kv1.3 通道的经典机制。相比之下,两个相关的 SAK1 毒素,Hui1 和 ShK,当连接和作为游离肽时,通过精氨酸而不是经典的赖氨酸分别阻断 KcsA 和 Kv1.3。