Hum Nicholas R, Sebastian Aimy, Gilmore Sean F, He Wei, Martin Kelly A, Hinckley Aubree, Dubbin Karen R, Moya Monica L, Wheeler Elizabeth K, Coleman Matthew A, Loots Gabriela G
Physical and Life Sciences Directorate, Lawrence Livermore National Laboratory, Livermore, CA 94550, USA.
School of Natural Sciences, University of California Merced, Merced, CA 94550, USA.
Cancers (Basel). 2020 Mar 14;12(3):690. doi: 10.3390/cancers12030690.
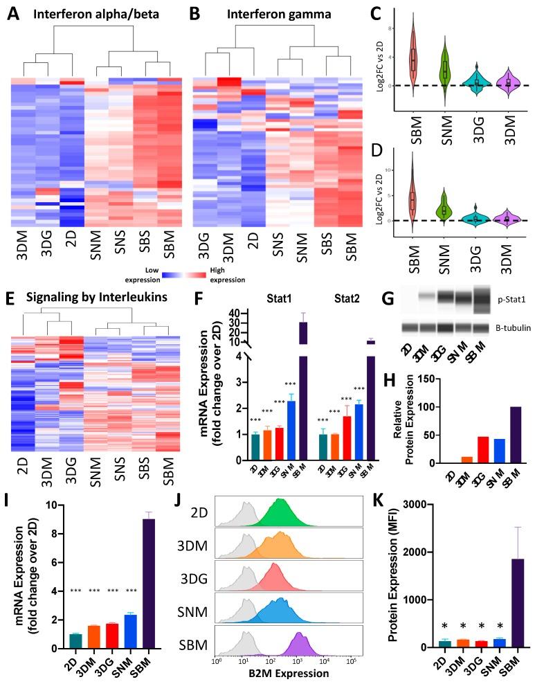
Current pre-clinical models of cancer fail to recapitulate the cancer cell behavior in primary tumors primarily because of the lack of a deeper understanding of the effects that the microenvironment has on cancer cell phenotype. Transcriptomic profiling of 4T1 murine mammary carcinoma cells from 2D and 3D cultures, subcutaneous or orthotopic allografts (from immunocompetent or immunodeficient mice), as well as ex vivo tumoroids, revealed differences in molecular signatures including altered expression of genes involved in cell cycle progression, cell signaling and extracellular matrix remodeling. The 3D culture platforms had more in vivo-like transcriptional profiles than 2D cultures. In vivo tumors had more cells undergoing epithelial-to-mesenchymal transition (EMT) while in vitro cultures had cells residing primarily in an epithelial or mesenchymal state. Ex vivo tumoroids incorporated aspects of in vivo and in vitro culturing, retaining higher abundance of cells undergoing EMT while shifting cancer cell fate towards a more mesenchymal state. Cellular heterogeneity surveyed by scRNA-seq revealed that ex vivo tumoroids, while rapidly expanding cancer and fibroblast populations, lose a significant proportion of immune components. This study emphasizes the need to improve in vitro culture systems and preserve syngeneic-like tumor composition by maintaining similar EMT heterogeneity as well as inclusion of stromal subpopulations.
目前的癌症临床前模型无法重现原发性肿瘤中癌细胞的行为,主要原因是对微环境对癌细胞表型的影响缺乏更深入的了解。对来自二维和三维培养、皮下或原位同种异体移植(来自免疫健全或免疫缺陷小鼠)以及离体肿瘤球的4T1小鼠乳腺癌细胞进行转录组分析,揭示了分子特征的差异,包括参与细胞周期进程、细胞信号传导和细胞外基质重塑的基因表达改变。三维培养平台比二维培养具有更类似体内的转录谱。体内肿瘤有更多细胞经历上皮-间质转化(EMT),而体外培养的细胞主要处于上皮或间质状态。离体肿瘤球融合了体内和体外培养的特点,保留了更高丰度的经历EMT的细胞,同时使癌细胞命运向更间质状态转变。通过单细胞RNA测序(scRNA-seq)检测的细胞异质性表明,离体肿瘤球在迅速扩大癌细胞和成纤维细胞群体的同时,失去了很大比例的免疫成分。这项研究强调需要改进体外培养系统,并通过维持类似的EMT异质性以及纳入基质亚群来保留类似同基因的肿瘤组成。