• 文献检索
  • 文档翻译
  • 深度研究
  • 学术资讯
  • Suppr Zotero 插件Zotero 插件
  • 邀请有礼
  • 套餐&价格
  • 历史记录
应用&插件
Suppr Zotero 插件Zotero 插件浏览器插件Mac 客户端Windows 客户端微信小程序
定价
高级版会员购买积分包购买API积分包
服务
文献检索文档翻译深度研究API 文档MCP 服务
关于我们
关于 Suppr公司介绍联系我们用户协议隐私条款
关注我们

Suppr 超能文献

核心技术专利:CN118964589B侵权必究
粤ICP备2023148730 号-1Suppr @ 2026

文献检索

告别复杂PubMed语法,用中文像聊天一样搜索,搜遍4000万医学文献。AI智能推荐,让科研检索更轻松。

立即免费搜索

文件翻译

保留排版,准确专业,支持PDF/Word/PPT等文件格式,支持 12+语言互译。

免费翻译文档

深度研究

AI帮你快速写综述,25分钟生成高质量综述,智能提取关键信息,辅助科研写作。

立即免费体验

BICD2 缺失导致发育性脊髓性肌萎缩症中的运动神经元丧失。

Loss of BICD2 in muscle drives motor neuron loss in a developmental form of spinal muscular atrophy.

机构信息

UCL Queen Square Institute of Neurology, University College London, Queen Square, London, WC1N 3BG, UK.

UK Dementia Research Institute, University College London, London, WC1E 6BT, UK.

出版信息

Acta Neuropathol Commun. 2020 Mar 17;8(1):34. doi: 10.1186/s40478-020-00909-6.

DOI:10.1186/s40478-020-00909-6
PMID:32183910
原文链接:https://pmc.ncbi.nlm.nih.gov/articles/PMC7076953/
Abstract

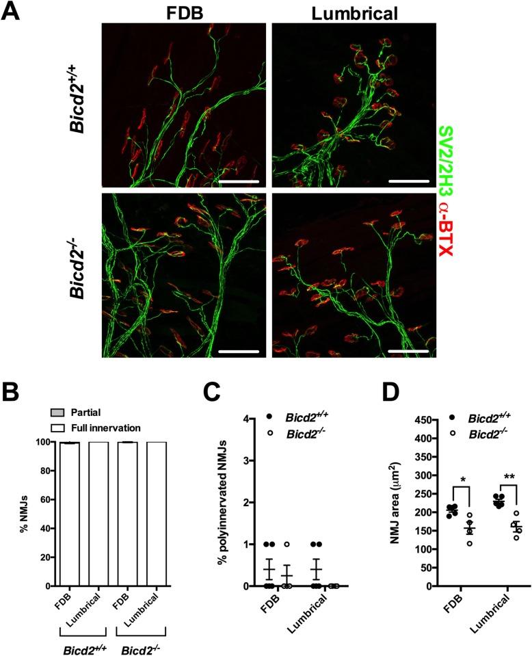
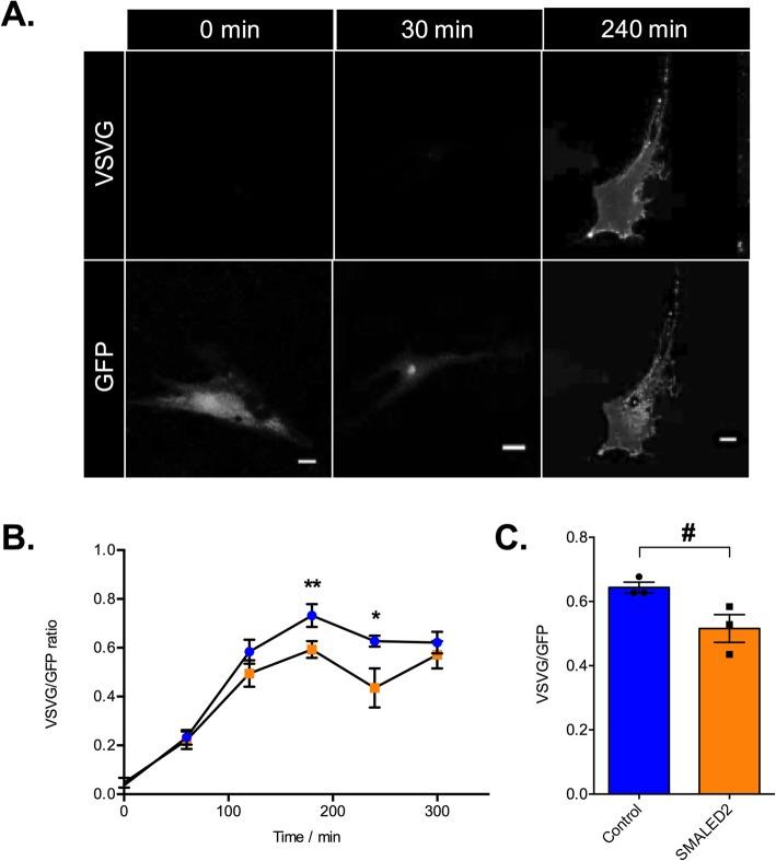
Autosomal dominant missense mutations in BICD2 cause Spinal Muscular Atrophy Lower Extremity Predominant 2 (SMALED2), a developmental disease of motor neurons. BICD2 is a key component of the cytoplasmic dynein/dynactin motor complex, which in axons drives the microtubule-dependent retrograde transport of intracellular cargo towards the cell soma. Patients with pathological mutations in BICD2 develop malformations of cortical and cerebellar development similar to Bicd2 knockout (-/-) mice. In this study we sought to re-examine the motor neuron phenotype of conditional Bicd2 mice. Bicd2 mice show a significant reduction in the number of large calibre motor neurons of the L4 ventral root compared to wild type mice. Muscle-specific knockout of Bicd2 results in a similar reduction in L4 ventral axons comparable to global Bicd2 mice. Rab6, a small GTPase required for the sorting of exocytic vesicles from the Trans Golgi Network to the plasma membrane is a major binding partner of BICD2. We therefore examined the secretory pathway in SMALED2 patient fibroblasts and demonstrated that BICD2 is required for physiological flow of constitutive secretory cargoes from the Trans Golgi Network to the plasma membrane using a VSV-G reporter assay. Together, these data indicate that BICD2 loss from muscles is a major driver of non-cell autonomous pathology in the motor nervous system, which has important implications for future therapeutic approaches in SMALED2.

摘要

常染色体显性错义突变 BICD2 导致脊髓性肌萎缩下肢优势型 2(SMALED2),这是一种运动神经元的发育性疾病。BICD2 是细胞质动力蛋白/动力蛋白复合物的关键组成部分,在轴突中驱动细胞内货物向细胞体的微管依赖性逆行运输。BICD2 病理性突变的患者表现出类似 Bicd2 敲除(-/-)小鼠的皮质和小脑发育畸形。在这项研究中,我们试图重新检查条件性 Bicd2 小鼠的运动神经元表型。与野生型小鼠相比,Bicd2 小鼠 L4 腹根的大口径运动神经元数量明显减少。肌肉特异性敲除 Bicd2 导致 L4 腹轴突数量减少,与全身性 Bicd2 小鼠相当。Rab6 是一种小 GTPase,对于从 Trans Golgi Network 到质膜的外排小泡的分拣是 BICD2 的主要结合伴侣。因此,我们在 SMALED2 患者成纤维细胞中检查了分泌途径,并证明 BICD2 对于从 Trans Golgi Network 到质膜的组成型分泌货物的生理流动是必需的,使用 VSV-G 报告基因测定。总之,这些数据表明,肌肉中 BICD2 的缺失是运动神经系统中非细胞自主病理学的主要驱动因素,这对 SMALED2 的未来治疗方法具有重要意义。

https://cdn.ncbi.nlm.nih.gov/pmc/blobs/f27a/7076953/8ccc790e82fd/40478_2020_909_Fig6_HTML.jpg
https://cdn.ncbi.nlm.nih.gov/pmc/blobs/f27a/7076953/1f93012ac2a3/40478_2020_909_Fig1_HTML.jpg
https://cdn.ncbi.nlm.nih.gov/pmc/blobs/f27a/7076953/b47a949c2ac0/40478_2020_909_Fig2_HTML.jpg
https://cdn.ncbi.nlm.nih.gov/pmc/blobs/f27a/7076953/9a5836d5ed50/40478_2020_909_Fig3_HTML.jpg
https://cdn.ncbi.nlm.nih.gov/pmc/blobs/f27a/7076953/1bac3016629b/40478_2020_909_Fig4_HTML.jpg
https://cdn.ncbi.nlm.nih.gov/pmc/blobs/f27a/7076953/07ad5132bbd9/40478_2020_909_Fig5_HTML.jpg
https://cdn.ncbi.nlm.nih.gov/pmc/blobs/f27a/7076953/8ccc790e82fd/40478_2020_909_Fig6_HTML.jpg
https://cdn.ncbi.nlm.nih.gov/pmc/blobs/f27a/7076953/1f93012ac2a3/40478_2020_909_Fig1_HTML.jpg
https://cdn.ncbi.nlm.nih.gov/pmc/blobs/f27a/7076953/b47a949c2ac0/40478_2020_909_Fig2_HTML.jpg
https://cdn.ncbi.nlm.nih.gov/pmc/blobs/f27a/7076953/9a5836d5ed50/40478_2020_909_Fig3_HTML.jpg
https://cdn.ncbi.nlm.nih.gov/pmc/blobs/f27a/7076953/1bac3016629b/40478_2020_909_Fig4_HTML.jpg
https://cdn.ncbi.nlm.nih.gov/pmc/blobs/f27a/7076953/07ad5132bbd9/40478_2020_909_Fig5_HTML.jpg
https://cdn.ncbi.nlm.nih.gov/pmc/blobs/f27a/7076953/8ccc790e82fd/40478_2020_909_Fig6_HTML.jpg

相似文献

1
Loss of BICD2 in muscle drives motor neuron loss in a developmental form of spinal muscular atrophy.BICD2 缺失导致发育性脊髓性肌萎缩症中的运动神经元丧失。
Acta Neuropathol Commun. 2020 Mar 17;8(1):34. doi: 10.1186/s40478-020-00909-6.
2
Novel insights into SMALED2: BICD2 mutations increase microtubule stability and cause defects in axonal and NMJ development.新型小眼畸形相关蛋白 D2(SMALED2)的研究进展:双微体基因 2(BICD2)突变增加微管稳定性并导致轴突和神经肌肉接头发育缺陷。
Hum Mol Genet. 2018 May 15;27(10):1772-1784. doi: 10.1093/hmg/ddy086.
3
Phenotypic and molecular insights into spinal muscular atrophy due to mutations in BICD2.BICD2基因突变所致脊髓性肌萎缩症的表型和分子学见解
Brain. 2015 Feb;138(Pt 2):293-310. doi: 10.1093/brain/awu356. Epub 2014 Dec 14.
4
SMALED2 with BICD2 gene mutations: Report of two cases and portrayal of a classical phenotype.SMALED2 伴 BICD2 基因突变:两例报告并描绘一经典表型。
Neuromuscul Disord. 2020 Aug;30(8):669-673. doi: 10.1016/j.nmd.2020.05.009. Epub 2020 Jun 6.
5
Neurogenic arthrogryposis and the power of phenotyping.神经源性关节挛缩症和表型分析的威力。
Neuromuscul Disord. 2021 Oct;31(10):1062-1069. doi: 10.1016/j.nmd.2021.07.399. Epub 2021 Oct 9.
6
The Genotypic and Phenotypic Spectrum of BICD2 Variants in Spinal Muscular Atrophy.BICD2 变异在脊肌萎缩症中的基因型和表型谱。
Ann Neurol. 2020 Apr;87(4):487-496. doi: 10.1002/ana.25704.
7
Synaptic defects in type I spinal muscular atrophy in human development.I 型脊髓性肌萎缩症人类发育中的突触缺陷。
J Pathol. 2013 Jan;229(1):49-61. doi: 10.1002/path.4080.
8
Dominant spinal muscular atrophy is caused by mutations in BICD2, an important golgin protein.显性脊髓性肌萎缩症由重要的高尔基体蛋白BICD2的突变引起。
Front Neurosci. 2015 Nov 5;9:401. doi: 10.3389/fnins.2015.00401. eCollection 2015.
9
Fast motor axon loss in SMARD1 does not correspond to morphological and functional alterations of the NMJ.SMARD1 中的快速运动轴突丧失与 NMJ 的形态和功能改变不对应。
Neurobiol Dis. 2013 Jun;54:169-82. doi: 10.1016/j.nbd.2012.12.010. Epub 2013 Jan 4.
10
BICD2 mutational analysis in hereditary spastic paraplegia and hereditary motor and sensory neuropathy.BICD2 突变分析在遗传性痉挛性截瘫和遗传性运动感觉神经病中的应用。
Muscle Nerve. 2019 Apr;59(4):484-486. doi: 10.1002/mus.26394. Epub 2018 Dec 21.

引用本文的文献

1
Neuroaxonal Degeneration as a Converging Mechanism in Motor Neuron Diseases (MNDs): Molecular Insights into RNA Dysregulation and Emerging Therapeutic Targets.神经轴突退变作为运动神经元疾病(MNDs)的共同机制:RNA失调的分子见解及新兴治疗靶点
Int J Mol Sci. 2025 Aug 7;26(15):7644. doi: 10.3390/ijms26157644.
2
The node of Ranvier influences the axonal transport of mitochondria and signaling endosomes.郎飞结影响线粒体和信号内体的轴突运输。
iScience. 2024 Oct 11;27(11):111158. doi: 10.1016/j.isci.2024.111158. eCollection 2024 Nov 15.
3
Clinical and Genetic Profiles of 5q- and Non-5q-Spinal Muscular Atrophy Diseases in Pediatric Patients.

本文引用的文献

1
Axonal transport and neurological disease.轴突运输与神经疾病。
Nat Rev Neurol. 2019 Dec;15(12):691-703. doi: 10.1038/s41582-019-0257-2. Epub 2019 Sep 26.
2
RAB6 and microtubules restrict protein secretion to focal adhesions.RAB6 和微管将蛋白质分泌限制在黏着斑处。
J Cell Biol. 2019 Jul 1;218(7):2215-2231. doi: 10.1083/jcb.201805002. Epub 2019 May 29.
3
Walking Forward with Kinesin.向肌球蛋白迈进。
儿科患者的 5q- 和非 5q- 脊髓性肌萎缩症的临床和遗传特征。
Genes (Basel). 2024 Sep 30;15(10):1294. doi: 10.3390/genes15101294.
4
Dysregulated FOXO1 activity drives skeletal muscle intrinsic dysfunction in amyotrophic lateral sclerosis.FOXO1活性失调导致肌萎缩侧索硬化症患者骨骼肌内在功能障碍。
Acta Neuropathol. 2024 Sep 16;148(1):43. doi: 10.1007/s00401-024-02794-y.
5
Molecular mechanism for recognition of the cargo adapter Rab6 by the dynein adapter BicD2.货物衔接蛋白 Rab6 被动力蛋白衔接蛋白 BicD2 识别的分子机制。
Life Sci Alliance. 2024 May 7;7(7). doi: 10.26508/lsa.202302430. Print 2024 Jul.
6
Novel Genetic and Biochemical Insights into the Spectrum of NEFL-Associated Phenotypes.对与神经丝轻链(NEFL)相关表型谱的新遗传学和生物化学见解。
J Neuromuscul Dis. 2024;11(3):625-645. doi: 10.3233/JND-230230.
7
Cargo specificity, regulation, and therapeutic potential of cytoplasmic dynein.细胞质动力蛋白的货物特异性、调节及治疗潜力。
Exp Mol Med. 2024 Apr;56(4):827-835. doi: 10.1038/s12276-024-01200-7. Epub 2024 Apr 1.
8
A Structural Model for the Core Nup358-BicD2 Interface.核孔复合物核心蛋白 Nup358 与 BicD2 相互作用界面的结构模型
Biomolecules. 2023 Sep 26;13(10):1445. doi: 10.3390/biom13101445.
9
Reduced levels of ALS gene induce motor defects in .肌萎缩侧索硬化症(ALS)基因水平降低会导致……出现运动缺陷。 (注:原文中“in.”后面内容缺失)
Front Neurosci. 2023 Jun 9;17:1164251. doi: 10.3389/fnins.2023.1164251. eCollection 2023.
10
Neuromuscular disease: 2021 update.神经肌肉疾病:2021年更新
Free Neuropathol. 2021 Feb 23;2:3. doi: 10.17879/freeneuropathology-2021-3236. eCollection 2021 Jan.
Trends Neurosci. 2018 Sep;41(9):555-556. doi: 10.1016/j.tins.2018.07.006.
4
MuscleJ: a high-content analysis method to study skeletal muscle with a new Fiji tool.MuscleJ:一种使用新 Fiji 工具研究骨骼肌的高内涵分析方法。
Skelet Muscle. 2018 Aug 6;8(1):25. doi: 10.1186/s13395-018-0171-0.
5
Novel insights into SMALED2: BICD2 mutations increase microtubule stability and cause defects in axonal and NMJ development.新型小眼畸形相关蛋白 D2(SMALED2)的研究进展:双微体基因 2(BICD2)突变增加微管稳定性并导致轴突和神经肌肉接头发育缺陷。
Hum Mol Genet. 2018 May 15;27(10):1772-1784. doi: 10.1093/hmg/ddy086.
6
Disease-associated mutations in human BICD2 hyperactivate motility of dynein-dynactin.人类BICD2中与疾病相关的突变会过度激活动力蛋白-动力蛋白激活蛋白的运动性。
J Cell Biol. 2017 Oct 2;216(10):3051-3060. doi: 10.1083/jcb.201703201. Epub 2017 Sep 7.
7
Phenotypic extremes of BICD2-opathies: from lethal, congenital muscular atrophy with arthrogryposis to asymptomatic with subclinical features.BICD2病的表型极端情况:从伴有关节挛缩的致死性先天性肌肉萎缩到具有亚临床特征的无症状状态。
Eur J Hum Genet. 2017 Sep;25(9):1040-1048. doi: 10.1038/ejhg.2017.98. Epub 2017 Jun 21.
8
Trk receptor signaling and sensory neuron fate are perturbed in human neuropathy caused by mutations.突变导致的人类神经病变中,Trk 受体信号和感觉神经元命运受到干扰。
Proc Natl Acad Sci U S A. 2017 Apr 18;114(16):E3324-E3333. doi: 10.1073/pnas.1614557114. Epub 2017 Mar 28.
9
DYNC1H1 mutations associated with neurological diseases compromise processivity of dynein-dynactin-cargo adaptor complexes.与神经疾病相关的动力蛋白1重链(DYNC1H1)突变会损害动力蛋白-动力蛋白激活蛋白-货物衔接蛋白复合物的持续运动能力。
Proc Natl Acad Sci U S A. 2017 Feb 28;114(9):E1597-E1606. doi: 10.1073/pnas.1620141114. Epub 2017 Feb 14.
10
Expanding the phenotype of BICD2 mutations toward skeletal muscle involvement.将BICD2突变的表型扩展至骨骼肌受累。
Neurology. 2016 Nov 22;87(21):2235-2243. doi: 10.1212/WNL.0000000000003360. Epub 2016 Oct 26.