• 文献检索
  • 文档翻译
  • 深度研究
  • 学术资讯
  • Suppr Zotero 插件Zotero 插件
  • 邀请有礼
  • 套餐&价格
  • 历史记录
应用&插件
Suppr Zotero 插件Zotero 插件浏览器插件Mac 客户端Windows 客户端微信小程序
定价
高级版会员购买积分包购买API积分包
服务
文献检索文档翻译深度研究API 文档MCP 服务
关于我们
关于 Suppr公司介绍联系我们用户协议隐私条款
关注我们

Suppr 超能文献

核心技术专利:CN118964589B侵权必究
粤ICP备2023148730 号-1Suppr @ 2026

文献检索

告别复杂PubMed语法,用中文像聊天一样搜索,搜遍4000万医学文献。AI智能推荐,让科研检索更轻松。

立即免费搜索

文件翻译

保留排版,准确专业,支持PDF/Word/PPT等文件格式,支持 12+语言互译。

免费翻译文档

深度研究

AI帮你快速写综述,25分钟生成高质量综述,智能提取关键信息,辅助科研写作。

立即免费体验

叶片蛋白质组对波动光照的光保护适应性

Photoprotective Acclimation of the Leaf Proteome to Fluctuating Light.

作者信息

Niedermaier Stefan, Schneider Trang, Bahl Marc-Oliver, Matsubara Shizue, Huesgen Pitter F

机构信息

ZEA-3 Analytics, Forschungszentrum Jülich, Jülich, Germany.

IBG-2 Plant Sciences, Forschungszentrum Jülich, Jülich, Germany.

出版信息

Front Genet. 2020 Mar 5;11:154. doi: 10.3389/fgene.2020.00154. eCollection 2020.

DOI:10.3389/fgene.2020.00154
PMID:32194630
原文链接:https://pmc.ncbi.nlm.nih.gov/articles/PMC7066320/
Abstract

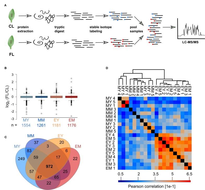
Plants are subjected to strong fluctuations in light intensity in their natural growth environment, caused both by unpredictable changes due to weather conditions and movement of clouds and upper canopy leaves and predictable changes during day-night cycle. The mechanisms of long-term acclimation to fluctuating light (FL) are still not well understood. Here, we used quantitative mass spectrometry to investigate long-term acclimation of low light-grown to a FL condition that induces mild photooxidative stress. On the third day of exposure to FL, young and mature leaves were harvested in the morning and at the end of day for proteome analysis using a stable isotope labeling approach. We identified 2,313 proteins, out of which 559 proteins exhibited significant changes in abundance in at least one of the four experimental groups (morning-young, morning-mature, end-of-day-young, end-of-day-mature). A core set of 49 proteins showed significant responses to FL in three or four experimental groups, which included enhanced accumulation of proteins involved in photoprotection, cyclic electron flow around photosystem I, photorespiration, and glycolysis, while specific glutathione transferases and proteins involved in translation and chlorophyll biosynthesis were reduced in abundance. In addition, we observed pathway- and protein-specific changes predominantly at the end of day, whereas few changes were observed exclusively in the morning. Comparison of the proteome data with the matching transcript data revealed gene- and protein-specific responses, with several chloroplast-localized proteins decreasing in abundance despite increased gene expression under FL. Together, our data shows moderate but widespread alterations of protein abundance during acclimation to FL and suggests an important role of post-transcriptional regulation of protein abundance.

摘要

在自然生长环境中,植物会受到光照强度的剧烈波动影响,这既源于天气条件、云层和上层冠层叶片移动导致的不可预测变化,也源于昼夜循环中的可预测变化。长期适应波动光照(FL)的机制仍未得到充分理解。在这里,我们使用定量质谱法研究低光生长植物对诱导轻度光氧化应激的FL条件的长期适应性。在暴露于FL的第三天,于上午和当天结束时采集幼叶和成熟叶,采用稳定同位素标记方法进行蛋白质组分析。我们鉴定出2313种蛋白质,其中559种蛋白质在四个实验组(上午 - 幼叶、上午 - 成熟叶、傍晚 - 幼叶、傍晚 - 成熟叶)中的至少一组中丰度有显著变化。一组核心的49种蛋白质在三个或四个实验组中对FL有显著反应,其中包括参与光保护、围绕光系统I的循环电子流、光呼吸和糖酵解的蛋白质积累增加,而特定的谷胱甘肽转移酶以及参与翻译和叶绿素生物合成的蛋白质丰度降低。此外,我们主要在傍晚观察到途径和蛋白质特异性变化,而在上午仅观察到很少的变化。将蛋白质组数据与匹配的转录本数据进行比较,揭示了基因和蛋白质特异性反应,尽管在FL条件下基因表达增加,但几种叶绿体定位的蛋白质丰度却降低。总之,我们的数据表明在适应FL过程中蛋白质丰度有适度但广泛的变化,并表明蛋白质丰度的转录后调控起着重要作用。

https://cdn.ncbi.nlm.nih.gov/pmc/blobs/b6f1/7066320/8b59b38d376f/fgene-11-00154-g005.jpg
https://cdn.ncbi.nlm.nih.gov/pmc/blobs/b6f1/7066320/4201357e7ce9/fgene-11-00154-g001.jpg
https://cdn.ncbi.nlm.nih.gov/pmc/blobs/b6f1/7066320/85d3ca61ed93/fgene-11-00154-g002.jpg
https://cdn.ncbi.nlm.nih.gov/pmc/blobs/b6f1/7066320/c55d7e98b397/fgene-11-00154-g003.jpg
https://cdn.ncbi.nlm.nih.gov/pmc/blobs/b6f1/7066320/17b4b72b9880/fgene-11-00154-g004.jpg
https://cdn.ncbi.nlm.nih.gov/pmc/blobs/b6f1/7066320/8b59b38d376f/fgene-11-00154-g005.jpg
https://cdn.ncbi.nlm.nih.gov/pmc/blobs/b6f1/7066320/4201357e7ce9/fgene-11-00154-g001.jpg
https://cdn.ncbi.nlm.nih.gov/pmc/blobs/b6f1/7066320/85d3ca61ed93/fgene-11-00154-g002.jpg
https://cdn.ncbi.nlm.nih.gov/pmc/blobs/b6f1/7066320/c55d7e98b397/fgene-11-00154-g003.jpg
https://cdn.ncbi.nlm.nih.gov/pmc/blobs/b6f1/7066320/17b4b72b9880/fgene-11-00154-g004.jpg
https://cdn.ncbi.nlm.nih.gov/pmc/blobs/b6f1/7066320/8b59b38d376f/fgene-11-00154-g005.jpg

相似文献

1
Photoprotective Acclimation of the Leaf Proteome to Fluctuating Light.叶片蛋白质组对波动光照的光保护适应性
Front Genet. 2020 Mar 5;11:154. doi: 10.3389/fgene.2020.00154. eCollection 2020.
2
Fluctuating Light Interacts with Time of Day and Leaf Development Stage to Reprogram Gene Expression.波动的光照通过与时间和叶片发育阶段的相互作用来重新编程基因表达。
Plant Physiol. 2019 Apr;179(4):1632-1657. doi: 10.1104/pp.18.01443. Epub 2019 Feb 4.
3
Photoprotection of PSI by Far-Red Light Against the Fluctuating Light-Induced Photoinhibition in Arabidopsis thaliana and Field-Grown Plants.远红光对拟南芥和田间种植植物中光系统I的光保护作用,抵御波动光诱导的光抑制
Plant Cell Physiol. 2017 Jan 1;58(1):35-45. doi: 10.1093/pcp/pcw215.
4
Plasticity of Arabidopsis rosette transcriptomes and photosynthetic responses in dynamic light conditions.拟南芥莲座叶转录组在动态光照条件下的可塑性及光合响应
Plant Direct. 2023 Jan 6;7(1):e475. doi: 10.1002/pld3.475. eCollection 2023 Jan.
5
Dynamic Acclimation to High Light in Involves Widespread Reengineering of the Leaf Proteome.对高光的动态适应涉及叶片蛋白质组的广泛重新构建。
Front Plant Sci. 2017 Jul 20;8:1239. doi: 10.3389/fpls.2017.01239. eCollection 2017.
6
Growth of tobacco in short-day conditions leads to high starch, low sugars, altered diurnal changes in the Nia transcript and low nitrate reductase activity, and inhibition of amino acid synthesis.在短日照条件下种植烟草会导致淀粉含量高、糖分含量低、Nia转录本的昼夜变化改变、硝酸还原酶活性低,以及氨基酸合成受到抑制。
Planta. 1998 Dec;207(1):27-41. doi: 10.1007/s004250050452.
7
Cold acclimation of Arabidopsis thaliana results in incomplete recovery of photosynthetic capacity, associated with an increased reduction of the chloroplast stroma.拟南芥的冷驯化导致光合能力的不完全恢复,这与叶绿体基质还原能力的增强有关。
Planta. 2001 Dec;214(2):295-303. doi: 10.1007/s004250100622.
8
A chloroplast thylakoid lumen protein is required for proper photosynthetic acclimation of plants under fluctuating light environments.叶绿体类囊体腔蛋白是植物在波动光环境下进行光合作用适应所必需的。
Proc Natl Acad Sci U S A. 2017 Sep 19;114(38):E8110-E8117. doi: 10.1073/pnas.1712206114. Epub 2017 Sep 5.
9
Growth Light Environment Changes the Sensitivity of Photosystem I Photoinhibition Depending on Common Wheat Cultivars.生长光环境根据普通小麦品种改变光系统I光抑制的敏感性。
Front Plant Sci. 2019 Jun 4;10:686. doi: 10.3389/fpls.2019.00686. eCollection 2019.
10
Photosynthetic Acclimation to Fluctuating Irradiance in Plants.植物对波动光照的光合适应
Front Plant Sci. 2020 Mar 24;11:268. doi: 10.3389/fpls.2020.00268. eCollection 2020.

引用本文的文献

1
Field-crop transcriptome models are enhanced by measurements in systematically controlled environments.田间作物转录组模型通过在系统控制环境中的测量得到增强。
Genome Biol. 2025 Jul 28;26(1):225. doi: 10.1186/s13059-025-03690-8.
2
Lipid polymorphism of plant thylakoid membranes. The dynamic exchange model - facts and hypotheses.植物类囊体膜的脂质多态性。动态交换模型——事实与假说。
Physiol Plant. 2025 Mar-Apr;177(2):e70230. doi: 10.1111/ppl.70230.
3
The impact of light and thioredoxins on the plant thiol-disulfide proteome.光照和硫氧还蛋白对植物巯基-二硫键蛋白组的影响。

本文引用的文献

1
Sensitive Determination of Proteolytic Proteoforms in Limited Microscale Proteome Samples.微量蛋白质组样品中蛋白酶切蛋白异构体的灵敏检测。
Mol Cell Proteomics. 2019 Nov;18(11):2335-2347. doi: 10.1074/mcp.TIR119.001560. Epub 2019 Aug 30.
2
Photosynthesis across African cassava germplasm is limited by Rubisco and mesophyll conductance at steady state, but by stomatal conductance in fluctuating light.整个非洲木薯种质的光合作用在稳定状态下受核酮糖-1,5-二磷酸羧化酶/加氧酶(Rubisco)和叶肉导度限制,但在波动光下受气孔导度限制。
New Phytol. 2020 Mar;225(6):2498-2512. doi: 10.1111/nph.16142. Epub 2019 Oct 1.
3
g:Profiler: a web server for functional enrichment analysis and conversions of gene lists (2019 update).
Plant Physiol. 2024 May 31;195(2):1536-1560. doi: 10.1093/plphys/kiad669.
4
Growth in fluctuating light buffers plants against photorespiratory perturbations.波动光可促进植物生长,减轻光呼吸对植物的影响。
Nat Commun. 2023 Nov 3;14(1):7052. doi: 10.1038/s41467-023-42648-x.
5
Photosynthetic and transcriptome responses to fluctuating light in ion transport triple mutant.离子转运三重突变体对波动光的光合和转录组反应
Plant Direct. 2023 Oct 25;7(10):e534. doi: 10.1002/pld3.534. eCollection 2023 Oct.
6
NTRC and thioredoxins m1/m2 underpin the light acclimation of plants on proteome and metabolome levels.NTRC 和硫氧还蛋白 m1/m2 是植物在蛋白质组和代谢组水平上进行光驯化的基础。
Plant Physiol. 2024 Jan 31;194(2):982-1005. doi: 10.1093/plphys/kiad535.
7
Fillable and unfillable gaps in plant transcriptome under field and controlled environments.植物转录组在田间和控制环境下的可填充和不可填充间隙。
Plant Cell Environ. 2022 Aug;45(8):2410-2427. doi: 10.1111/pce.14367. Epub 2022 Jun 21.
8
Indirect Export of Reducing Equivalents From the Chloroplast to Resupply NADP for C Photosynthesis-Growing Importance for Stromal NAD(H)?将还原当量从叶绿体间接输出以重新供应NADP用于C光合作用——对基质NAD(H)的重要性日益增加?
Front Plant Sci. 2021 Oct 20;12:719003. doi: 10.3389/fpls.2021.719003. eCollection 2021.
9
Comparative proteomics of thylakoids from grown in laboratory and field conditions.在实验室和田间条件下生长的类囊体的比较蛋白质组学。
Plant Direct. 2021 Oct 20;5(10):e355. doi: 10.1002/pld3.355. eCollection 2021 Oct.
10
The Complementary Roles of Chloroplast Cyclic Electron Transport and Mitochondrial Alternative Oxidase to Ensure Photosynthetic Performance.叶绿体循环电子传递与线粒体交替氧化酶在确保光合性能方面的互补作用
Front Plant Sci. 2021 Sep 28;12:748204. doi: 10.3389/fpls.2021.748204. eCollection 2021.
g:Profiler:一个用于功能富集分析和基因列表转换的网络服务器(2019 更新)。
Nucleic Acids Res. 2019 Jul 2;47(W1):W191-W198. doi: 10.1093/nar/gkz369.
4
A meta-analysis of plant responses to light intensity for 70 traits ranging from molecules to whole plant performance.对 70 个从分子到整个植物性能的性状的植物对光强的响应进行的荟萃分析。
New Phytol. 2019 Aug;223(3):1073-1105. doi: 10.1111/nph.15754. Epub 2019 Apr 8.
5
Fluctuating Light Interacts with Time of Day and Leaf Development Stage to Reprogram Gene Expression.波动的光照通过与时间和叶片发育阶段的相互作用来重新编程基因表达。
Plant Physiol. 2019 Apr;179(4):1632-1657. doi: 10.1104/pp.18.01443. Epub 2019 Feb 4.
6
The PRIDE database and related tools and resources in 2019: improving support for quantification data.PRIDE 数据库及相关工具和资源在 2019 年的进展:提高定量数据支持。
Nucleic Acids Res. 2019 Jan 8;47(D1):D442-D450. doi: 10.1093/nar/gky1106.
7
Growing plants in fluctuating environments: why bother?在波动环境中种植植物:为什么要这样做?
J Exp Bot. 2018 Sep 14;69(20):4651-4654. doi: 10.1093/jxb/ery312.
8
Data-independent acquisition-based SWATH-MS for quantitative proteomics: a tutorial.基于数据非依赖采集的 SWATH-MS 在定量蛋白质组学中的应用:教程。
Mol Syst Biol. 2018 Aug 13;14(8):e8126. doi: 10.15252/msb.20178126.
9
A Plant Biologist's Toolbox to Study Translation.一位植物生物学家用于研究翻译的工具箱。
Front Plant Sci. 2018 Jul 2;9:873. doi: 10.3389/fpls.2018.00873. eCollection 2018.
10
Mechanisms of Photodamage and Protein Turnover in Photoinhibition.光抑制中光损伤和蛋白质周转的机制。
Trends Plant Sci. 2018 Aug;23(8):667-676. doi: 10.1016/j.tplants.2018.05.004. Epub 2018 Jun 7.