Cui Shaoqian, Zhang Lei
Department of Spine Surgery, Shengjing Hospital of China Medical University, Shenyang 110004, Liaoning Province, P.R. China.
Department of Spine Surgery, Shengjing Hospital of China Medical University, Shenyang 110004, Liaoning Province, P.R. China.
Mol Ther Nucleic Acids. 2020 Jun 5;20:385-399. doi: 10.1016/j.omtn.2020.01.026. Epub 2020 Apr 29.
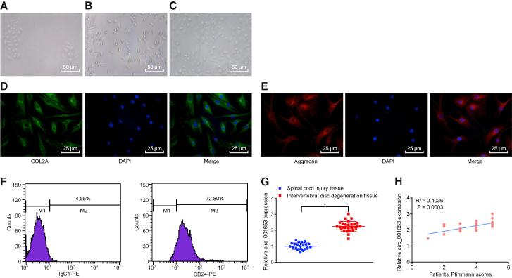
Functional changes of nucleus pulposus cells (NPCs) are considered to be the initiating factors of intervertebral disc degeneration (IDD). In this study, we investigated whether circular RNA homo sapiens (hsa)_circ_001653 (circ_001653) could bind to microRNA-486-3p (miR-486-3p) to regulate the biological properties of NPCs and the synthesis of extracellular matrix (ECM) in IDD. Initially, circ_001653 was highly expressed in isolated NPCs and degenerative NP tissues in close relation to the severity of IDD. To evaluate the effects of circ_001653 on cellular processes, we performed experiments in vitro and in vivo with altered expression of circ_001653 and miR-486-3p. An increased expression of circ_001653 in the NPCs and the degenerative NP tissues was directly associated with elevated apoptosis and an imbalance between anabolic and catabolic factors of the ECM. miR-486-3p regulated NPC proliferation and inhibited the expression of CEMIP, the cell migration-inducing hyaluronan binding protein. circ_001653 regulated miR-486-3p expression, functioning in NPCs to upregulate CEMIP, whereas circ_001653 silencing alleviated IDD in the mouse model. Altogether, circ_001653 downregulation could potentially alleviate NPC apoptosis and the metabolic imbalance of the ECM through the miR-486-3p/CEMIP axis. These mechanistic insights may present new therapeutic targets for the treatment of IDD.
髓核细胞(NPCs)的功能变化被认为是椎间盘退变(IDD)的起始因素。在本研究中,我们调查了环状RNA人同源物(hsa)_circ_001653(circ_001653)是否能与微小RNA-486-3p(miR-486-3p)结合,以调节IDD中NPCs的生物学特性和细胞外基质(ECM)的合成。最初,circ_001653在分离的NPCs和退变的髓核组织中高表达,且与IDD的严重程度密切相关。为了评估circ_001653对细胞过程的影响,我们在体外和体内进行了circ_001653和miR-486-3p表达改变的实验。NPCs和退变的髓核组织中circ_001653表达增加与细胞凋亡增加以及ECM合成代谢和分解代谢因子之间的失衡直接相关。miR-486-3p调节NPC增殖并抑制细胞迁移诱导透明质酸结合蛋白CEMIP的表达。circ_001653调节miR-486-3p表达,在NPCs中发挥作用以上调CEMIP,而circ_001653沉默可减轻小鼠模型中的IDD。总之,circ_001653下调可能通过miR-486-3p/CEMIP轴减轻NPC凋亡和ECM的代谢失衡。这些机制性见解可能为IDD的治疗提供新的治疗靶点。