Suppr超能文献

环状 RNA GRB10 作为竞争性内源性 RNA 调节退行性椎间盘核髓核细胞死亡。

Circular RNA GRB10 as a competitive endogenous RNA regulating nucleus pulposus cells death in degenerative intervertebral disk.

机构信息

Department of Orthopaedics, Hebei Province Cangzhou Hospital of Integrated Traditional and Western Medicine (Cangzhou No.2 Hospital), 31 Huanghe Road, Hebei, 061001, Cangzhou, China.

Department of Orthopaedics, Tianjin Medical University General Hospital, 154 Anshan Road, Heping District, 300052, Tianjin, China.

出版信息

Cell Death Dis. 2018 Feb 23;9(3):319. doi: 10.1038/s41419-017-0232-z.

Abstract

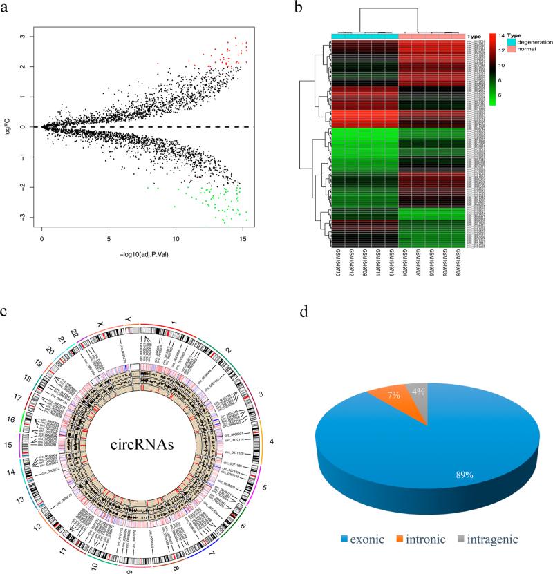
Intervertebral disc degeneration (IDD) is an important factor leading to low back pain, but the underlying mechanisms remain poorly understood. Compared with normal nucleus pulposus (NP) tissues, the expression of circ-GRB10 was downregulated in IDD. Furthermore, overexpression of circ-GRB10 inhibited NP cell apoptosis. circ-GRB10 could sequester miR-328-5p, which could potentially lead to the upregulation of target genes related to cell proliferation via the ErbB pathway. In conclusion, the present study revealed that circ-GRB10/miR-328-5p/ERBB2 signaling pathway is involved in IDD development, suggesting that circ-GRB10 might be a novel therapeutic target for IDD.

摘要

椎间盘退变(IDD)是导致腰痛的重要因素,但潜在机制仍知之甚少。与正常髓核组织相比,IDD 中 circ-GRB10 的表达下调。此外,circ-GRB10 的过表达抑制 NP 细胞凋亡。circ-GRB10 可以隔离 miR-328-5p,这可能通过 ErbB 通路导致与细胞增殖相关的靶基因上调。总之,本研究揭示了 circ-GRB10/miR-328-5p/ERBB2 信号通路参与了 IDD 的发生发展,提示 circ-GRB10 可能是 IDD 的一个新的治疗靶点。

https://cdn.ncbi.nlm.nih.gov/pmc/blobs/0dd7/5833826/3985c3c09677/41419_2017_232_Fig1_HTML.jpg

文献检索

告别复杂PubMed语法,用中文像聊天一样搜索,搜遍4000万医学文献。AI智能推荐,让科研检索更轻松。

立即免费搜索

文件翻译

保留排版,准确专业,支持PDF/Word/PPT等文件格式,支持 12+语言互译。

免费翻译文档

深度研究

AI帮你快速写综述,25分钟生成高质量综述,智能提取关键信息,辅助科研写作。

立即免费体验