Suppr超能文献

钙网织蛋白调节小鼠胚胎干细胞来源的成骨细胞和软骨细胞谱系之间的转换。

Calreticulin regulates a switch between osteoblast and chondrocyte lineages derived from murine embryonic stem cells.

机构信息

Department of Laboratory Medicine and Pathobiology, University of Toronto, Toronto, Ontario M5S 1A8, Canada

Department of Laboratory Medicine and Pathobiology, University of Toronto, Toronto, Ontario M5S 1A8, Canada.

出版信息

J Biol Chem. 2020 May 15;295(20):6861-6875. doi: 10.1074/jbc.RA119.011029. Epub 2020 Mar 27.

Abstract

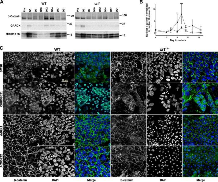
Calreticulin is a highly conserved, ubiquitous Ca-buffering protein in the endoplasmic reticulum that controls transcriptional activity of various developmental programs and also of embryonic stem cell (ESC) differentiation. Calreticulin activates calcineurin, which dephosphorylates and induces the nuclear import of the osteogenic transcription regulator nuclear factor of activated T cells 1 (NFATC1). We investigated whether calreticulin controls a switch between osteogenesis and chondrogenesis in mouse ESCs through NFATC1. We found that in the absence of calreticulin, intranuclear transport of NFATC1 is blocked and that differentiation switches from osteogenic to chondrogenic, a process that could be mimicked by chemical inhibition of NFAT translocation. Glycogen synthase kinase 3β (GSK3β) deactivation and nuclear localization of β-catenin critical to osteogenesis were abrogated by calreticulin deficiency or NFAT blockade. Chemically induced GSK3β inhibition bypassed the calreticulin/calcineurin axis and increased osteoblast output from both control and calreticulin-deficient ESCs, while suppressing chondrogenesis. Calreticulin-deficient ESCs or cells treated with an NFAT blocker had enhanced expression of dickkopf WNT-signaling pathway inhibitor 1 (), a canonical Wnt pathway antagonist that blocks GSK3β deactivation. The addition of recombinant mDKK1 switched osteogenic ESC differentiation toward chondrogenic differentiation. The results of our study indicate a role for endoplasmic reticulum calcium signaling via calreticulin in the differentiation of ESCs to closely associated osteoblast or chondrocyte lineages.

摘要

钙网织蛋白是内质网中高度保守且普遍存在的 Ca2+缓冲蛋白,它可以控制各种发育程序的转录活性,也可以控制胚胎干细胞 (ESC) 的分化。钙网织蛋白激活钙调磷酸酶,后者去磷酸化并诱导成骨转录调节因子活化 T 细胞核因子 1(NFATC1)的核内输入。我们研究了钙网织蛋白是否通过 NFATC1 控制 ESC 中骨发生和软骨发生之间的转换。我们发现,在没有钙网织蛋白的情况下,NFATC1 的核内转运被阻断,分化从成骨向软骨发生转变,这一过程可以通过化学抑制 NFAT 易位来模拟。对成骨至关重要的糖原合成酶激酶 3β (GSK3β) 失活和核内定位被钙网织蛋白缺乏或 NFAT 阻断所阻断。化学诱导的 GSK3β 抑制绕过钙网织蛋白/钙调磷酸酶轴,增加了来自对照和钙网织蛋白缺陷 ESC 的成骨细胞输出,同时抑制了软骨发生。钙网织蛋白缺陷的 ESC 或用 NFAT 阻断剂处理的细胞表达增强 dickkopf WNT 信号通路抑制剂 1 (),这是一种阻断 GSK3β 失活的经典 Wnt 通路拮抗剂。添加重组 mDKK1 将成骨 ESC 分化向软骨分化转变。我们的研究结果表明,内质网钙信号通过钙网织蛋白在 ESC 向密切相关的成骨细胞或软骨细胞谱系分化中发挥作用。

https://cdn.ncbi.nlm.nih.gov/pmc/blobs/bc3e/7242707/cfa3ae67553d/zbc9992023150001.jpg

文献检索

告别复杂PubMed语法,用中文像聊天一样搜索,搜遍4000万医学文献。AI智能推荐,让科研检索更轻松。

立即免费搜索

文件翻译

保留排版,准确专业,支持PDF/Word/PPT等文件格式,支持 12+语言互译。

免费翻译文档

深度研究

AI帮你快速写综述,25分钟生成高质量综述,智能提取关键信息,辅助科研写作。

立即免费体验