• 文献检索
  • 文档翻译
  • 深度研究
  • 学术资讯
  • Suppr Zotero 插件Zotero 插件
  • 邀请有礼
  • 套餐&价格
  • 历史记录
应用&插件
Suppr Zotero 插件Zotero 插件浏览器插件Mac 客户端Windows 客户端微信小程序
定价
高级版会员购买积分包购买API积分包
服务
文献检索文档翻译深度研究API 文档MCP 服务
关于我们
关于 Suppr公司介绍联系我们用户协议隐私条款
关注我们

Suppr 超能文献

核心技术专利:CN118964589B侵权必究
粤ICP备2023148730 号-1Suppr @ 2026

文献检索

告别复杂PubMed语法,用中文像聊天一样搜索,搜遍4000万医学文献。AI智能推荐,让科研检索更轻松。

立即免费搜索

文件翻译

保留排版,准确专业,支持PDF/Word/PPT等文件格式,支持 12+语言互译。

免费翻译文档

深度研究

AI帮你快速写综述,25分钟生成高质量综述,智能提取关键信息,辅助科研写作。

立即免费体验

结构相似性与胆固醇揭示了维持真菌毒素 alternariol 免疫调节活性的机制的关键见解。

Structural Similarity with Cholesterol Reveals Crucial Insights into Mechanisms Sustaining the Immunomodulatory Activity of the Mycotoxin Alternariol.

机构信息

Department of Food Chemistry and Toxicology, Faculty of Chemistry, University of ViennaWähringer Straße 38-40, 1090 Vienna, Austria.

Core Facility Multimodal Imaging Faculty of Chemistry, University of Vienna Währinger Straße 38-40, 1090 Vienna, Austria.

出版信息

Cells. 2020 Mar 31;9(4):847. doi: 10.3390/cells9040847.

DOI:10.3390/cells9040847
PMID:32244540
原文链接:https://pmc.ncbi.nlm.nih.gov/articles/PMC7226804/
Abstract

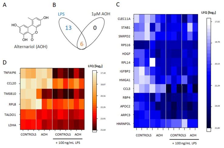
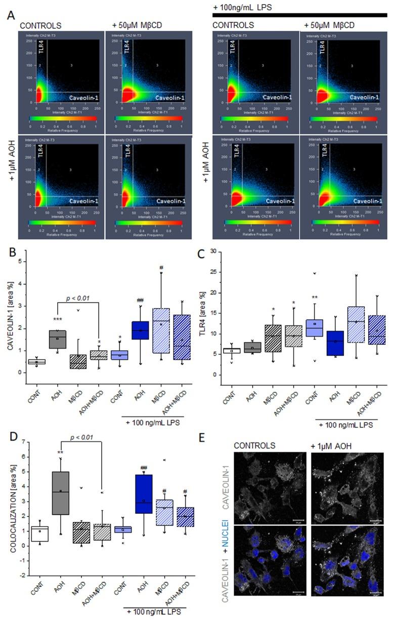
The proliferation of molds in domestic environments can lead to uncontrolled continuous exposure to mycotoxins. Even if not immediately symptomatic, this may result in chronic effects, such as, for instance, immunosuppression or allergenic promotion. Alternariol (AOH) is one of the most abundant mycotoxins produced by fungi, proliferating among others in fridges, as well as in humid walls. AOH was previously reported to have immunomodulatory potential. However, molecular mechanisms sustaining this effect remained elusive. In differentiated THP-1 macrophages, AOH hardly altered the secretion of pro-inflammatory mediators when co-incubated with lipopolysaccharide (LPS), opening up the possibility that the immunosuppressive potential of the toxin could be related to an alteration of a downstream pro-inflammatory signaling cascade. Intriguingly, the mycotoxin affected the membrane fluidity in macrophages and it synergistically reacted with the cholesterol binding agent MβCD. In silico modelling revealed the potential of the mycotoxin to intercalate in cholesterol-rich membrane domains, like caveolae, and immunofluorescence showed the modified interplay of caveolin-1 with Toll-like Receptor (TLR) 4. In conclusion, we identified the structural similarity with cholesterol as one of the key determinants of the immunomodulatory potential of AOH.

摘要

室内环境中霉菌的滋生会导致对霉菌毒素的持续、不受控制的暴露。即使没有立即出现症状,也可能会导致慢性影响,例如免疫抑制或过敏原促进。交替单端孢霉烯醇(AOH)是真菌产生的最丰富的霉菌毒素之一,除其他外,它还在冰箱和潮湿的墙壁中大量繁殖。AOH 先前被报道具有免疫调节潜力。然而,维持这种效应的分子机制仍然难以捉摸。在分化的 THP-1 巨噬细胞中,AOH 与脂多糖(LPS)共同孵育时几乎不会改变促炎介质的分泌,这表明毒素的免疫抑制潜力可能与下游促炎信号级联的改变有关。有趣的是,该霉菌毒素会影响巨噬细胞中的膜流动性,并且与胆固醇结合剂 MβCD 具有协同作用。计算机模拟显示该霉菌毒素具有在富含胆固醇的膜域(如小窝)中插入的潜力,免疫荧光显示 caveolin-1 与 Toll 样受体(TLR)4 的相互作用发生改变。总之,我们确定了与胆固醇的结构相似性是 AOH 免疫调节潜力的关键决定因素之一。

https://cdn.ncbi.nlm.nih.gov/pmc/blobs/a072/7226804/fa892d90bdd8/cells-09-00847-g007.jpg
https://cdn.ncbi.nlm.nih.gov/pmc/blobs/a072/7226804/31ad5bea8dd4/cells-09-00847-g001.jpg
https://cdn.ncbi.nlm.nih.gov/pmc/blobs/a072/7226804/603f54a748c3/cells-09-00847-g002.jpg
https://cdn.ncbi.nlm.nih.gov/pmc/blobs/a072/7226804/cfd0a2ed6c6e/cells-09-00847-g003.jpg
https://cdn.ncbi.nlm.nih.gov/pmc/blobs/a072/7226804/049f899d1b1e/cells-09-00847-g004.jpg
https://cdn.ncbi.nlm.nih.gov/pmc/blobs/a072/7226804/c142f22de714/cells-09-00847-g005.jpg
https://cdn.ncbi.nlm.nih.gov/pmc/blobs/a072/7226804/d59e73a5add2/cells-09-00847-g006.jpg
https://cdn.ncbi.nlm.nih.gov/pmc/blobs/a072/7226804/fa892d90bdd8/cells-09-00847-g007.jpg
https://cdn.ncbi.nlm.nih.gov/pmc/blobs/a072/7226804/31ad5bea8dd4/cells-09-00847-g001.jpg
https://cdn.ncbi.nlm.nih.gov/pmc/blobs/a072/7226804/603f54a748c3/cells-09-00847-g002.jpg
https://cdn.ncbi.nlm.nih.gov/pmc/blobs/a072/7226804/cfd0a2ed6c6e/cells-09-00847-g003.jpg
https://cdn.ncbi.nlm.nih.gov/pmc/blobs/a072/7226804/049f899d1b1e/cells-09-00847-g004.jpg
https://cdn.ncbi.nlm.nih.gov/pmc/blobs/a072/7226804/c142f22de714/cells-09-00847-g005.jpg
https://cdn.ncbi.nlm.nih.gov/pmc/blobs/a072/7226804/d59e73a5add2/cells-09-00847-g006.jpg
https://cdn.ncbi.nlm.nih.gov/pmc/blobs/a072/7226804/fa892d90bdd8/cells-09-00847-g007.jpg

相似文献

1
Structural Similarity with Cholesterol Reveals Crucial Insights into Mechanisms Sustaining the Immunomodulatory Activity of the Mycotoxin Alternariol.结构相似性与胆固醇揭示了维持真菌毒素 alternariol 免疫调节活性的机制的关键见解。
Cells. 2020 Mar 31;9(4):847. doi: 10.3390/cells9040847.
2
The Alternaria alternata Mycotoxin Alternariol Suppresses Lipopolysaccharide-Induced Inflammation.链格孢菌毒素A抑制脂多糖诱导的炎症反应。
Int J Mol Sci. 2017 Jul 20;18(7):1577. doi: 10.3390/ijms18071577.
3
The mycotoxin alternariol suppresses lipopolysaccharide-induced inflammation in THP-1 derived macrophages targeting the NF-κB signalling pathway.交链孢酚通过靶向 NF-κB 信号通路抑制脂多糖诱导的 THP-1 衍生巨噬细胞炎症反应。
Arch Toxicol. 2018 Nov;92(11):3347-3358. doi: 10.1007/s00204-018-2299-4. Epub 2018 Sep 3.
4
Interaction of Mycotoxin Alternariol with Serum Albumin.交链孢酚与血清白蛋白的相互作用。
Int J Mol Sci. 2019 May 12;20(9):2352. doi: 10.3390/ijms20092352.
5
Conjugation of the mycotoxins alternariol and alternariol monomethyl ether in tobacco suspension cells.在烟草悬浮细胞中,交链孢酚和交链孢酚单甲醚的缀合。
J Agric Food Chem. 2015 May 20;63(19):4728-36. doi: 10.1021/acs.jafc.5b00806. Epub 2015 May 7.
6
The mycotoxin alternariol induces DNA damage and modify macrophage phenotype and inflammatory responses.霉菌毒素交链孢酚可诱导DNA损伤并改变巨噬细胞表型和炎症反应。
Toxicol Lett. 2015 Nov 19;239(1):9-21. doi: 10.1016/j.toxlet.2015.08.1107. Epub 2015 Sep 2.
7
Mycotoxin Alternariol (AOH) Affects Viability and Motility of Mammary Breast Epithelial Cells.真菌毒素交链孢酚(AOH)影响乳腺上皮细胞的活力和运动性。
Int J Mol Sci. 2021 Jan 12;22(2):696. doi: 10.3390/ijms22020696.
8
The Alternaria Mycotoxin Alternariol Triggers the Immune Response of IL-1β-stimulated, Differentiated Caco-2 Cells.交链格孢菌毒素交链格孢酚诱导 IL-1β 刺激分化的 Caco-2 细胞的免疫应答。
Mol Nutr Food Res. 2019 Oct;63(20):e1900341. doi: 10.1002/mnfr.201900341. Epub 2019 Oct 4.
9
Interactions of Mycotoxin Alternariol with Cyclodextrins and its Removal from Aqueous Solution by Beta-Cyclodextrin Bead Polymer.交链孢酚与环糊精的相互作用及其用β-环糊精珠状聚合物从水溶液中去除。
Biomolecules. 2019 Aug 30;9(9):428. doi: 10.3390/biom9090428.
10
Removal of Alternaria mycotoxins from aqueous solution by inactivated yeast powder.酵母干粉去除水溶液中链格孢菌毒素。
J Sci Food Agric. 2020 Nov;100(14):5182-5190. doi: 10.1002/jsfa.10567. Epub 2020 Jul 10.

引用本文的文献

1
Retrograde rearrangement of mitochondria correlates with nuclear deformation and genotoxic damage.线粒体的逆行重排与细胞核变形和基因毒性损伤相关。
iScience. 2025 Jun 19;28(8):112955. doi: 10.1016/j.isci.2025.112955. eCollection 2025 Aug 15.
2
New approach methodologies to enhance human health risk assessment of immunotoxic properties of chemicals - a PARC (Partnership for the Assessment of Risk from Chemicals) project.增强化学品免疫毒性特性人体健康风险评估的新方法学——化学品风险评估合作组织(PARC)项目
Front Toxicol. 2024 Apr 9;6:1339104. doi: 10.3389/ftox.2024.1339104. eCollection 2024.
3
MANNosylation of Mesoporous Silica Nanoparticles Modifies TLR4 Localization and NF-κB Translocation in T24 Bladder Cancer Cells.

本文引用的文献

1
Mycotoxin Altertoxin II Induces Lipid Peroxidation Connecting Mitochondrial Stress Response to NF-κB Inhibition in THP-1 Macrophages.霉菌毒素Altertoxin II诱导脂质过氧化,将线粒体应激反应与THP-1巨噬细胞中的NF-κB抑制联系起来。
Chem Res Toxicol. 2020 Feb 17;33(2):492-504. doi: 10.1021/acs.chemrestox.9b00378. Epub 2020 Feb 5.
2
The Alternaria Mycotoxin Alternariol Triggers the Immune Response of IL-1β-stimulated, Differentiated Caco-2 Cells.交链格孢菌毒素交链格孢酚诱导 IL-1β 刺激分化的 Caco-2 细胞的免疫应答。
Mol Nutr Food Res. 2019 Oct;63(20):e1900341. doi: 10.1002/mnfr.201900341. Epub 2019 Oct 4.
3
介孔二氧化硅纳米颗粒的甘露糖基化修饰改变了 T24 膀胱癌细胞中 TLR4 的定位和 NF-κB 的易位。
Adv Healthc Mater. 2024 Jul;13(17):e2304150. doi: 10.1002/adhm.202304150. Epub 2024 Mar 30.
4
Revealing the Role of Alternariol in the Local Steroidogenesis in Human Prostate Normal and Cancer Cells.揭示 alternariol 在人前列腺正常和癌细胞局部类固醇生成中的作用。
Int J Mol Sci. 2023 May 30;24(11):9513. doi: 10.3390/ijms24119513.
5
Exposure to dietary fatty acids oleic and palmitic acid alters structure and mechanotransduction of intestinal cells in vitro.暴露于膳食脂肪酸油酸和棕榈酸会改变体外肠细胞的结构和机械转导。
Arch Toxicol. 2023 Jun;97(6):1659-1675. doi: 10.1007/s00204-023-03495-3. Epub 2023 Apr 29.
6
An updated overview of anticancer effects of alternariol and its derivatives: underlying molecular mechanisms.交链孢酚及其衍生物抗癌作用的最新综述:潜在分子机制
Front Pharmacol. 2023 Mar 23;14:1099380. doi: 10.3389/fphar.2023.1099380. eCollection 2023.
7
A Computational Inter-Species Study on Safrole Phase I Metabolism-Dependent Bioactivation: A Mechanistic Insight into the Study of Possible Differences among Species.姜烯酚 I 相代谢依赖性生物活化的种间计算研究:对物种间可能差异研究的机制探讨。
Toxins (Basel). 2023 Jan 18;15(2):94. doi: 10.3390/toxins15020094.
8
Caveolae-Mediated Extracellular Vesicle (CMEV) Signaling of Polyvalent Polysaccharide Vaccination: A Host-Pathogen Interface Hypothesis.多价多糖疫苗的小窝介导的细胞外囊泡(CMEV)信号传导:一种宿主-病原体界面假说
Pharmaceutics. 2022 Nov 30;14(12):2653. doi: 10.3390/pharmaceutics14122653.
9
Activation of autophagy triggers mitochondrial loss and changes acetylation profile relevant for mechanotransduction in bladder cancer cells.自噬的激活引发线粒体丢失,并改变与膀胱癌细胞机械转导相关的乙酰化谱。
Arch Toxicol. 2023 Jan;97(1):217-233. doi: 10.1007/s00204-022-03375-2. Epub 2022 Oct 10.
10
Role of Caveolin-1 in Sepsis - A Mini-Review.Caveolin-1 在脓毒症中的作用——综述。
Front Immunol. 2022 Jul 15;13:902907. doi: 10.3389/fimmu.2022.902907. eCollection 2022.
Proteome Analysis Reveals Distinct Mitochondrial Functions Linked to Interferon Response Patterns in Activated CD4+ and CD8+ T Cells.
蛋白质组分析揭示了与活化的CD4+和CD8+ T细胞中干扰素反应模式相关的不同线粒体功能。
Front Pharmacol. 2019 Jul 10;10:727. doi: 10.3389/fphar.2019.00727. eCollection 2019.
4
A computational study toward the "personalized" activity of alternariol - Does it matter for safe food at individual level?一项关于 alternariol“个性化”活性的计算研究——在个体层面上对安全食品有影响吗?
Food Chem Toxicol. 2019 Aug;130:199-206. doi: 10.1016/j.fct.2019.05.033. Epub 2019 May 22.
5
Prioritizing research challenges and funding for allergy and asthma and the need for translational research-The European Strategic Forum on Allergic Diseases.优先考虑过敏和哮喘的研究挑战和资金,以及转化研究的必要性——欧洲变态反应疾病战略论坛。
Allergy. 2019 Nov;74(11):2064-2076. doi: 10.1111/all.13856. Epub 2019 Jun 2.
6
Alternariol induced proliferation in primary mouse keratinocytes and inflammation in mouse skin is regulated via PGE/EP2/cAMP/p-CREB signaling pathway.交链孢酚诱导原代小鼠角质形成细胞增殖和小鼠皮肤炎症是通过 PGE/EP2/cAMP/p-CREB 信号通路调控的。
Toxicology. 2019 Jan 15;412:79-88. doi: 10.1016/j.tox.2018.11.013. Epub 2018 Nov 29.
7
Mechanisms of Fumonisin B1 Toxicity: A Computational Perspective beyond the Ceramide Synthases Inhibition.伏马菌素 B1 毒性的作用机制:除神经酰胺合成酶抑制作用之外的计算视角。
Chem Res Toxicol. 2018 Nov 19;31(11):1203-1212. doi: 10.1021/acs.chemrestox.8b00188. Epub 2018 Nov 2.
8
First insights into Alternaria multi-toxin in vivo metabolism.初步探讨活体中多交链格孢毒素的代谢。
Toxicol Lett. 2019 Feb;301:168-178. doi: 10.1016/j.toxlet.2018.10.006. Epub 2018 Oct 12.
9
Immune responsive resolvin D1 programs peritoneal macrophages and cardiac fibroblast phenotypes in diversified metabolic microenvironment.免疫反应性 resolvin D1 可调节代谢微环境中腹腔巨噬细胞和心肌成纤维细胞的表型。
J Cell Physiol. 2019 Apr;234(4):3910-3920. doi: 10.1002/jcp.27165. Epub 2018 Sep 7.
10
The mycotoxin alternariol suppresses lipopolysaccharide-induced inflammation in THP-1 derived macrophages targeting the NF-κB signalling pathway.交链孢酚通过靶向 NF-κB 信号通路抑制脂多糖诱导的 THP-1 衍生巨噬细胞炎症反应。
Arch Toxicol. 2018 Nov;92(11):3347-3358. doi: 10.1007/s00204-018-2299-4. Epub 2018 Sep 3.