State Key Laboratory of Chemical Oncogenomics, and Shenzhen Key Laboratory of Health Sciences and Technology, Tsinghua Shenzhen International Graduate School, Tsinghua University, Shenzhen, China.
Tsinghua-Berkeley Shenzhen Institute (TBSI), Tsinghua University, Shenzhen, China.
Stem Cell Res Ther. 2020 Apr 3;11(1):144. doi: 10.1186/s13287-020-01650-6.
Cultured epidermal stem cells (Epi-SCs) and skin-derived precursors (SKPs) were capable of reconstituting functional hair follicles after implantation, while the signaling pathways that regulate neogenic hair follicle formation are poorly investigated. In this study, we aimed to understand the interactions between Epi-SCs and SKPs during skin organoid formation and to uncover key signal pathways crucial for de novo hair follicle regeneration.
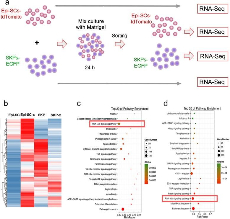
To track their fate after transplantation, Epi-SCs derived from neonatal C57BL/6 mice were labeled with tdTomato, and SKPs were isolated from neonatal C57BL/6/GFP mice. A mixture of Epi-SCs-tdTomato and SKPs-EGFP in Matrigel was observed under two-photon microscope in culture and after implantation into excisional wounds in nude mice, to observe dynamic migrations of the cells during hair follicle morphogenesis. Signaling communications between the two cell populations were examined by RNA-Seq analysis. Potential signaling pathways revealed by the analysis were validated by targeting the pathways using specific inhibitors to observe a functional loss in de novo hair follicle formation.
Two-photon microscopy analysis indicated that when Epi-SCs and SKPs were mixed in Matrigel and cultured, they underwent dynamic migrations resulting in the formation of a bilayer skin-like structure (skin organoid), where Epi-SCs positioned themselves in the outer layer; when the mixture of Epi-SCs and SKPs was grafted into excisional wounds in nude mice, a bilayer structure resembling the epidermis and the dermis formed at the 5th day, and de novo hair follicles generated subsequently. RNA-Seq analysis of the two cell types after incubation in mixture revealed dramatic alterations in gene transcriptome, where PI3K-Akt signaling pathway in Epi-SCs was significantly upregulated; meanwhile, elevated expressions of several growth factors and cytokine potentially activating PI3K were found in SKPs, suggesting active reciprocal communications between them. In addition, inhibition of PI3K or Akt by specific inhibitors markedly suppressed the hair follicle regeneration mediated by Epi-SCs and SKPs.
Our data indicate that the PI3K-Akt signaling pathway plays a crucial role in de novo hair follicle regeneration, and the finding may suggest potential therapeutic applications in enhancing hair regeneration.
培养的表皮干细胞(Epi-SCs)和皮肤衍生前体细胞(SKPs)在植入后能够重建功能性毛囊,而调节新生毛囊形成的信号通路则研究甚少。在这项研究中,我们旨在了解表皮干细胞(Epi-SCs)和皮肤衍生前体细胞(SKPs)在皮肤类器官形成过程中的相互作用,并揭示对新发生的毛囊再生至关重要的关键信号通路。
为了追踪其在移植后的命运,我们从新生 C57BL/6 小鼠中分离出 Epi-SCs,并将其标记为 tdTomato,从新生 C57BL/6/GFP 小鼠中分离出 SKPs。在培养和植入裸鼠切除伤口后,我们使用双光子显微镜观察 tdTomato 标记的 Epi-SCs 和 EGFP 标记的 SKPs 在 Matrigel 中的混合物,观察细胞在毛囊形态发生过程中的动态迁移。通过 RNA-Seq 分析检查两个细胞群之间的信号通讯。通过使用特定的抑制剂靶向这些途径来验证分析中揭示的潜在信号通路,观察新发生的毛囊形成中功能丧失的情况。
双光子显微镜分析表明,当 Epi-SCs 和 SKPs 在 Matrigel 中混合培养时,它们会发生动态迁移,导致形成双层类似皮肤的结构(皮肤类器官),其中 Epi-SCs 位于外层;当 Epi-SCs 和 SKPs 的混合物被移植到裸鼠的切除伤口中时,第 5 天形成了类似表皮和真皮的双层结构,随后产生了新发生的毛囊。将两种细胞类型在混合物中孵育后的 RNA-Seq 分析显示,其基因转录组发生了显著变化,Epi-SCs 中的 PI3K-Akt 信号通路显著上调;同时,在 SKPs 中发现了几种生长因子和细胞因子的表达升高,这些因子可能激活了 PI3K,表明它们之间存在活跃的相互交流。此外,通过特异性抑制剂抑制 PI3K 或 Akt 显著抑制了 Epi-SCs 和 SKPs 介导的毛囊再生。
我们的数据表明,PI3K-Akt 信号通路在新发生的毛囊再生中起着关键作用,这一发现可能为增强毛发再生提供潜在的治疗应用。