• 文献检索
  • 文档翻译
  • 深度研究
  • 学术资讯
  • Suppr Zotero 插件Zotero 插件
  • 邀请有礼
  • 套餐&价格
  • 历史记录
应用&插件
Suppr Zotero 插件Zotero 插件浏览器插件Mac 客户端Windows 客户端微信小程序
定价
高级版会员购买积分包购买API积分包
服务
文献检索文档翻译深度研究API 文档MCP 服务
关于我们
关于 Suppr公司介绍联系我们用户协议隐私条款
关注我们

Suppr 超能文献

核心技术专利:CN118964589B侵权必究
粤ICP备2023148730 号-1Suppr @ 2026

文献检索

告别复杂PubMed语法,用中文像聊天一样搜索,搜遍4000万医学文献。AI智能推荐,让科研检索更轻松。

立即免费搜索

文件翻译

保留排版,准确专业,支持PDF/Word/PPT等文件格式,支持 12+语言互译。

免费翻译文档

深度研究

AI帮你快速写综述,25分钟生成高质量综述,智能提取关键信息,辅助科研写作。

立即免费体验

过氧化物酶体增殖物激活受体γ(PPARγ)和过氧化物酶体增殖物激活受体α(PPARα)协同作用,在体内诱导白色脂肪发生显著的褐色化。

PPARγ and PPARα synergize to induce robust browning of white fat in vivo.

作者信息

Kroon Tobias, Harms Matthew, Maurer Stefanie, Bonnet Laurianne, Alexandersson Ida, Lindblom Anna, Ahnmark Andrea, Nilsson Daniel, Gennemark Peter, O'Mahony Gavin, Osinski Victoria, McNamara Coleen, Boucher Jeremie

机构信息

Cardiovascular, Renal and Metabolism, BioPharmaceuticals R&D, AstraZeneca, Gothenburg, Sweden; The Lundberg Laboratory for Diabetes Research, University of Gothenburg, Sweden; Wallenberg Centre for Molecular and Translational Medicine, University of Gothenburg, Sweden.

Cardiovascular, Renal and Metabolism, BioPharmaceuticals R&D, AstraZeneca, Gothenburg, Sweden.

出版信息

Mol Metab. 2020 Jun;36:100964. doi: 10.1016/j.molmet.2020.02.007. Epub 2020 Feb 18.

DOI:10.1016/j.molmet.2020.02.007
PMID:32248079
原文链接:https://pmc.ncbi.nlm.nih.gov/articles/PMC7132097/
Abstract

OBJECTIVE

Peroxisome proliferator-activated receptors (PPARs) are key transcription factors that regulate adipose development and function, and the conversion of white into brown-like adipocytes. Here we investigated whether PPARα and PPARγ activation synergize to induce the browning of white fat.

METHODS

A selection of PPAR activators was tested for their ability to induce the browning of both mouse and human white adipocytes in vitro, and in vivo in lean and obese mice.

RESULTS

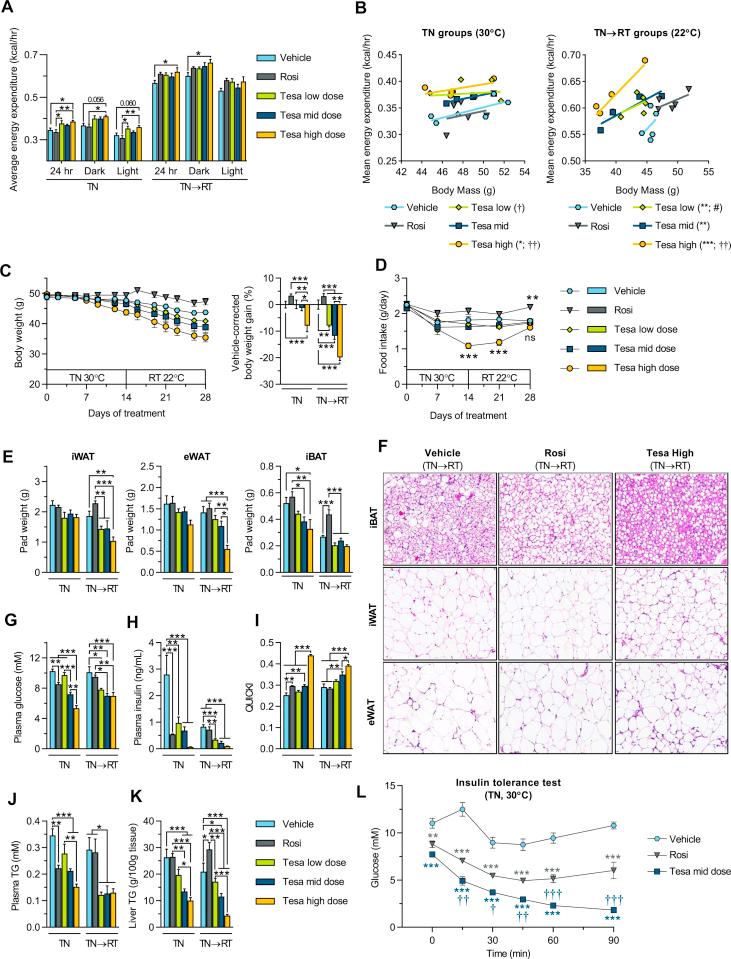
All dual PPARα/γ activators tested robustly increased uncoupling protein 1 (Ucp1) expression in both mouse and human adipocytes in vitro, with tesaglitazar leading to the largest Ucp1 induction. Importantly, dual PPARα/γ activator tesaglitazar strongly induced browning of white fat in vivo in both lean and obese male mice at thermoneutrality, greatly exceeding the increase in Ucp1 observed with the selective PPARγ activator rosiglitazone. While selective PPARγ activation was sufficient for the conversion of white into brown-like adipocytes in vitro, dual PPARα/γ activation was superior to selective PPARγ activation at inducing white fat browning in vivo. Mechanistically, the superiority of dual PPARα/γ activators is mediated at least in part via a PPARα-driven increase in fibroblast growth factor 21 (FGF21). Combined treatment with rosiglitazone and FGF21 resulted in a synergistic increase in Ucp1 mRNA levels both in vitro and in vivo. Tesaglitazar-induced browning was associated with increased energy expenditure, enhanced insulin sensitivity, reduced liver steatosis, and an overall improved metabolic profile compared to rosiglitazone and vehicle control groups.

CONCLUSIONS

PPARγ and PPARα synergize to induce robust browning of white fat in vivo, via PPARγ activation in adipose, and PPARα-mediated increase in FGF21.

摘要

目的

过氧化物酶体增殖物激活受体(PPARs)是调节脂肪发育和功能以及白色脂肪细胞向棕色样脂肪细胞转化的关键转录因子。在此,我们研究了PPARα和PPARγ激活是否协同诱导白色脂肪褐变。

方法

测试了一系列PPAR激活剂在体外诱导小鼠和人白色脂肪细胞褐变的能力,以及在瘦小鼠和肥胖小鼠体内的诱导能力。

结果

所有测试的双PPARα/γ激活剂在体外均能显著增加小鼠和人脂肪细胞中解偶联蛋白1(Ucp1)的表达,其中替格列扎诱导的Ucp1增加幅度最大。重要的是,双PPARα/γ激活剂替格列扎在热中性条件下能强烈诱导瘦小鼠和肥胖雄性小鼠体内白色脂肪褐变,大大超过选择性PPARγ激活剂罗格列酮所观察到的Ucp1增加。虽然选择性PPARγ激活足以在体外将白色脂肪细胞转化为棕色样脂肪细胞,但双PPARα/γ激活在体内诱导白色脂肪褐变方面优于选择性PPARγ激活。从机制上讲,双PPARα/γ激活剂的优势至少部分是通过PPARα驱动的成纤维细胞生长因子21(FGF21)增加来介导的。罗格列酮和FGF21联合治疗在体外和体内均导致Ucp1 mRNA水平协同增加。与罗格列酮和载体对照组相比,替格列扎诱导的褐变与能量消耗增加、胰岛素敏感性增强、肝脏脂肪变性减轻以及整体代谢状况改善有关。

结论

PPARγ和PPARα协同作用,通过脂肪组织中PPARγ的激活以及PPARα介导的FGF21增加,在体内诱导白色脂肪强烈褐变。

https://cdn.ncbi.nlm.nih.gov/pmc/blobs/89f6/7132097/a595ab19ef59/gr6.jpg
https://cdn.ncbi.nlm.nih.gov/pmc/blobs/89f6/7132097/60b436456e43/fx1.jpg
https://cdn.ncbi.nlm.nih.gov/pmc/blobs/89f6/7132097/b29b80302927/gr1.jpg
https://cdn.ncbi.nlm.nih.gov/pmc/blobs/89f6/7132097/df87b09207d4/gr2.jpg
https://cdn.ncbi.nlm.nih.gov/pmc/blobs/89f6/7132097/895d6864514a/gr3.jpg
https://cdn.ncbi.nlm.nih.gov/pmc/blobs/89f6/7132097/b733959100d9/gr4.jpg
https://cdn.ncbi.nlm.nih.gov/pmc/blobs/89f6/7132097/6d2cbcdd4b18/gr5.jpg
https://cdn.ncbi.nlm.nih.gov/pmc/blobs/89f6/7132097/a595ab19ef59/gr6.jpg
https://cdn.ncbi.nlm.nih.gov/pmc/blobs/89f6/7132097/60b436456e43/fx1.jpg
https://cdn.ncbi.nlm.nih.gov/pmc/blobs/89f6/7132097/b29b80302927/gr1.jpg
https://cdn.ncbi.nlm.nih.gov/pmc/blobs/89f6/7132097/df87b09207d4/gr2.jpg
https://cdn.ncbi.nlm.nih.gov/pmc/blobs/89f6/7132097/895d6864514a/gr3.jpg
https://cdn.ncbi.nlm.nih.gov/pmc/blobs/89f6/7132097/b733959100d9/gr4.jpg
https://cdn.ncbi.nlm.nih.gov/pmc/blobs/89f6/7132097/6d2cbcdd4b18/gr5.jpg
https://cdn.ncbi.nlm.nih.gov/pmc/blobs/89f6/7132097/a595ab19ef59/gr6.jpg

相似文献

1
PPARγ and PPARα synergize to induce robust browning of white fat in vivo.过氧化物酶体增殖物激活受体γ(PPARγ)和过氧化物酶体增殖物激活受体α(PPARα)协同作用,在体内诱导白色脂肪发生显著的褐色化。
Mol Metab. 2020 Jun;36:100964. doi: 10.1016/j.molmet.2020.02.007. Epub 2020 Feb 18.
2
PPARα/γ synergism activates UCP1-dependent and -independent thermogenesis and improves mitochondrial dynamics in the beige adipocytes of high-fat fed mice.过氧化物酶体增殖物激活受体α/γ协同作用激活解偶联蛋白1依赖性和非依赖性产热,并改善高脂喂养小鼠米色脂肪细胞中的线粒体动力学。
Nutrition. 2024 Jan;117:112253. doi: 10.1016/j.nut.2023.112253. Epub 2023 Oct 7.
3
Two key temporally distinguishable molecular and cellular components of white adipose tissue browning during cold acclimation.在冷适应过程中,白色脂肪组织褐变存在两个在时间上可区分的关键分子和细胞成分。
J Physiol. 2015 Aug 1;593(15):3267-80. doi: 10.1113/JP270805. Epub 2015 Jul 14.
4
Artepillin C, a Typical Brazilian Propolis-Derived Component, Induces Brown-Like Adipocyte Formation in C3H10T1/2 Cells, Primary Inguinal White Adipose Tissue-Derived Adipocytes, and Mice.阿替匹林C,一种典型的巴西蜂胶衍生成分,可诱导C3H10T1/2细胞、原代腹股沟白色脂肪组织来源的脂肪细胞和小鼠中形成棕色样脂肪细胞。
PLoS One. 2016 Sep 6;11(9):e0162512. doi: 10.1371/journal.pone.0162512. eCollection 2016.
5
Cold acclimation and pioglitazone combined increase thermogenic capacity of brown and white adipose tissues but this does not translate into higher energy expenditure in mice.冷适应与吡格列酮联合使用可增加棕色和白色脂肪组织的产热能力,但这并未转化为小鼠更高的能量消耗。
Am J Physiol Endocrinol Metab. 2023 Apr 1;324(4):E358-E373. doi: 10.1152/ajpendo.00217.2022. Epub 2023 Mar 1.
6
Theobromine enhances the conversion of white adipocytes into beige adipocytes in a PPARγ activation-dependent manner.可可碱以依赖于过氧化物酶体增殖物激活受体 γ(PPARγ)激活的方式促进白色脂肪细胞向米色脂肪细胞的转化。
J Nutr Biochem. 2022 Feb;100:108898. doi: 10.1016/j.jnutbio.2021.108898. Epub 2021 Nov 5.
7
Milk fat globule membrane and its component phosphatidylcholine induce adipose browning both in vivo and in vitro.乳脂肪球膜及其成分磷脂酰胆碱在体内和体外均可诱导脂肪棕色化。
J Nutr Biochem. 2020 Jul;81:108372. doi: 10.1016/j.jnutbio.2020.108372. Epub 2020 Mar 17.
8
Peroxisome proliferator-activated receptors-α and -γ, and cAMP-mediated pathways, control retinol-binding protein-4 gene expression in brown adipose tissue.过氧化物酶体增殖物激活受体-α和-γ 以及 cAMP 介导的途径控制棕色脂肪组织中视黄醇结合蛋白-4 基因的表达。
Endocrinology. 2012 Mar;153(3):1162-73. doi: 10.1210/en.2011-1367. Epub 2012 Jan 17.
9
Thermogenically competent nonadrenergic recruitment in brown preadipocytes by a PPARgamma agonist.过氧化物酶体增殖物激活受体γ(PPARγ)激动剂在棕色前脂肪细胞中引发产热能力的非肾上腺素能募集。
Am J Physiol Endocrinol Metab. 2008 Aug;295(2):E287-96. doi: 10.1152/ajpendo.00035.2008. Epub 2008 May 20.
10
The natural compounds, Magnolol or Honokiol, promote adipose tissue browning and resist obesity through modulating PPARα/γ activity.天然化合物厚朴酚或和厚朴酚通过调节 PPARα/γ 活性促进脂肪组织棕色化,抵抗肥胖。
Eur J Pharmacol. 2024 Apr 15;969:176438. doi: 10.1016/j.ejphar.2024.176438. Epub 2024 Feb 24.

引用本文的文献

1
Unraveling the complexities of diet induced obesity and glucolipid dysfunction in metabolic syndrome.解析代谢综合征中饮食诱导的肥胖和糖脂功能障碍的复杂性。
Diabetol Metab Syndr. 2025 Jul 22;17(1):292. doi: 10.1186/s13098-025-01837-y.
2
Falcarindiol promotes beige adipocyte-related gene expression and mitochondrial respiration in human preadipocyte-derived adipocytes.镰叶芹二醇促进人前脂肪细胞来源的脂肪细胞中米色脂肪细胞相关基因的表达和线粒体呼吸作用。
Cytotechnology. 2025 Aug;77(4):125. doi: 10.1007/s10616-025-00790-y. Epub 2025 Jun 16.
3
Deletion of PPARα in mouse brown adipocytes increases their De Novo Lipogenesis.

本文引用的文献

1
Mature Human White Adipocytes Cultured under Membranes Maintain Identity, Function, and Can Transdifferentiate into Brown-like Adipocytes.在膜下培养的成熟人类白色脂肪细胞可保持其特性、功能,并可转分化为棕色样脂肪细胞。
Cell Rep. 2019 Apr 2;27(1):213-225.e5. doi: 10.1016/j.celrep.2019.03.026.
2
Development, activation, and therapeutic potential of thermogenic adipocytes.产热脂肪细胞的发育、激活和治疗潜力。
Biochim Biophys Acta Mol Cell Biol Lipids. 2019 Jan;1864(1):13-19. doi: 10.1016/j.bbalip.2018.05.004. Epub 2018 May 22.
3
Differential actions of PPAR-α and PPAR-β/δ on beige adipocyte formation: A study in the subcutaneous white adipose tissue of obese male mice.
小鼠棕色脂肪细胞中PPARα的缺失会增加其从头脂肪生成。
Mol Metab. 2025 Aug;98:102184. doi: 10.1016/j.molmet.2025.102184. Epub 2025 Jun 10.
4
Brown and Beige Adipose Tissue: One or Different Targets for Treatment of Obesity and Obesity-Related Metabolic Disorders?棕色脂肪组织和米色脂肪组织:治疗肥胖及肥胖相关代谢紊乱的同一靶点还是不同靶点?
Int J Mol Sci. 2024 Dec 11;25(24):13295. doi: 10.3390/ijms252413295.
5
Emerging debates and resolutions in brown adipose tissue research.棕色脂肪组织研究中的新争论与解决方案
Cell Metab. 2025 Jan 7;37(1):12-33. doi: 10.1016/j.cmet.2024.11.002. Epub 2024 Dec 6.
6
NBF2, an Algal Fiber-Rich Formula, Reverses Diabetic Dyslipidemia and Hyperglycemia In Vivo.NBF2,一种富含藻类纤维的配方,可逆转体内糖尿病血脂异常和高血糖。
Int J Mol Sci. 2024 Oct 9;25(19):10828. doi: 10.3390/ijms251910828.
7
White-to-Beige and Back: Adipocyte Conversion and Transcriptional Reprogramming.白色脂肪细胞与米色脂肪细胞的转变及转录重编程
Pharmaceuticals (Basel). 2024 Jun 16;17(6):790. doi: 10.3390/ph17060790.
8
Non-Necroptotic Roles of MLKL in Diet-Induced Obesity, Liver Pathology, and Insulin Sensitivity: Insights from a High-Fat, High-Fructose, High-Cholesterol Diet Mouse Model.混合谱系激酶结构域样蛋白在饮食诱导的肥胖、肝脏病理及胰岛素敏感性中的非坏死性作用:来自高脂、高果糖、高胆固醇饮食小鼠模型的见解
Int J Mol Sci. 2024 Feb 28;25(5):2813. doi: 10.3390/ijms25052813.
9
Fibroblast growth factor 21: An emerging pleiotropic regulator of lipid metabolism and the metabolic network.成纤维细胞生长因子21:脂质代谢及代谢网络中一种新出现的多效性调节因子。
Genes Dis. 2023 Aug 2;11(3):101064. doi: 10.1016/j.gendis.2023.06.033. eCollection 2024 May.
10
Lipodystrophy in methylmalonic acidemia associated with elevated FGF21 and abnormal methylmalonylation.与 FGF21 升高和甲基丙二酸化异常相关的甲基丙二酸血症中的脂肪营养不良。
JCI Insight. 2024 Feb 22;9(4):e174097. doi: 10.1172/jci.insight.174097.
过氧化物酶体增殖物激活受体-α(PPAR-α)和过氧化物酶体增殖物激活受体-β/δ(PPAR-β/δ)对米色脂肪细胞形成的不同作用:肥胖雄性小鼠皮下白色脂肪组织的研究
PLoS One. 2018 Jan 19;13(1):e0191365. doi: 10.1371/journal.pone.0191365. eCollection 2018.
4
Optimal housing temperatures for mice to mimic the thermal environment of humans: An experimental study.模拟人类热环境的最佳鼠舍温度:一项实验研究。
Mol Metab. 2018 Jan;7:161-170. doi: 10.1016/j.molmet.2017.10.009. Epub 2017 Oct 31.
5
The hepatokine FGF21 is crucial for peroxisome proliferator-activated receptor-α agonist-induced amelioration of metabolic disorders in obese mice.肝脏因子FGF21对于过氧化物酶体增殖物激活受体-α激动剂诱导肥胖小鼠代谢紊乱的改善至关重要。
J Biol Chem. 2017 Jun 2;292(22):9175-9190. doi: 10.1074/jbc.M116.767590. Epub 2017 Apr 12.
6
UCP1 in adipose tissues: two steps to full browning.脂肪组织中的解偶联蛋白1:完全褐色化的两个步骤。
Biochimie. 2017 Mar;134:127-137. doi: 10.1016/j.biochi.2017.01.007. Epub 2017 Jan 18.
7
Browning of White Adipose Tissue with Roscovitine Induces a Distinct Population of UCP1 Adipocytes.用罗斯考维汀诱导白色脂肪组织褐变可产生独特的解偶联蛋白1脂肪细胞群体。
Cell Metab. 2016 Dec 13;24(6):835-847. doi: 10.1016/j.cmet.2016.10.005.
8
Activation of β3-adrenoceptors increases in vivo free fatty acid uptake and utilization in brown but not white fat depots in high-fat-fed rats.在高脂喂养的大鼠中,β3-肾上腺素能受体的激活增加了棕色脂肪组织而非白色脂肪组织的体内游离脂肪酸摄取和利用。
Am J Physiol Endocrinol Metab. 2016 Dec 1;311(6):E901-E910. doi: 10.1152/ajpendo.00204.2016. Epub 2016 Oct 25.
9
White-to-brite conversion in human adipocytes promotes metabolic reprogramming towards fatty acid anabolic and catabolic pathways.人类脂肪细胞中的白色到明亮转换促进了向脂肪酸合成代谢和分解代谢途径的代谢重编程。
Mol Metab. 2016 Mar 18;5(5):352-365. doi: 10.1016/j.molmet.2016.03.002. eCollection 2016 May.
10
Unlock the Thermogenic Potential of Adipose Tissue: Pharmacological Modulation and Implications for Treatment of Diabetes and Obesity.释放脂肪组织的产热潜能:药物调节及其对糖尿病和肥胖症治疗的意义。
Front Endocrinol (Lausanne). 2015 Nov 19;6:174. doi: 10.3389/fendo.2015.00174. eCollection 2015.