• 文献检索
  • 文档翻译
  • 深度研究
  • 学术资讯
  • Suppr Zotero 插件Zotero 插件
  • 邀请有礼
  • 套餐&价格
  • 历史记录
应用&插件
Suppr Zotero 插件Zotero 插件浏览器插件Mac 客户端Windows 客户端微信小程序
定价
高级版会员购买积分包购买API积分包
服务
文献检索文档翻译深度研究API 文档MCP 服务
关于我们
关于 Suppr公司介绍联系我们用户协议隐私条款
关注我们

Suppr 超能文献

核心技术专利:CN118964589B侵权必究
粤ICP备2023148730 号-1Suppr @ 2026

文献检索

告别复杂PubMed语法,用中文像聊天一样搜索,搜遍4000万医学文献。AI智能推荐,让科研检索更轻松。

立即免费搜索

文件翻译

保留排版,准确专业,支持PDF/Word/PPT等文件格式,支持 12+语言互译。

免费翻译文档

深度研究

AI帮你快速写综述,25分钟生成高质量综述,智能提取关键信息,辅助科研写作。

立即免费体验

芍药苷通过抑制血管内皮向间质转化缓解慢性低氧/SU5416 诱导的肺动脉高压。

Paeoniflorin Ameliorates Chronic Hypoxia/SU5416-Induced Pulmonary Arterial Hypertension by Inhibiting Endothelial-to-Mesenchymal Transition.

机构信息

Department of Respiratory and Critical Care Medicine, The First Affiliated Hospital of Nanjing Medical University, Nanjing, Jiangsu 210029, People's Republic of China.

Department of Respiratory and Critical Care Medicine, The Affiliated Changzhou No.2 People's Hospital of Nanjing Medical University, Changzhou 213003, People's Republic of China.

出版信息

Drug Des Devel Ther. 2020 Mar 19;14:1191-1202. doi: 10.2147/DDDT.S235207. eCollection 2020.

DOI:10.2147/DDDT.S235207
PMID:32256050
原文链接:https://pmc.ncbi.nlm.nih.gov/articles/PMC7090222/
Abstract

BACKGROUND

Endothelial cells dysfunction is one of the hallmark pathogenic features of pulmonary arterial hypertension (PAH). Paeoniflorin (PF) is a monoterpene glycoside with endothelial protection, vasodilation, antifibrotic, anti-inflammatory and antioxidative properties. However, the effects of PF on PAH remain unknown.

METHODS

Here, we investigated the efficacy of PF in the SU5416/hypoxia (SuHx) rat model of PAH. Human pulmonary arterial endothelial cells (HPAECs) were exposed to 1% O with or without PF treatment.

RESULTS

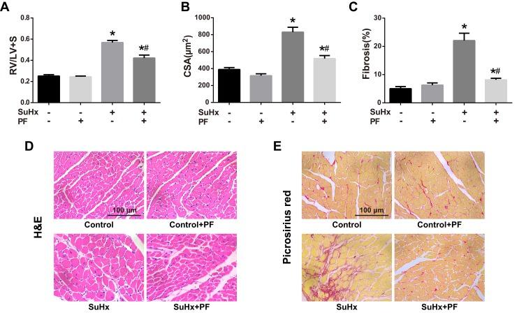
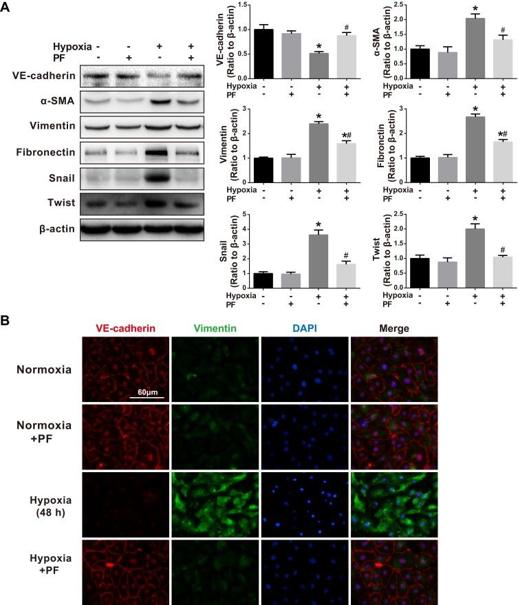
Hemodynamics analysis showed that prophylactic treatment with PF (300 mg/kg i.g. daily for 21 days) significantly inhibited chronic hypoxia/SU5416-induced elevations of right ventricular systolic pressure (RVSP) and right ventricular hypertrophy index in rats. Meanwhile, PF significantly reduced pulmonary vascular remodeling, as well as alleviated collagen deposition in lungs and right ventricles in SuHx rats. Additionally, PF inhibited SuHx-induced down-regulation of endothelial marker (vascular endothelial cadherin) and up-regulation of mesenchymal markers (fibronectin and vimentin) in lung, suggesting that PF could inhibit SuHx-induced endothelial-to-mesenchymal transition (EndMT) in lung. Further in vitro studies confirmed that PF treatment suppressed hypoxia-induced EndMT in HPAECs, which was abolished by the knockdown of bone morphogenetic protein receptor type 2 (BMPR2) in HPAECs.

CONCLUSION

Taken together, our findings suggest that PF ameliorates BMPR2 down-regulation-mediated EndMT and thereafter alleviates SuHx-induced PAH in rats.

摘要

背景

内皮细胞功能障碍是肺动脉高压(PAH)的主要致病特征之一。芍药苷(PF)是一种具有内皮保护、血管扩张、抗纤维化、抗炎和抗氧化作用的单萜糖苷。然而,PF 对 PAH 的影响尚不清楚。

方法

在这里,我们研究了 PF 在 SU5416/缺氧(SuHx)大鼠 PAH 模型中的疗效。将人肺动脉内皮细胞(HPAEC)暴露于 1% O2 中,或用 PF 处理。

结果

血流动力学分析表明,PF(每天 300mg/kg 口服 21 天)的预防性治疗显著抑制了慢性缺氧/SU5416 诱导的大鼠右心室收缩压(RVSP)和右心室肥厚指数升高。同时,PF 显著减轻 SuHx 大鼠的肺血管重构,并减轻肺和右心室中的胶原沉积。此外,PF 抑制了 SuHx 诱导的肺内皮标志物(血管内皮钙黏蛋白)下调和间质标志物(纤连蛋白和波形蛋白)上调,表明 PF 可抑制 SuHx 诱导的肺内皮-间质转化(EndMT)。进一步的体外研究证实,PF 治疗抑制了 HPAECs 中的缺氧诱导的 EndMT,而在 HPAECs 中敲低骨形态发生蛋白受体 2(BMPR2)则消除了这种作用。

结论

综上所述,我们的研究结果表明,PF 改善了 BMPR2 下调介导的 EndMT,并随后缓解了 SuHx 诱导的大鼠 PAH。

https://cdn.ncbi.nlm.nih.gov/pmc/blobs/0fec/7090222/b63bc0a7399d/DDDT-14-1191-g0007.jpg
https://cdn.ncbi.nlm.nih.gov/pmc/blobs/0fec/7090222/07042cee12e9/DDDT-14-1191-g0001.jpg
https://cdn.ncbi.nlm.nih.gov/pmc/blobs/0fec/7090222/0af8aa01e234/DDDT-14-1191-g0002.jpg
https://cdn.ncbi.nlm.nih.gov/pmc/blobs/0fec/7090222/b3eedd6f3278/DDDT-14-1191-g0003.jpg
https://cdn.ncbi.nlm.nih.gov/pmc/blobs/0fec/7090222/a7f9fa4dba5f/DDDT-14-1191-g0004.jpg
https://cdn.ncbi.nlm.nih.gov/pmc/blobs/0fec/7090222/cc75bad308f2/DDDT-14-1191-g0005.jpg
https://cdn.ncbi.nlm.nih.gov/pmc/blobs/0fec/7090222/0daea44f1b5f/DDDT-14-1191-g0006.jpg
https://cdn.ncbi.nlm.nih.gov/pmc/blobs/0fec/7090222/b63bc0a7399d/DDDT-14-1191-g0007.jpg
https://cdn.ncbi.nlm.nih.gov/pmc/blobs/0fec/7090222/07042cee12e9/DDDT-14-1191-g0001.jpg
https://cdn.ncbi.nlm.nih.gov/pmc/blobs/0fec/7090222/0af8aa01e234/DDDT-14-1191-g0002.jpg
https://cdn.ncbi.nlm.nih.gov/pmc/blobs/0fec/7090222/b3eedd6f3278/DDDT-14-1191-g0003.jpg
https://cdn.ncbi.nlm.nih.gov/pmc/blobs/0fec/7090222/a7f9fa4dba5f/DDDT-14-1191-g0004.jpg
https://cdn.ncbi.nlm.nih.gov/pmc/blobs/0fec/7090222/cc75bad308f2/DDDT-14-1191-g0005.jpg
https://cdn.ncbi.nlm.nih.gov/pmc/blobs/0fec/7090222/0daea44f1b5f/DDDT-14-1191-g0006.jpg
https://cdn.ncbi.nlm.nih.gov/pmc/blobs/0fec/7090222/b63bc0a7399d/DDDT-14-1191-g0007.jpg

相似文献

1
Paeoniflorin Ameliorates Chronic Hypoxia/SU5416-Induced Pulmonary Arterial Hypertension by Inhibiting Endothelial-to-Mesenchymal Transition.芍药苷通过抑制血管内皮向间质转化缓解慢性低氧/SU5416 诱导的肺动脉高压。
Drug Des Devel Ther. 2020 Mar 19;14:1191-1202. doi: 10.2147/DDDT.S235207. eCollection 2020.
2
Paeoniflorin attenuates monocrotaline-induced pulmonary arterial hypertension in rats by suppressing TAK1-MAPK/NF-κB pathways.芍药苷通过抑制 TAK1-MAPK/NF-κB 通路减轻野百合碱诱导的大鼠肺动脉高压。
Int J Med Sci. 2022 Mar 28;19(4):681-694. doi: 10.7150/ijms.69289. eCollection 2022.
3
Fasudil Dichloroacetate Alleviates SU5416/Hypoxia-Induced Pulmonary Arterial Hypertension by Ameliorating Dysfunction of Pulmonary Arterial Smooth Muscle Cells.法舒地尔二盐酸盐通过改善肺动脉平滑肌细胞功能障碍缓解 SU5416/缺氧诱导的肺动脉高压。
Drug Des Devel Ther. 2021 Apr 22;15:1653-1666. doi: 10.2147/DDDT.S297500. eCollection 2021.
4
miR-181b-5p inhibits endothelial-mesenchymal transition in monocrotaline-induced pulmonary arterial hypertension by targeting endocan and TGFBR1.miR-181b-5p 通过靶向内皮细胞蛋白聚糖和 TGFBR1 抑制野百合碱诱导的肺动脉高压中的内皮-间质转化。
Toxicol Appl Pharmacol. 2020 Jan 1;386:114827. doi: 10.1016/j.taap.2019.114827. Epub 2019 Nov 14.
5
MnTBAP Reverses Pulmonary Vascular Remodeling and Improves Cardiac Function in Experimentally Induced Pulmonary Arterial Hypertension.MnTBAP 逆转实验性肺动脉高压中的肺血管重构并改善心功能。
Int J Mol Sci. 2020 Jun 10;21(11):4130. doi: 10.3390/ijms21114130.
6
The selective PGI2 receptor agonist selexipag ameliorates Sugen 5416/hypoxia-induced pulmonary arterial hypertension in rats.选择性前列环素受体激动剂塞来昔帕能改善 Sugen 5416/缺氧诱导的大鼠肺动脉高压。
PLoS One. 2020 Oct 15;15(10):e0240692. doi: 10.1371/journal.pone.0240692. eCollection 2020.
7
Regulation of mitochondrial fragmentation in microvascular endothelial cells isolated from the SU5416/hypoxia model of pulmonary arterial hypertension.SU5416/低氧肺动脉高压模型中小鼠肺微血管内皮细胞中线粒体碎片化的调控。
Am J Physiol Lung Cell Mol Physiol. 2019 Nov 1;317(5):L639-L652. doi: 10.1152/ajplung.00396.2018. Epub 2019 Aug 28.
8
Nintedanib improves cardiac fibrosis but leaves pulmonary vascular remodelling unaltered in experimental pulmonary hypertension.尼达尼布可改善心脏纤维化,但不能改变实验性肺动脉高压中的肺血管重构。
Cardiovasc Res. 2019 Feb 1;115(2):432-439. doi: 10.1093/cvr/cvy186.
9
miR-27a promotes endothelial-mesenchymal transition in hypoxia-induced pulmonary arterial hypertension by suppressing BMP signaling.miR-27a 通过抑制 BMP 信号促进低氧诱导的肺动脉高压中的血管内皮-间质转化。
Life Sci. 2019 Jun 15;227:64-73. doi: 10.1016/j.lfs.2019.04.038. Epub 2019 Apr 17.
10
Increased MAO-A Activity Promotes Progression of Pulmonary Arterial Hypertension.MAO-A 活性增加促进肺动脉高压进展。
Am J Respir Cell Mol Biol. 2021 Mar;64(3):331-343. doi: 10.1165/rcmb.2020-0105OC.

引用本文的文献

1
Mechanisms of lung endothelial cell injury and survival in pulmonary arterial hypertension.肺动脉高压中肺内皮细胞损伤与存活的机制
Am J Physiol Lung Cell Mol Physiol. 2024 Dec 1;327(6):L972-L983. doi: 10.1152/ajplung.00208.2024. Epub 2024 Oct 15.
2
Paeoniflorin suppresses the apoptosis and inflammation of human coronary artery endothelial cells induced by oxidized low-density lipoprotein by regulating the Wnt/β-catenin pathway.芍药苷通过调控 Wnt/β-连环蛋白通路抑制氧化型低密度脂蛋白诱导的人冠状动脉内皮细胞凋亡和炎症反应。
Pharm Biol. 2023 Dec;61(1):1454-1461. doi: 10.1080/13880209.2023.2220360.
3
Five New Cantharidin Derivatives from the Insect L. and Their Potential against Kidney Fibrosis In Vitro.

本文引用的文献

1
Potential role of cartilage oligomeric matrix protein in the modulation of pulmonary arterial smooth muscle superoxide by hypoxia.软骨寡聚基质蛋白在低氧调节肺血管平滑肌超氧化物中的潜在作用。
Am J Physiol Lung Cell Mol Physiol. 2019 Nov 1;317(5):L569-L577. doi: 10.1152/ajplung.00080.2018. Epub 2019 Aug 7.
2
Paeoniflorin protects against intestinal ischemia/reperfusion by activating LKB1/AMPK and promoting autophagy.芍药苷通过激活 LKB1/AMPK 并促进自噬来保护肠道免受缺血/再灌注损伤。
Pharmacol Res. 2019 Aug;146:104308. doi: 10.1016/j.phrs.2019.104308. Epub 2019 Jun 10.
3
A Protective Role of Paeoniflorin in Fluctuant Hyperglycemia-Induced Vascular Endothelial Injuries through Antioxidative and Anti-Inflammatory Effects and Reduction of PKC1.
五种来自昆虫 L. 的新斑蝥素衍生物及其在体外抗肾纤维化的潜力。
Molecules. 2023 Mar 21;28(6):2822. doi: 10.3390/molecules28062822.
4
METTL3 Promotes Endothelium-Mesenchymal Transition of Pulmonary Artery Endothelial Cells by Regulating TRPC6/Calcineurin/NFAT Signaling Pathways.METTL3通过调控TRPC6/钙调神经磷酸酶/活化T细胞核因子信号通路促进肺动脉内皮细胞向间充质细胞转化。
Evid Based Complement Alternat Med. 2023 Feb 21;2023:8269356. doi: 10.1155/2023/8269356. eCollection 2023.
5
Astragaloside IV improves pulmonary arterial hypertension by increasing the expression of CCN1 and activating the ERK1/2 pathway.黄芪甲苷通过增加 CCN1 的表达和激活 ERK1/2 通路来改善肺动脉高压。
J Cell Mol Med. 2023 Mar;27(5):622-633. doi: 10.1111/jcmm.17681. Epub 2023 Feb 10.
6
Paeoniflorin attenuates monocrotaline-induced pulmonary arterial hypertension in rats by suppressing TAK1-MAPK/NF-κB pathways.芍药苷通过抑制 TAK1-MAPK/NF-κB 通路减轻野百合碱诱导的大鼠肺动脉高压。
Int J Med Sci. 2022 Mar 28;19(4):681-694. doi: 10.7150/ijms.69289. eCollection 2022.
7
Application of vascular endothelial cells in stem cell medicine.血管内皮细胞在干细胞医学中的应用。
World J Clin Cases. 2021 Dec 16;9(35):10765-10780. doi: 10.12998/wjcc.v9.i35.10765.
8
Bioactivities and mechanisms of natural medicines in the management of pulmonary arterial hypertension.天然药物在肺动脉高压治疗中的生物活性及作用机制
Chin Med. 2022 Jan 15;17(1):13. doi: 10.1186/s13020-022-00568-w.
9
Paeoniflorin alleviates NG-nitro-L-arginine methyl ester (L-NAME)-induced gestational hypertension and upregulates silent information regulator 2 related enzyme 1 (SIRT1) to reduce HO-induced endothelial cell damage.芍药苷可缓解 NG-硝基-L-精氨酸甲酯(L-NAME)诱导的妊娠期高血压,并上调沉默信息调节因子 2 相关酶 1(SIRT1)以减少 HO 诱导的内皮细胞损伤。
Bioengineered. 2022 Feb;13(2):2248-2258. doi: 10.1080/21655979.2021.2024325.
10
Traditional Herbal Medicine Discovery for the Treatment and Prevention of Pulmonary Arterial Hypertension.用于治疗和预防肺动脉高压的传统草药医学发现
Front Pharmacol. 2021 Nov 9;12:720873. doi: 10.3389/fphar.2021.720873. eCollection 2021.
丹皮酚通过抗氧化、抗炎作用和减少蛋白激酶 C1 减轻波动高血糖诱导的血管内皮损伤的保护作用
Oxid Med Cell Longev. 2019 Apr 10;2019:5647219. doi: 10.1155/2019/5647219. eCollection 2019.
4
Paeoniflorin Inhibits Hepatocyte Growth Factor- (HGF-) Induced Migration and Invasion and Actin Rearrangement via Suppression of c-Met-Mediated RhoA/ROCK Signaling in Glioblastoma.芍药苷通过抑制胶质母细胞瘤中c-Met介导的RhoA/ROCK信号通路,抑制肝细胞生长因子(HGF)诱导的迁移、侵袭和肌动蛋白重排。
Biomed Res Int. 2019 Feb 11;2019:9053295. doi: 10.1155/2019/9053295. eCollection 2019.
5
The Regulatory Effects of Paeoniflorin and Its Derivative Paeoniflorin-6'-O-Benzene Sulfonate CP-25 on Inflammation and Immune Diseases.芍药苷及其衍生物芍药苷-6'-O-苯磺酸盐CP-25对炎症和免疫疾病的调节作用
Front Pharmacol. 2019 Feb 5;10:57. doi: 10.3389/fphar.2019.00057. eCollection 2019.
6
Integration of Metabolomics and Transcriptomics Reveals the Therapeutic Mechanism Underlying Paeoniflorin for the Treatment of Allergic Asthma.代谢组学与转录组学的整合揭示了芍药苷治疗过敏性哮喘的潜在治疗机制。
Front Pharmacol. 2019 Jan 18;9:1531. doi: 10.3389/fphar.2018.01531. eCollection 2018.
7
Right Ventricular Fibrosis.右心室纤维化。
Circulation. 2019 Jan 8;139(2):269-285. doi: 10.1161/CIRCULATIONAHA.118.035326.
8
Paeoniflorin improves pressure overload-induced cardiac remodeling by modulating the MAPK signaling pathway in spontaneously hypertensive rats.芍药苷通过调节自发性高血压大鼠中 MAPK 信号通路改善压力超负荷诱导的心脏重构。
Biomed Pharmacother. 2019 Mar;111:695-704. doi: 10.1016/j.biopha.2018.12.090. Epub 2019 Jan 3.
9
Paeoniflorin attenuates oxidized low-density lipoprotein-induced apoptosis and adhesion molecule expression by autophagy enhancement in human umbilical vein endothelial cells.芍药苷通过增强自噬减轻氧化型低密度脂蛋白诱导的人脐静脉内皮细胞凋亡和黏附分子表达。
J Cell Biochem. 2019 Jun;120(6):9291-9299. doi: 10.1002/jcb.28204. Epub 2018 Dec 12.
10
Clinical trial design and new therapies for pulmonary arterial hypertension.肺动脉高压的临床试验设计和新疗法。
Eur Respir J. 2019 Jan 24;53(1). doi: 10.1183/13993003.01908-2018. Print 2019 Jan.