• 文献检索
  • 文档翻译
  • 深度研究
  • 学术资讯
  • Suppr Zotero 插件Zotero 插件
  • 邀请有礼
  • 套餐&价格
  • 历史记录
应用&插件
Suppr Zotero 插件Zotero 插件浏览器插件Mac 客户端Windows 客户端微信小程序
定价
高级版会员购买积分包购买API积分包
服务
文献检索文档翻译深度研究API 文档MCP 服务
关于我们
关于 Suppr公司介绍联系我们用户协议隐私条款
关注我们

Suppr 超能文献

核心技术专利:CN118964589B侵权必究
粤ICP备2023148730 号-1Suppr @ 2026

文献检索

告别复杂PubMed语法,用中文像聊天一样搜索,搜遍4000万医学文献。AI智能推荐,让科研检索更轻松。

立即免费搜索

文件翻译

保留排版,准确专业,支持PDF/Word/PPT等文件格式,支持 12+语言互译。

免费翻译文档

深度研究

AI帮你快速写综述,25分钟生成高质量综述,智能提取关键信息,辅助科研写作。

立即免费体验

代谢组学与转录组学的整合揭示了芍药苷治疗过敏性哮喘的潜在治疗机制。

Integration of Metabolomics and Transcriptomics Reveals the Therapeutic Mechanism Underlying Paeoniflorin for the Treatment of Allergic Asthma.

作者信息

Shou Qiyang, Jin Lu, Lang Jiali, Shan Qiyuan, Ni Zhunan, Cheng Changpei, Li Qinglin, Fu Huiying, Cao Gang

机构信息

Affiliated Secondary Hospital, Zhejiang Chinese Medical University, Hangzhou, China.

School of Pharmacy, Zhejiang Chinese Medical University, Hangzhou, China.

出版信息

Front Pharmacol. 2019 Jan 18;9:1531. doi: 10.3389/fphar.2018.01531. eCollection 2018.

DOI:10.3389/fphar.2018.01531
PMID:30761008
原文链接:https://pmc.ncbi.nlm.nih.gov/articles/PMC6362974/
Abstract

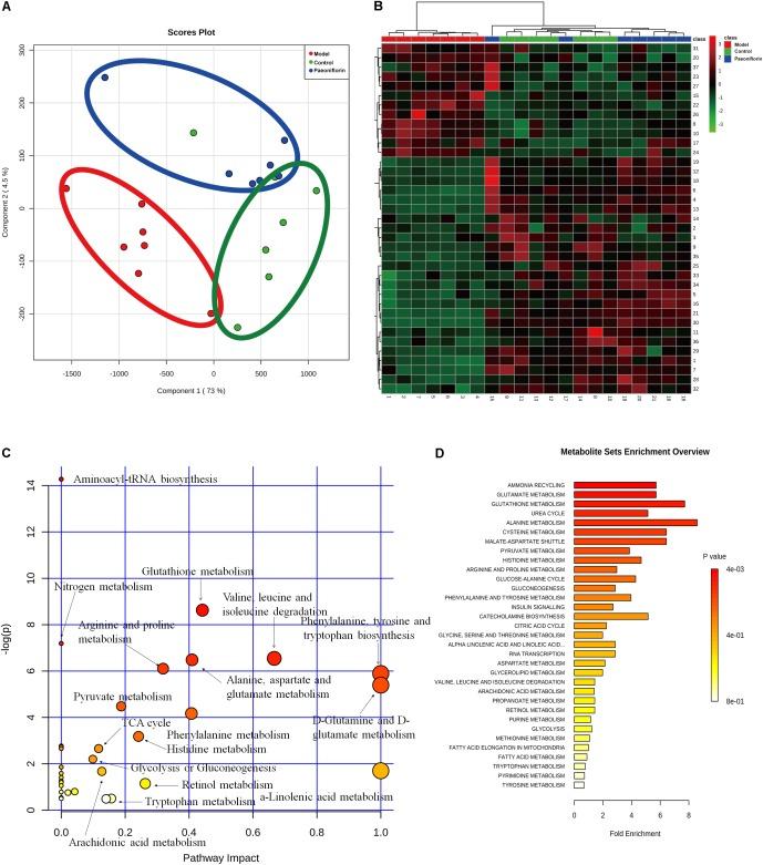
Asthma is a chronic airway inflammatory disease, which is characterized by airway remodeling, hyperreactivity and shortness of breath. Paeoniflorin is one of the major active ingredients in Chinese peony, which exerts anti-inflammatory and immune-regulatory effects in multiple diseases. However, it remains unclear whether paeoniflorin treatment can suppress allergic asthma. In this study, we evaluated the effect of paeoniflorin on lung function and airway inflammation in asthmatic mice. These asthmatic Balb/c mice were first sensitized and constructed through ovalbumin (OVA) motivation. Subsequently, we determined the mechanism of action of paeoniflorin in treating allergic asthma through integrated transcriptomic and metabolomic data sets. Our results demonstrated that many genes and metabolites were regulated in the paeoniflorin-treated mice. Moreover, the potential target proteins of paeoniflorin played important roles in fatty acid metabolism, inflammatory response, oxidative stress and local adhesion. Paeoniflorin has a beneficial effect on asthma, which may be achieved through regulating fatty acid metabolism, inflammatory response and the adhesion pathway at system level.

摘要

哮喘是一种慢性气道炎症性疾病,其特征为气道重塑、高反应性和呼吸急促。芍药苷是中药芍药的主要活性成分之一,在多种疾病中发挥抗炎和免疫调节作用。然而,芍药苷治疗是否能抑制过敏性哮喘仍不清楚。在本研究中,我们评估了芍药苷对哮喘小鼠肺功能和气道炎症的影响。这些哮喘Balb/c小鼠首先通过卵清蛋白(OVA)激发进行致敏和构建。随后,我们通过整合转录组学和代谢组学数据集确定了芍药苷治疗过敏性哮喘的作用机制。我们的结果表明,在芍药苷治疗的小鼠中,许多基因和代谢物受到调控。此外,芍药苷的潜在靶蛋白在脂肪酸代谢、炎症反应、氧化应激和局部黏附中发挥重要作用。芍药苷对哮喘有有益作用,这可能是通过在系统水平上调节脂肪酸代谢、炎症反应和黏附途径来实现的。

https://cdn.ncbi.nlm.nih.gov/pmc/blobs/7287/6362974/e49e7150b2a5/fphar-09-01531-g007.jpg
https://cdn.ncbi.nlm.nih.gov/pmc/blobs/7287/6362974/6e218de3ce7a/fphar-09-01531-g001.jpg
https://cdn.ncbi.nlm.nih.gov/pmc/blobs/7287/6362974/9212ac26d36d/fphar-09-01531-g002.jpg
https://cdn.ncbi.nlm.nih.gov/pmc/blobs/7287/6362974/a5c83d360a74/fphar-09-01531-g003.jpg
https://cdn.ncbi.nlm.nih.gov/pmc/blobs/7287/6362974/488e95d63c2a/fphar-09-01531-g004.jpg
https://cdn.ncbi.nlm.nih.gov/pmc/blobs/7287/6362974/43e433910fe3/fphar-09-01531-g005.jpg
https://cdn.ncbi.nlm.nih.gov/pmc/blobs/7287/6362974/08f273da67e4/fphar-09-01531-g006.jpg
https://cdn.ncbi.nlm.nih.gov/pmc/blobs/7287/6362974/e49e7150b2a5/fphar-09-01531-g007.jpg
https://cdn.ncbi.nlm.nih.gov/pmc/blobs/7287/6362974/6e218de3ce7a/fphar-09-01531-g001.jpg
https://cdn.ncbi.nlm.nih.gov/pmc/blobs/7287/6362974/9212ac26d36d/fphar-09-01531-g002.jpg
https://cdn.ncbi.nlm.nih.gov/pmc/blobs/7287/6362974/a5c83d360a74/fphar-09-01531-g003.jpg
https://cdn.ncbi.nlm.nih.gov/pmc/blobs/7287/6362974/488e95d63c2a/fphar-09-01531-g004.jpg
https://cdn.ncbi.nlm.nih.gov/pmc/blobs/7287/6362974/43e433910fe3/fphar-09-01531-g005.jpg
https://cdn.ncbi.nlm.nih.gov/pmc/blobs/7287/6362974/08f273da67e4/fphar-09-01531-g006.jpg
https://cdn.ncbi.nlm.nih.gov/pmc/blobs/7287/6362974/e49e7150b2a5/fphar-09-01531-g007.jpg

相似文献

1
Integration of Metabolomics and Transcriptomics Reveals the Therapeutic Mechanism Underlying Paeoniflorin for the Treatment of Allergic Asthma.代谢组学与转录组学的整合揭示了芍药苷治疗过敏性哮喘的潜在治疗机制。
Front Pharmacol. 2019 Jan 18;9:1531. doi: 10.3389/fphar.2018.01531. eCollection 2018.
2
Paeoniflorin attenuates allergic inflammation in asthmatic mice.芍药苷减轻哮喘小鼠的过敏性炎症。
Int Immunopharmacol. 2015 Jan;24(1):88-94. doi: 10.1016/j.intimp.2014.11.016. Epub 2014 Nov 26.
3
Immunoregulatory Effects of Paeoniflorin Exerts Anti-asthmatic Effects via Modulation of the Th1/Th2 Equilibrium.芍药苷的免疫调节作用通过调节Th1/Th2平衡发挥抗哮喘作用。
Inflammation. 2015 Dec;38(6):2017-25. doi: 10.1007/s10753-015-0182-5.
4
Protective effects and active ingredients of Salvia miltiorrhiza Bunge extracts on airway responsiveness, inflammation and remodeling in mice with ovalbumin-induced allergic asthma.丹参提取物对卵清蛋白诱导的过敏性哮喘小鼠气道反应性、炎症和重塑的保护作用及活性成分。
Phytomedicine. 2019 Jan;52:168-177. doi: 10.1016/j.phymed.2018.09.170. Epub 2018 Sep 17.
5
Jin Gui Shen Qi Wan, a traditional Chinese medicine, alleviated allergic airway hypersensitivity and inflammatory cell infiltration in a chronic asthma mouse model.金匮肾气丸是一种中药,可缓解慢性哮喘小鼠模型中的过敏气道高反应性和炎症细胞浸润。
J Ethnopharmacol. 2018 Dec 5;227:181-190. doi: 10.1016/j.jep.2018.08.028. Epub 2018 Aug 30.
6
Total glucosides of peony improve ovalbumin-induced allergic asthma by inhibiting mast cell degranulation.丹皮总苷通过抑制肥大细胞脱颗粒改善卵清蛋白诱导的过敏性哮喘。
J Ethnopharmacol. 2019 Nov 15;244:112136. doi: 10.1016/j.jep.2019.112136. Epub 2019 Aug 1.
7
Attenuation of airway hyperreactivity and T helper cell type 2 responses by coumarins from Peucedanum praeruptorum Dunn in a murine model of allergic airway inflammation.白花前胡香豆素通过抑制小鼠变应性气道炎症模型气道高反应性和辅助性 T 细胞 2 型反应发挥抗炎作用。
J Ethnopharmacol. 2012 May 7;141(1):314-21. doi: 10.1016/j.jep.2012.02.037. Epub 2012 Feb 28.
8
Altered metabolites in guinea pigs with allergic asthma after acupoint sticking therapy: New insights from a metabolomics approach.穴位贴敷疗法治疗变应性哮喘豚鼠的代谢物变化:代谢组学方法的新见解。
Phytomedicine. 2019 Feb 15;54:182-194. doi: 10.1016/j.phymed.2018.09.021. Epub 2018 Sep 5.
9
Integration of metabolomics and transcriptomics reveals the therapeutic mechanism underlying Chelidonium majus L. in the treatment of allergic asthma.代谢组学与转录组学的整合揭示了白屈菜治疗过敏性哮喘的潜在治疗机制。
Chin Med. 2024 Apr 26;19(1):65. doi: 10.1186/s13020-024-00932-y.
10
Effects of furosemide on allergic asthmatic responses in mice.速尿对小鼠过敏性哮喘反应的影响。
Clin Exp Allergy. 2011 Oct;41(10):1456-67. doi: 10.1111/j.1365-2222.2011.03811.x. Epub 2011 Jul 5.

引用本文的文献

1
Investigation of the anticancer effects of doxorubicin-loaded niosomes on HCT-116 cells and the expression levels of LncRNAs DLGAP1-AS1 and AFAP1-AS1 in colorectal cancer.载阿霉素脂质体对HCT-116细胞的抗癌作用及结直肠癌中LncRNAs DLGAP1-AS1和AFAP1-AS1表达水平的研究
Mol Biol Rep. 2025 Sep 3;52(1):864. doi: 10.1007/s11033-025-10975-5.
2
Nanotechnology in oncology: advances in biosynthesis, drug delivery, and theranostics.肿瘤学中的纳米技术:生物合成、药物递送及诊疗一体化的进展
Discov Oncol. 2025 Jun 21;16(1):1172. doi: 10.1007/s12672-025-02664-3.
3
Immune Metabolism in TH2 Responses: New Opportunities to Improve Allergy Treatment - Cell Type-Specific Findings (Part 2).

本文引用的文献

1
Role of neutrophils in allergic asthma.中性粒细胞在过敏性哮喘中的作用。
Curr Opin Immunol. 2018 Oct;54:28-34. doi: 10.1016/j.coi.2018.05.006. Epub 2018 Jun 6.
2
Is IgE or eosinophils the key player in allergic asthma pathogenesis? Are we asking the right question?IgE 还是嗜酸性粒细胞是过敏性哮喘发病机制中的关键因素?我们问的问题对吗?
Respir Res. 2018 Jun 8;19(1):113. doi: 10.1186/s12931-018-0813-0.
3
Wentong decoction cures allergic bronchial asthma by regulating the apoptosis imbalance of EOS.温通汤通过调节嗜酸性粒细胞凋亡失衡来治疗过敏性支气管哮喘。
TH2 反应中的免疫代谢:改善过敏治疗的新机会——细胞类型特异性发现(第 2 部分)。
Curr Allergy Asthma Rep. 2023 Jan;23(1):41-52. doi: 10.1007/s11882-022-01058-7. Epub 2022 Dec 15.
4
Drug Candidates for Autoimmune Diseases.自身免疫性疾病的候选药物。
Pharmaceuticals (Basel). 2022 Apr 20;15(5):503. doi: 10.3390/ph15050503.
5
Metabolomics biotechnology, applications, and future trends: a systematic review.代谢组学的生物技术、应用及未来趋势:一项系统综述
RSC Adv. 2019 Nov 14;9(64):37245-37257. doi: 10.1039/c9ra06697g. eCollection 2019 Nov 13.
6
Circadian Pharmacological Effects of Paeoniflorin on Mice With Urticaria-like Lesions.芍药苷对荨麻疹样病变小鼠的昼夜药理作用。
Front Pharmacol. 2022 Feb 9;12:639580. doi: 10.3389/fphar.2021.639580. eCollection 2021.
7
High-Throughput and Untargeted Metabolic Profiling Revealed the Potential Effect and Mechanisms of Paeoniflorin in Young Asthmatic Rats.高通量非靶向代谢组学分析揭示了芍药苷对幼龄哮喘大鼠的潜在作用及机制
Front Pharmacol. 2022 Feb 8;13:829780. doi: 10.3389/fphar.2022.829780. eCollection 2022.
8
Effect of on House Dust Mite-Induced Mouse Allergic Asthma via Regulating Amino Acid Metabolic Disorder and Gut Dysbiosis.通过调节氨基酸代谢紊乱和肠道菌群失调对屋尘螨诱导的小鼠过敏性哮喘的影响。
Biomolecules. 2021 May 30;11(6):812. doi: 10.3390/biom11060812.
9
Integrative transcriptomics and metabolomics analyses provide hepatotoxicity mechanisms of asarum.整合转录组学和代谢组学分析揭示了细辛的肝毒性机制。
Exp Ther Med. 2020 Aug;20(2):1359-1370. doi: 10.3892/etm.2020.8811. Epub 2020 May 28.
10
UVA Induced Oxidative Stress Was Inhibited by Paeoniflorin/Nrf2 Signaling or PLIN2.芍药苷/Nrf2信号通路或PLIN2可抑制紫外线A诱导的氧化应激。
Front Pharmacol. 2020 May 15;11:736. doi: 10.3389/fphar.2020.00736. eCollection 2020.
Chin Med. 2018 Apr 18;13:21. doi: 10.1186/s13020-018-0180-2. eCollection 2018.
4
SUBLINGUAL IMMUNOTHERAPY FOR ALLERGIC ASTHMA AND RHINITIS.舌下免疫疗法治疗过敏性哮喘和鼻炎
Georgian Med News. 2018 Mar(276):123-130.
5
Association of serum specific IgE levels with asthma in autumn pollen-induced allergic rhinitis: A retrospective analysis.秋季花粉诱发的过敏性鼻炎患者血清特异性IgE水平与哮喘的相关性:一项回顾性分析。
J Asthma. 2019 May;56(5):505-511. doi: 10.1080/02770903.2018.1466316. Epub 2018 Jul 9.
6
Paeoniflorin prevents endoplasmic reticulum stress-associated inflammation in lipopolysaccharide-stimulated human umbilical vein endothelial cells via the IRE1α/NF-κB signaling pathway.芍药苷通过 IRE1α/NF-κB 信号通路防止脂多糖刺激的人脐静脉内皮细胞内质网应激相关炎症。
Food Funct. 2018 Apr 25;9(4):2386-2397. doi: 10.1039/c7fo01406f.
7
Treatment of Allergic Rhinitis as a Strategy for Preventing Asthma.变应性鼻炎的治疗作为预防哮喘的策略。
Curr Allergy Asthma Rep. 2018 Mar 24;18(4):23. doi: 10.1007/s11882-018-0781-y.
8
Feishu Acupuncture Inhibits Acetylcholine Synthesis and Restores Muscarinic Acetylcholine Receptor M2 Expression in the Lung When Treating Allergic Asthma.飞书针灸通过抑制乙酰胆碱合成和恢复 M2 型毒蕈碱乙酰胆碱受体表达治疗过敏性哮喘。
Inflammation. 2018 Jun;41(3):741-750. doi: 10.1007/s10753-017-0726-y.
9
Essential oil of Croton Zehntneri attenuates lung injury in the OVA-induced asthma model.泽氏巴豆精油减轻卵清蛋白诱导的哮喘模型中的肺损伤。
J Asthma. 2019 Jan;56(1):1-10. doi: 10.1080/02770903.2018.1430828. Epub 2018 Feb 13.
10
Paeoniflorin prevents TLR2/4-mediated inflammation in type 2 diabetic nephropathy.芍药苷预防2型糖尿病肾病中TLR2/4介导的炎症反应。
Biosci Trends. 2017 Jul 24;11(3):308-318. doi: 10.5582/bst.2017.01104. Epub 2017 Jun 18.