Suppr超能文献

黄芪甲苷通过增加 CCN1 的表达和激活 ERK1/2 通路来改善肺动脉高压。

Astragaloside IV improves pulmonary arterial hypertension by increasing the expression of CCN1 and activating the ERK1/2 pathway.

机构信息

Key Laboratory of Cardiovascular and Cerebrovascular Drug Research of Liaoning Province, Jinzhou Medical University, Jinzhou, China.

出版信息

J Cell Mol Med. 2023 Mar;27(5):622-633. doi: 10.1111/jcmm.17681. Epub 2023 Feb 10.

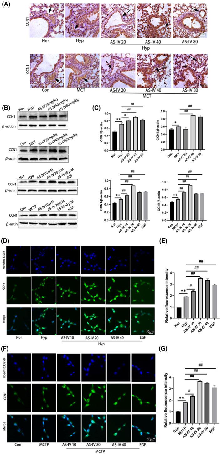
Abstract

The aim of the present study was to investigate the underlying mechanism of AS-IV and CCN1 in PAH and to evaluate whether the protective effect of AS-IV against PAH is associated with CCN1 and its related signalling pathway. In vivo, male SD rats were intraperitoneally injected with monocrotaline (MCT, 60 mg/kg) or exposed to hypoxia (10% oxygen) and gavaged with AS-IV (20, 40 and 80 mg/kg/day) to create a PAH model. In vitro, human pulmonary artery endothelial cells (hPAECs) were exposed to hypoxia (3% oxygen) or monocrotaline pyrrole (MCTP, 60 μg/mL) and treated with AS-IV (10, 20 and 40 μM), EGF (10 nM, ERK agonist), small interfering CCN1 (CCN1 siRNA) and recombinant CCN1 protein (rCCN1, 100 ng/mL). We identified the differences in the expression of genes in the lung tissues of PAH rats by proteomics. At the same time, we dynamically detected the expression of CCN1 by Western blot both in vivo and in vitro. The Western blot experimental results showed that the expression of CCN1 increased in the early stage of PAH and decreased in the advanced stage of PAH. The results showed that compared with the control group, MCT- and hypoxia-induced increased the hemodynamic parameters and apoptosis. AS-IV can improve PAH, as characterized by decreased hemodynamic parameters, vascular wall area ratio (WA%), vascular wall thickness ratio (WT%) and α-SMA expression and inhibition of cell apoptosis. Moreover, the improvement of PAH by AS-IV was accompanied by increased CCN1 expression, which activated the ERK1/2 signalling pathway. Meanwhile, CCN1 and p-ERK1/2 were inhibited by siCCN1 and promoted by rCCN1. EGF not only activated the ERK1/2 signalling pathway but also induced the expression of CCN1. In conclusion, AS-IV improves PAH by increasing the expression of CCN1 and activating the ERK1/2 signalling pathway. The results of our study provide a theoretical basis for additional study on the protective effect of AS-IV against PAH.

摘要

本研究旨在探讨 AS-IV 和 CCN1 在 PAH 中的作用机制,并评估 AS-IV 对 PAH 的保护作用是否与 CCN1 及其相关信号通路有关。在体内,雄性 SD 大鼠腹腔注射野百合碱(MCT,60mg/kg)或暴露于低氧(10%氧气)并给予 AS-IV(20、40 和 80mg/kg/天)灌胃以建立 PAH 模型。在体外,人肺动脉内皮细胞(hPAECs)暴露于低氧(3%氧气)或野百合碱吡咯(MCTP,60μg/mL)并用 AS-IV(10、20 和 40μM)、EGF(10nM,ERK 激动剂)、小干扰 CCN1(CCN1 siRNA)和重组 CCN1 蛋白(rCCN1,100ng/mL)处理。我们通过蛋白质组学鉴定了 PAH 大鼠肺组织中基因表达的差异。同时,我们在体内和体外动态检测 CCN1 的表达。Western blot 实验结果表明,CCN1 的表达在 PAH 的早期阶段增加,在晚期阶段减少。结果表明,与对照组相比,MCT 和低氧诱导增加了血液动力学参数和细胞凋亡。AS-IV 可改善 PAH,表现为血液动力学参数降低,血管壁面积比(WA%)、血管壁厚度比(WT%)和α-SMA 表达降低以及细胞凋亡抑制。此外,AS-IV 改善 PAH 伴随着 CCN1 表达的增加,激活了 ERK1/2 信号通路。同时,siCCN1 抑制 CCN1 和 rCCN1 促进 CCN1 和 p-ERK1/2 的表达。EGF 不仅激活了 ERK1/2 信号通路,还诱导了 CCN1 的表达。总之,AS-IV 通过增加 CCN1 的表达和激活 ERK1/2 信号通路来改善 PAH。本研究结果为进一步研究 AS-IV 对 PAH 的保护作用提供了理论依据。

https://cdn.ncbi.nlm.nih.gov/pmc/blobs/cae2/9983322/3cc7bf5a3f86/JCMM-27-622-g005.jpg

文献AI研究员

20分钟写一篇综述,助力文献阅读效率提升50倍。

立即体验

用中文搜PubMed

大模型驱动的PubMed中文搜索引擎

马上搜索

文档翻译

学术文献翻译模型,支持多种主流文档格式。

立即体验