Suppr超能文献

Xist 5' m6A区域和RBM15在X染色体失活中的作用。

The role of the Xist 5' m6A region and RBM15 in X chromosome inactivation.

作者信息

Coker Heather, Wei Guifeng, Moindrot Benoit, Mohammed Shabaz, Nesterova Tatyana, Brockdorff Neil

机构信息

Developmental Epigenetics, Department of Biochemistry, University of Oxford, South Parks Road, Oxford, OX1 3QU, UK.

Université Paris-Saclay, CEA, CNRS, Institute for Integrative Biology of the Cell (I2BC), Gif-sur-Yvette, 91198, France.

出版信息

Wellcome Open Res. 2020 Feb 17;5:31. doi: 10.12688/wellcomeopenres.15711.1. eCollection 2020.

Abstract

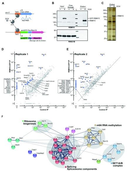
: X chromosome inactivation in mammals is regulated by the non-coding (nc) RNA, Xist, which represses the chromosome from which it is transcribed.  High levels of the N6-methyladenosine (m6A) RNA modification occur within Xist exon I, close to the 5' end of the transcript, and also further 3', in Xist exon VII. The m6A modification is catalysed by the METTL3/14 complex that is directed to specific targets, including Xist, by the RNA binding protein RBM15/15B. m6A modification of Xist RNA has been reported to be important for Xist-mediated gene silencing.  : We use CRISPR/Cas9 mediated mutagenesis to delete sequences around the 5' m6A region in interspecific XX mouse embryonic stem cells (mESCs).  Following induction of Xist RNA expression, we assay chromosome silencing using allelic RNA-seq and Xist m6A distribution using m6A-seq. Additionally, we use Xist RNA FISH to analyse the effect of deleting the 5' m6A region on the function of the endogenous Xist promoter. We purify epitope tagged RBM15 from mESCs, and then apply MS/MS analysis to define the RBM15 interactome. : We show that a deletion encompassing the entire Xist 5' m6A region results in a modest reduction in Xist-mediated silencing, and that the 5' m6A region overlaps essential DNA elements required for activation of the endogenous Xist promoter. Deletion of the Xist A-repeat, to which RBM15 binds, entirely abolishes deposition of m6A in the Xist 5' m6A region without affecting the modification in exon VII. We show that in mESCs, RBM15 interacts with the m6A complex, the SETD1B histone modifying complex, and several proteins linked to RNA metabolism. : Our findings support that RBM15 binding to the Xist A-repeat recruits the m6A complex to the 5' Xist m6A region and that this region plays a role in Xist-mediated chromosome silencing.

摘要

在哺乳动物中,X染色体失活由非编码(nc)RNA——Xist调控,Xist会抑制其转录所在的染色体。高水平的N6-甲基腺苷(m6A)RNA修饰出现在Xist外显子I内,靠近转录本的5'端,在Xist外显子VII中也更靠近3'端。m6A修饰由METTL3/14复合物催化,该复合物通过RNA结合蛋白RBM15/15B被导向包括Xist在内的特定靶标。据报道,Xist RNA的m6A修饰对于Xist介导的基因沉默很重要。我们使用CRISPR/Cas9介导的诱变来删除种间XX小鼠胚胎干细胞(mESCs)中5' m6A区域周围的序列。在诱导Xist RNA表达后,我们使用等位基因RNA测序分析染色体沉默,并使用m6A测序分析Xist m6A分布。此外,我们使用Xist RNA荧光原位杂交来分析删除5' m6A区域对内源Xist启动子功能的影响。我们从mESCs中纯化表位标记的RBM15,然后应用串联质谱分析来定义RBM15相互作用组。我们发现,包含整个Xist 5' m6A区域的缺失会导致Xist介导的沉默适度降低,并且5' m6A区域与激活内源Xist启动子所需的必需DNA元件重叠。删除RBM15结合的Xist A重复序列,完全消除了Xist 5' m6A区域中m6A的沉积,而不影响外显子VII中的修饰。我们表明,在mESCs中,RBM15与m6A复合物、SETD1B组蛋白修饰复合物以及几种与RNA代谢相关的蛋白质相互作用。我们的研究结果支持,RBM15与Xist A重复序列的结合将m6A复合物招募到5' Xist m6A区域,并且该区域在Xist介导的染色体沉默中起作用。

https://cdn.ncbi.nlm.nih.gov/pmc/blobs/ec6c/7097882/63faa53ca0c6/wellcomeopenres-5-17220-g0000.jpg

文献AI研究员

20分钟写一篇综述,助力文献阅读效率提升50倍。

立即体验

用中文搜PubMed

大模型驱动的PubMed中文搜索引擎

马上搜索

文档翻译

学术文献翻译模型,支持多种主流文档格式。

立即体验