Gu Yong, Wang Zhengming, Wang Rui, Yang Yunshang, Tong Peijian, Lv Shuaijie, Xiao Long, Wang Zhirong
Translational Medical Innovation Center, Zhangjiagang TCM Hospital Affiliated to Nanjing University of Chinese Medicine, Zhangjiagang, China.
Department of Orthopedics, Zhangjiagang TCM Hospital Affiliated to Nanjing University of Chinese Medicine, Zhangjiagang, China.
Front Genet. 2023 Jan 26;14:1113515. doi: 10.3389/fgene.2023.1113515. eCollection 2023.
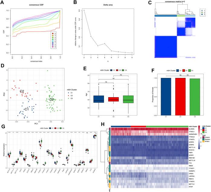
Osteoarthritis is a common chronic degenerative disease, and recently, an increasing number of studies have shown that immunity plays an important role in the progression of osteoarthritis, which is exacerbated by local inflammation. The role of N6-methyladenine (mA) modification in immunity is being explored. However, the role of mA modification in regulating the immune microenvironment of osteoarthritis remains unknown. In this study, we sought to discuss the association between the N6-methyladenine (mA) modification and the immune microenvironment of osteoarthritis. First, the data and gene expression profiles of 139 samples, including 33 healthy samples and 106 osteoarthritis samples, were obtained from the Genetics osteoARthritis and Progression (GARP) study. Then the differences in mA regulators between healthy individuals and osteoarthritis patients were analyzed. The correlation between mA regulators and immune characteristics was also investigated by single-sample gene set enrichment analysis (ssGSEA). Principal component analysis (PCA), Gene Set Variation Analysis (GSVA) enrichment analysis, weighted gene coexpression network analysis (WGCNA), and Associated R packages were used to identify the mA phenotype and its biological functions. A total of 23 mA regulators were involved in this study. We found a close correlation between most mA regulators in all samples as well as in osteoarthritis samples. VIRMA and LRPPRC were the most highly correlated mA regulators and showed a positive correlation, whereas VIRMA and RBM15B were the most negatively correlated. MA regulators are associated with osteoarthritis immune characteristics. For example, MDSC cell abundance was strongly correlated with RBM15B and HNRNPC. Meanwhile, RBM15B and HNRNPC were important effectors of natural killer cell immune responses. IGFBP3 is an important regulator of cytolytic activity immune function. We performed an unsupervised consensus cluster analysis of the osteoarthritis samples based on the expression of 23 mA regulators. Three different mA subtypes of osteoarthritis were identified, including 27 samples in subtype C1, 21 samples in subtype C2, and 58 samples in subtype C3. Different mA subtypes have unique biological pathways and play different roles in the immune microenvironment of osteoarthritis. The mA modification plays a crucial role in the diversity and complexity of the immune microenvironment in osteoarthritis.
骨关节炎是一种常见的慢性退行性疾病,最近,越来越多的研究表明,免疫在骨关节炎的进展中起重要作用,局部炎症会加剧这种进展。N6-甲基腺嘌呤(m⁶A)修饰在免疫中的作用正在被探索。然而,m⁶A修饰在调节骨关节炎免疫微环境中的作用仍不清楚。在本研究中,我们试图探讨N6-甲基腺嘌呤(m⁶A)修饰与骨关节炎免疫微环境之间的关联。首先,从骨关节炎遗传学与进展(GARP)研究中获取了139个样本的数据和基因表达谱,包括33个健康样本和106个骨关节炎样本。然后分析了健康个体和骨关节炎患者之间m⁶A调节因子的差异。还通过单样本基因集富集分析(ssGSEA)研究了m⁶A调节因子与免疫特征之间的相关性。主成分分析(PCA)、基因集变异分析(GSVA)富集分析、加权基因共表达网络分析(WGCNA)以及相关的R包被用于识别m⁶A表型及其生物学功能。本研究共涉及23个m⁶A调节因子。我们发现所有样本以及骨关节炎样本中的大多数m⁶A调节因子之间存在密切相关性。VIRMA和LRPPRC是相关性最高的m⁶A调节因子,呈正相关,而VIRMA和RBM15B的相关性最负。m⁶A调节因子与骨关节炎免疫特征相关。例如,髓系来源抑制细胞(MDSC)丰度与RBM15B和异质性核糖核蛋白C(HNRNPC)密切相关。同时,RBM15B和HNRNPC是自然杀伤细胞免疫反应的重要效应分子。胰岛素样生长因子结合蛋白3(IGFBP3)是细胞溶解活性免疫功能的重要调节因子。我们基于23个m⁶A调节因子的表达对骨关节炎样本进行了无监督一致性聚类分析。确定了骨关节炎的三种不同m⁶A亚型,包括C1亚型中的27个样本、C2亚型中的21个样本和C3亚型中的58个样本。不同的m⁶A亚型具有独特的生物学途径,在骨关节炎免疫微环境中发挥不同作用。m⁶A修饰在骨关节炎免疫微环境的多样性和复杂性中起关键作用。