Liu Xiao, Rosenthal Sara Brin, Meshgin Nairika, Baglieri Jacopo, Musallam Sami G, Diggle Karin, Lam Kevin, Wu Raymond, Pan Stephanie Q, Chen Yibu, Dorko Ken, Presnell Sharon, Benner Chris, Hosseini Mojgan, Tsukamoto Hidekazu, Brenner David, Kisseleva Tatiana
Department of Surgery University of California, San Diego La Jolla CA.
Department of Medicine University of California, San Diego La Jolla CA.
Hepatol Commun. 2020 Feb 6;4(4):606-626. doi: 10.1002/hep4.1483. eCollection 2020 Apr.
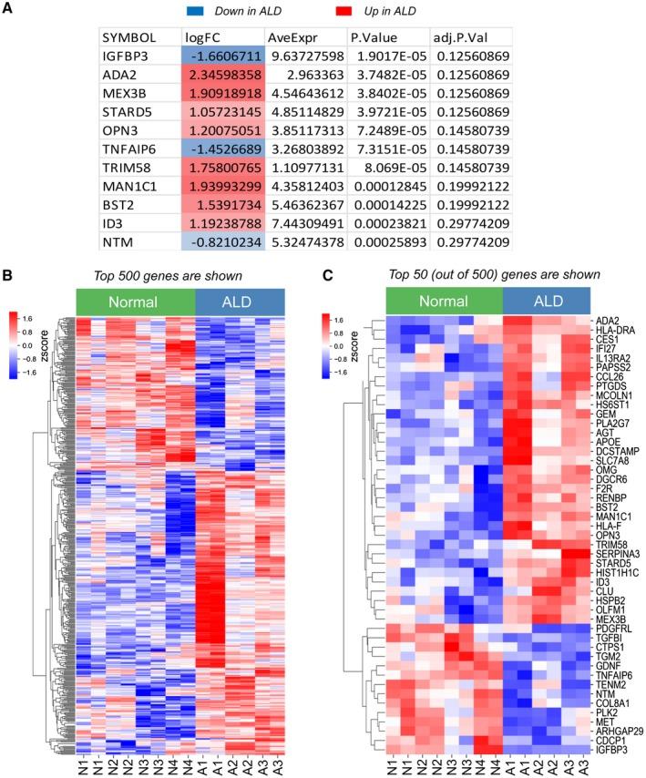
Alcoholic liver disease (ALD) is a leading cause of cirrhosis in the United States, which is characterized by extensive deposition of extracellular matrix proteins and formation of a fibrous scar. Hepatic stellate cells (HSCs) are the major source of collagen type 1 producing myofibroblasts in ALD fibrosis. However, the mechanism of alcohol-induced activation of human and mouse HSCs is not fully understood. We compared the gene-expression profiles of primary cultured human HSCs (hHSCs) isolated from patients with ALD (n = 3) or without underlying liver disease (n = 4) using RNA-sequencing analysis. Furthermore, the gene-expression profile of ALD hHSCs was compared with that of alcohol-activated mHSCs (isolated from intragastric alcohol-fed mice) or CCl-activated mouse HSCs (mHSCs). Comparative transcriptome analysis revealed that ALD hHSCs, in addition to alcohol-activated and CCl-activated mHSCs, share the expression of common HSC activation ( [collagen type I alpha 1 chain], [actin alpha 1, skeletal muscle], [plasminogen activator inhibitor-1], [tissue inhibitor of metalloproteinase 1], and [lysyl oxidase homolog 2]), indicating that a common mechanism underlies the activation of human and mouse HSCs. Furthermore, alcohol-activated mHSCs most closely recapitulate the gene-expression profile of ALD hHSCs. We identified the genes that are similarly and uniquely up-regulated in primary cultured alcohol-activated hHSCs and freshly isolated mHSCs, which include (macrophage colony-stimulating factor 1 receptor), (pleckstrin), (lysosmal-associated transmembrane protein 5), (class I transactivator, the invariant chain), , (matrix metallopeptidase 9), , (cathepsin S), (TYRO protein tyrosine kinase-binding protein), and (integrin beta-2), and other genes (compared with CCl-activated mHSCs). We identified genes in alcohol-activated mHSCs from intragastric alcohol-fed mice that are largely consistent with the gene-expression profile of primary cultured hHSCs from patients with ALD. These genes are unique to alcohol-induced HSC activation in two species, and therefore may become targets or readout for antifibrotic therapy in experimental models of ALD.
酒精性肝病(ALD)是美国肝硬化的主要病因,其特征是细胞外基质蛋白广泛沉积并形成纤维瘢痕。肝星状细胞(HSCs)是ALD纤维化过程中产生I型胶原蛋白的肌成纤维细胞的主要来源。然而,酒精诱导人和小鼠HSCs激活的机制尚未完全明确。我们通过RNA测序分析比较了从ALD患者(n = 3)或无潜在肝脏疾病患者(n = 4)分离的原代培养人HSCs(hHSCs)的基因表达谱。此外,还将ALD hHSCs的基因表达谱与酒精激活的小鼠HSCs(从胃内注射酒精的小鼠分离)或四氯化碳激活的小鼠HSCs(mHSCs)的基因表达谱进行了比较。比较转录组分析显示,ALD hHSCs与酒精激活的和四氯化碳激活的mHSCs一样,共享共同的HSC激活相关基因(I型胶原蛋白α1链、α1骨骼肌肌动蛋白、纤溶酶原激活物抑制剂-1、金属蛋白酶组织抑制剂1和赖氨酰氧化酶同源物2)的表达,表明人和小鼠HSCs激活存在共同机制。此外,酒精激活的mHSCs最能重现ALD hHSCs的基因表达谱。我们鉴定了在原代培养的酒精激活的hHSCs和新鲜分离的mHSCs中同样上调和独特上调的基因,包括巨噬细胞集落刺激因子1受体、普列克底物蛋白、溶酶体相关膜蛋白5、I类反式激活因子(恒定链)、基质金属肽酶9、组织蛋白酶S、酪氨酸蛋白酪氨酸激酶结合蛋白和整合素β-2,以及其他基因(与四氯化碳激活的mHSCs相比)。我们在胃内注射酒精的小鼠的酒精激活的mHSCs中鉴定出的基因与ALD患者原代培养的hHSCs的基因表达谱基本一致。这些基因是两种物种中酒精诱导的HSC激活所特有的,因此可能成为ALD实验模型中抗纤维化治疗的靶点或读数。