Suppr超能文献

TEAD4介导的LPAR3上调增强门静脉高压症中肝星状细胞的激活。

TEAD4-mediated upregulation of LPAR3 augments hepatic stellate cell activation in portal hypertension.

作者信息

Qi Ruizhao, Chang Zhengyao, Zhao Wenlei, Qiu Yuxuan, Chang Weihua, Zhang Ying, Hu Xinglong, Li Zhiwei

机构信息

Senior Department of General Surgery, The Fifth Medical Center of Chinese PLA General Hospital, Beijing, 100853, People's Republic of China.

Department of Hepatobiliary, The 3rd, People's Hospital of Shenzhen, Shenzhen, 518112, People's Republic of China.

出版信息

Cell Biol Toxicol. 2025 Jul 1;41(1):110. doi: 10.1007/s10565-025-10063-1.

Abstract

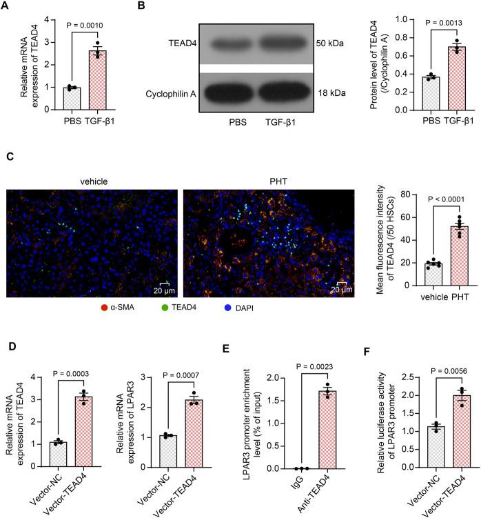
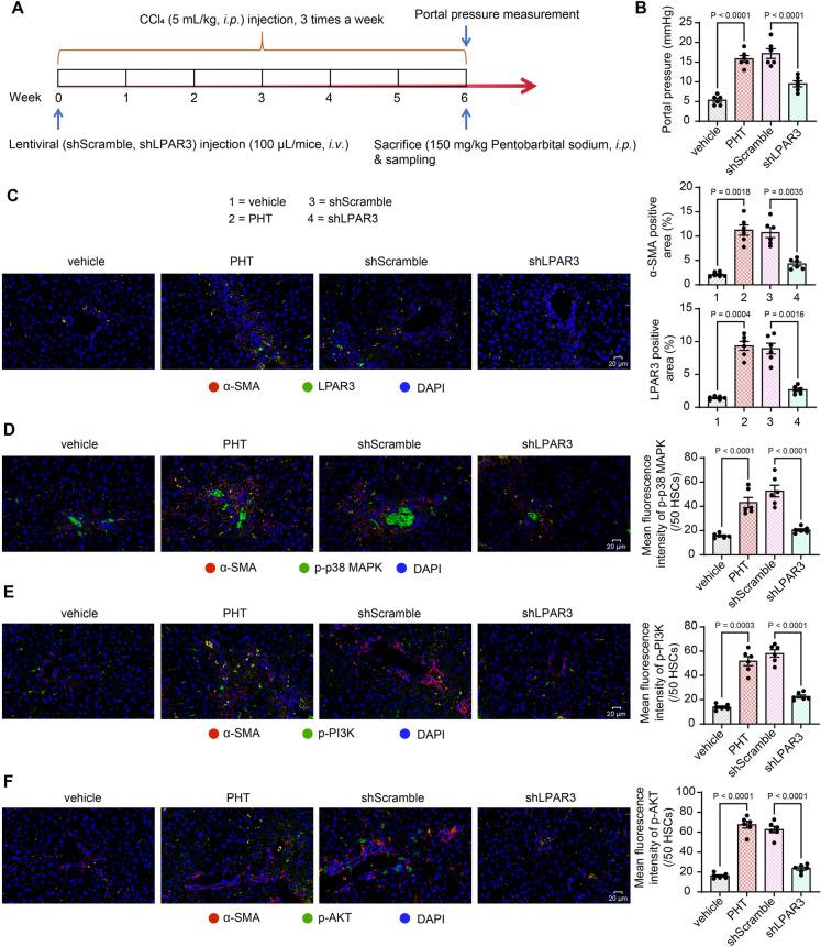
Based on bioinformatics insights, this study investigates the functions of lysophosphatidic acid receptor 3 (LPAR3) and TEA domain transcription factor 4 (TEAD4) in hepatic stellate cell (HSC) activation and portal hypertension (PHT) progression. LPAR3 exhibited heightened expression in transforming growth factor beta 1-activated human HSCs (LX-2) and in the liver of carbon tetrachloride-challenged mice. Knockdown of LPAR3 alleviated activation and contractile activity of LX-2 cells, as well as ameliorated liver injury and fibrosis in PHT mice, achieved through deactivation of the p38 MAPK and PI3K/AKT signaling. TEAD4, which was enhanced in the activated LX-2 cells and the liver of PHT mice, was identified to bind to the promoter of LPAR3 to promote its transcription. Silencing of TEAD4 similarly inactivated the p38 MAPK and PI3K/AKT pathways by repressing LPAR3, thus alleviating LX-2 cell activation and liver fibrosis in PHT mice. However, these effects were negated by LPAR3 overexpression. In summary, this investigation suggests that TEAD4-mediated upregulation of LPAR3 augments HSC activation and liver fibrosis in PHT by inducing the p38 MAPK and PI3K/AKT axis.

摘要

基于生物信息学的见解,本研究调查了溶血磷脂酸受体3(LPAR3)和TEA结构域转录因子4(TEAD4)在肝星状细胞(HSC)激活和门静脉高压(PHT)进展中的作用。LPAR3在转化生长因子β1激活的人HSC(LX-2)和四氯化碳攻击的小鼠肝脏中表达升高。敲低LPAR3可减轻LX-2细胞的激活和收缩活性,并改善PHT小鼠的肝损伤和纤维化,这是通过使p38丝裂原活化蛋白激酶(MAPK)和磷脂酰肌醇-3-激酶/蛋白激酶B(PI3K/AKT)信号失活实现的。在活化的LX-2细胞和PHT小鼠肝脏中增强的TEAD4被确定与LPAR3的启动子结合以促进其转录。沉默TEAD4同样通过抑制LPAR3使p38 MAPK和PI3K/AKT途径失活,从而减轻PHT小鼠的LX-2细胞激活和肝纤维化。然而,这些作用被LPAR3过表达所抵消。总之,本研究表明,TEAD4介导的LPAR3上调通过诱导p38 MAPK和PI3K/AKT轴增强PHT中的HSC激活和肝纤维化。

https://cdn.ncbi.nlm.nih.gov/pmc/blobs/9bca/12214033/19a2f53a0b64/10565_2025_10063_Fig1_HTML.jpg

文献检索

告别复杂PubMed语法,用中文像聊天一样搜索,搜遍4000万医学文献。AI智能推荐,让科研检索更轻松。

立即免费搜索

文件翻译

保留排版,准确专业,支持PDF/Word/PPT等文件格式,支持 12+语言互译。

免费翻译文档

深度研究

AI帮你快速写综述,25分钟生成高质量综述,智能提取关键信息,辅助科研写作。

立即免费体验