Suppr超能文献

昆仙胶囊治疗类风湿关节炎:通过药物配伍抑制炎症网络并减少不良反应

Kunxian Capsule for Rheumatoid Arthritis: Inhibition of Inflammatory Network and Reducing Adverse Reactions Through Drug Matching.

作者信息

Tang Yujun, Zhang Yi, Li Lin, Xie Zhijun, Wen Chengping, Huang Lin

机构信息

College of Basic Medical Science, Zhejiang Chinese Medical University, Hangzhou, China.

出版信息

Front Pharmacol. 2020 Apr 17;11:485. doi: 10.3389/fphar.2020.00485. eCollection 2020.

Abstract

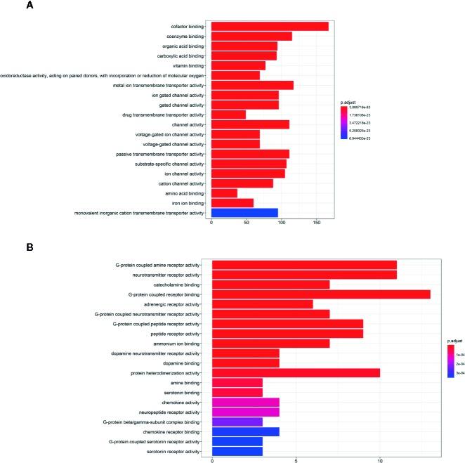
and is effective herbs to prevent aggravation of Rheumatoid arthritis (RA). However, both of them show severe side effects in the reproductive system and other systems. Kunxian Capsule (KX), a Traditional Chinese Medicine (TCM) patent prescription, comprised of 4 herbs, including , is reported to be an available prescription in treating RA with fewer side effects as compares to Tripterygium tablets. To reveal the pharmacological mechanism of KX in RA treatment and side effect alleviation, we collected related information of KX from open-access databases and performed various analyses. 1354 targets were identified in KX. These targets were enriched in the calcium signaling pathway, cAMP signaling pathway, cGMP-PKG signaling pathway and PI3K-AKT signaling pathway, forming biological functions, such as cofactor binding, coenzyme binding, etc. These pathways or functions mostly affect cell cycle, differentiation, and maturation of Th17 cells, macrophage, and synovial fibroblast. These targets also act on the IL-17 signaling pathway, Th17 cell differentiation signaling pathway and TNF signaling pathway, which is related to inflammation response inhibition. Next, a disease network was constructed, which indicated IMPDH2, MTHFD1 are the key genes answering for the side effects of . The side effect-related genes lead to the negative regulation of nucleic acid, which could be restored by the rest 3 herbs through some positive amino acid metabolism. In conclusion, KX is a relatively safe alternative approach in RA intervention.

摘要

并且是预防类风湿性关节炎(RA)病情加重的有效草药。然而,它们在生殖系统和其他系统中均表现出严重的副作用。昆仙胶囊(KX)是一种中药专利处方,由4种草药组成,包括……据报道,与雷公藤多苷片相比,它是一种治疗RA且副作用较少的有效处方。为揭示KX治疗RA及减轻副作用的药理机制,我们从开放获取数据库收集了KX的相关信息并进行了各种分析。在KX中鉴定出1354个靶点。这些靶点在钙信号通路、cAMP信号通路、cGMP - PKG信号通路和PI3K - AKT信号通路中富集,形成诸如辅因子结合、辅酶结合等生物学功能。这些通路或功能大多影响Th17细胞、巨噬细胞和滑膜成纤维细胞的细胞周期、分化和成熟。这些靶点还作用于IL - 17信号通路、Th17细胞分化信号通路和TNF信号通路,这与炎症反应抑制有关。接下来,构建了一个疾病网络,表明IMPDH2、MTHFD1是导致……副作用的关键基因。副作用相关基因导致核酸的负调控,其余3种草药可通过一些积极的氨基酸代谢来恢复这种调控。总之,KX是RA干预中一种相对安全的替代方法。

https://cdn.ncbi.nlm.nih.gov/pmc/blobs/95ad/7181472/11e691dbcf34/fphar-11-00485-g001.jpg

文献检索

告别复杂PubMed语法,用中文像聊天一样搜索,搜遍4000万医学文献。AI智能推荐,让科研检索更轻松。

立即免费搜索

文件翻译

保留排版,准确专业,支持PDF/Word/PPT等文件格式,支持 12+语言互译。

免费翻译文档

深度研究

AI帮你快速写综述,25分钟生成高质量综述,智能提取关键信息,辅助科研写作。

立即免费体验