• 文献检索
  • 文档翻译
  • 深度研究
  • 学术资讯
  • Suppr Zotero 插件Zotero 插件
  • 邀请有礼
  • 套餐&价格
  • 历史记录
应用&插件
Suppr Zotero 插件Zotero 插件浏览器插件Mac 客户端Windows 客户端微信小程序
定价
高级版会员购买积分包购买API积分包
服务
文献检索文档翻译深度研究API 文档MCP 服务
关于我们
关于 Suppr公司介绍联系我们用户协议隐私条款
关注我们

Suppr 超能文献

核心技术专利:CN118964589B侵权必究
粤ICP备2023148730 号-1Suppr @ 2026

文献检索

告别复杂PubMed语法,用中文像聊天一样搜索,搜遍4000万医学文献。AI智能推荐,让科研检索更轻松。

立即免费搜索

文件翻译

保留排版,准确专业,支持PDF/Word/PPT等文件格式,支持 12+语言互译。

免费翻译文档

深度研究

AI帮你快速写综述,25分钟生成高质量综述,智能提取关键信息,辅助科研写作。

立即免费体验

作为一种预后标志物的miR-934通过靶向PROX1促进胰腺肿瘤细胞的增殖和迁移。

miR-934 as a Prognostic Marker Facilitates Cell Proliferation and Migration of Pancreatic Tumor by Targeting PROX1.

作者信息

Jin Yangbing, Weng Yuanchi, Wang Yue, Lin Jiewei, Deng Xiaxing, Shen Baiyong, Zhan Qian, Lu Xiongxiong

机构信息

Pancreatic Disease Center, Ruijin Hospital, Shanghai Jiaotong University School of Medicine, Shanghai 200025, People's Republic of China.

Research Institute of Pancreatic Disease, Shanghai Jiaotong University School of Medicine, Shanghai 200025, People's Republic of China.

出版信息

Onco Targets Ther. 2020 Apr 22;13:3389-3399. doi: 10.2147/OTT.S249662. eCollection 2020.

DOI:10.2147/OTT.S249662
PMID:32368095
原文链接:https://pmc.ncbi.nlm.nih.gov/articles/PMC7183785/
Abstract

BACKGROUND

Pancreatic cancer is an extremely lethal digestive cancer with late diagnosis and poor prognosis. miR-934 has been reported to serve as an oncogene in multiple cancers, such as ovarian cancer and bladder cancer. However, its role in pancreatic cancer remains undiscovered.

MATERIALS AND METHODS

The expression data of miR-934 were obtained from the Gene Expression Omnibus database and from our own patient samples. The clinicopathological data and corresponding follow-up data were retrieved from The Cancer Genome Atlas database. CCK8 and colony formation assays were conducted to measure cell proliferation capacity in vitro. Wound healing and transwell assays were performed to detect the migration ability of pancreatic cancer cell.

RESULTS

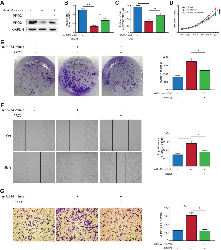
We found that miR-934 was significantly upregulated in pancreatic tumor samples and cell lines. The expression of miR-934 was related to pathological stages. Upregulated miR-934 was associated with poor prognosis in patients with pancreatic cancer. Mir-934 inhibition reduced, while overexpression promoted, cell proliferation and migration. Mechanically, we found  miR-934 could directly bind to 3'-UTR of PROX1 leading to mRNA derogation. Furthermore, increased cell proliferation and migration caused by miR-934 overexpression could be reversed by forced PROX1 expression.

CONCLUSION

miR-934 is an oncogene in pancreatic cancer and could serve as a prognosis indicator for patients with pancreatic cancer, suggesting that miR-934 is a promising therapeutic target for pancreatic cancer.

摘要

背景

胰腺癌是一种极具致死性的消化系统癌症,诊断较晚且预后较差。据报道,miR-934在多种癌症中作为癌基因发挥作用,如卵巢癌和膀胱癌。然而,其在胰腺癌中的作用仍未被发现。

材料与方法

miR-934的表达数据来自基因表达综合数据库以及我们自己的患者样本。临床病理数据和相应的随访数据从癌症基因组图谱数据库中获取。进行CCK8和集落形成试验以体外测量细胞增殖能力。进行伤口愈合试验和Transwell试验以检测胰腺癌细胞的迁移能力。

结果

我们发现miR-934在胰腺肿瘤样本和细胞系中显著上调。miR-934的表达与病理分期相关。miR-934上调与胰腺癌患者的不良预后相关。抑制miR-934可降低细胞增殖和迁移,而其过表达则促进细胞增殖和迁移。机制上,我们发现miR-934可直接结合PROX1的3'-UTR导致mRNA降解。此外,miR-934过表达引起的细胞增殖和迁移增加可通过强制表达PROX1来逆转。

结论

miR-934是胰腺癌中的癌基因,可作为胰腺癌患者的预后指标,提示miR-934是胰腺癌有前景的治疗靶点。

https://cdn.ncbi.nlm.nih.gov/pmc/blobs/ad51/7183785/d69f56559ca2/OTT-13-3389-g0005.jpg
https://cdn.ncbi.nlm.nih.gov/pmc/blobs/ad51/7183785/8f155d7a0515/OTT-13-3389-g0001.jpg
https://cdn.ncbi.nlm.nih.gov/pmc/blobs/ad51/7183785/a0a7f651c470/OTT-13-3389-g0002.jpg
https://cdn.ncbi.nlm.nih.gov/pmc/blobs/ad51/7183785/024d0a7dbae7/OTT-13-3389-g0003.jpg
https://cdn.ncbi.nlm.nih.gov/pmc/blobs/ad51/7183785/17cd31941099/OTT-13-3389-g0004.jpg
https://cdn.ncbi.nlm.nih.gov/pmc/blobs/ad51/7183785/d69f56559ca2/OTT-13-3389-g0005.jpg
https://cdn.ncbi.nlm.nih.gov/pmc/blobs/ad51/7183785/8f155d7a0515/OTT-13-3389-g0001.jpg
https://cdn.ncbi.nlm.nih.gov/pmc/blobs/ad51/7183785/a0a7f651c470/OTT-13-3389-g0002.jpg
https://cdn.ncbi.nlm.nih.gov/pmc/blobs/ad51/7183785/024d0a7dbae7/OTT-13-3389-g0003.jpg
https://cdn.ncbi.nlm.nih.gov/pmc/blobs/ad51/7183785/17cd31941099/OTT-13-3389-g0004.jpg
https://cdn.ncbi.nlm.nih.gov/pmc/blobs/ad51/7183785/d69f56559ca2/OTT-13-3389-g0005.jpg

相似文献

1
miR-934 as a Prognostic Marker Facilitates Cell Proliferation and Migration of Pancreatic Tumor by Targeting PROX1.作为一种预后标志物的miR-934通过靶向PROX1促进胰腺肿瘤细胞的增殖和迁移。
Onco Targets Ther. 2020 Apr 22;13:3389-3399. doi: 10.2147/OTT.S249662. eCollection 2020.
2
INPP4B As A Prognostic And Diagnostic Marker Regulates Cell Growth Of Pancreatic Cancer Via Activating AKT.INPP4B作为一种预后和诊断标志物,通过激活AKT调节胰腺癌的细胞生长。
Onco Targets Ther. 2019 Oct 9;12:8287-8299. doi: 10.2147/OTT.S223221. eCollection 2019.
3
LncRNA PROX1-AS1 promotes proliferation, invasion, and migration in prostate cancer via targeting miR-647.长链非编码RNA PROX1-AS1通过靶向miR-647促进前列腺癌的增殖、侵袭和迁移。
Eur Rev Med Pharmacol Sci. 2020 Mar;24(6):2938-2944. doi: 10.26355/eurrev_202003_20658.
4
MiR-29b suppresses proliferation and mobility by targeting SOX12 and DNMT3b in pancreatic cancer.微小RNA-29b通过靶向胰腺癌中的SOX12和DNA甲基转移酶3b抑制细胞增殖和迁移。
Anticancer Drugs. 2019 Mar;30(3):281-288. doi: 10.1097/CAD.0000000000000719.
5
miR-573 suppresses pancreatic cancer cell proliferation, migration, and invasion through targeting TSPAN1.miR-573 通过靶向 TSPAN1 抑制胰腺癌细胞增殖、迁移和侵袭。
Strahlenther Onkol. 2021 May;197(5):438-448. doi: 10.1007/s00066-020-01728-3. Epub 2020 Dec 15.
6
Overexpression of circRNA chr7:154954255-154998784+ in cancer-associated pancreatic stellate cells promotes the growth and metastasis of pancreatic cancer by targeting the miR-4459/KIAA0513 axis.环状RNA chr7:154954255-154998784+在癌症相关胰腺星状细胞中的过表达通过靶向miR-4459/KIAA0513轴促进胰腺癌的生长和转移。
Am J Transl Res. 2020 Sep 15;12(9):5048-5063. eCollection 2020.
7
LncRNA PSMB8-AS1 contributes to pancreatic cancer progression via modulating miR-382-3p/STAT1/PD-L1 axis.长链非编码 RNA PSMB8-AS1 通过调控 miR-382-3p/STAT1/PD-L1 轴促进胰腺癌进展。
J Exp Clin Cancer Res. 2020 Sep 5;39(1):179. doi: 10.1186/s13046-020-01687-8.
8
MiR-573 suppresses cell proliferation, migration and invasion via regulation of E2F3 in pancreatic cancer.微小RNA-573通过调控E2F3抑制胰腺癌细胞的增殖、迁移和侵袭。
J Cancer. 2021 Mar 19;12(10):3033-3044. doi: 10.7150/jca.51147. eCollection 2021.
9
MicroRNA-92a promotes epithelial-mesenchymal transition through activation of PTEN/PI3K/AKT signaling pathway in non-small cell lung cancer metastasis.微小 RNA-92a 通过激活 PTEN/PI3K/AKT 信号通路促进非小细胞肺癌转移中的上皮-间充质转化。
Int J Oncol. 2017 Jul;51(1):235-244. doi: 10.3892/ijo.2017.3999. Epub 2017 May 16.
10
ANLN-induced EZH2 upregulation promotes pancreatic cancer progression by mediating miR-218-5p/LASP1 signaling axis.ANLN 诱导的 EZH2 上调通过介导 miR-218-5p/LASP1 信号轴促进胰腺癌进展。
J Exp Clin Cancer Res. 2019 Aug 8;38(1):347. doi: 10.1186/s13046-019-1340-7.

引用本文的文献

1
Abnormal levels of miRNA in pancreatic cancer are linked to tumor progression by regulating the translation of tumor-associated mRNA.胰腺癌中miRNA水平异常通过调控肿瘤相关mRNA的翻译与肿瘤进展相关联。
Ann Med. 2025 Dec;57(1):2541315. doi: 10.1080/07853890.2025.2541315. Epub 2025 Aug 22.
2
MiR-934 Exacerbates Malignancy of Gastric Cancer Cells by Targeting ZFP36.微小RNA-934通过靶向锌指蛋白36加剧胃癌细胞的恶性程度。
Iran J Public Health. 2023 Aug;52(8):1720-1729. doi: 10.18502/ijph.v52i8.13411.
3
Prox1 Suppresses the Proliferation of Breast Cancer Cells via Direct Inhibition of c-Myc Gene Expression.

本文引用的文献

1
MicroRNA in Pancreatic Cancer: From Biology to Therapeutic Potential.微小 RNA 与胰腺癌:从生物学到治疗潜能。
Genes (Basel). 2019 Sep 25;10(10):752. doi: 10.3390/genes10100752.
2
Inhibition of UBE2N-dependent CDK6 protein degradation by miR-934 promotes human bladder cancer cell growth.miR-934 通过抑制 UBE2N 依赖性 CDK6 蛋白降解促进人膀胱癌细胞生长。
FASEB J. 2019 Nov;33(11):12112-12123. doi: 10.1096/fj.201900499RR. Epub 2019 Aug 2.
3
Oncogene miR-934 promotes ovarian cancer cell proliferation and inhibits cell apoptosis through targeting BRMS1L.
Prox1 通过直接抑制 c-Myc 基因表达来抑制乳腺癌细胞的增殖。
Cells. 2023 Jul 17;12(14):1869. doi: 10.3390/cells12141869.
4
Triptolide inhibits the progression of Glioblastoma U251 cells targeting PROX1.雷公藤甲素通过靶向PROX1抑制胶质母细胞瘤U251细胞的进展。
Front Oncol. 2023 Mar 10;13:1077640. doi: 10.3389/fonc.2023.1077640. eCollection 2023.
5
circRNF10 Regulates Tumorigenic Properties and Natural Killer Cell-Mediated Cytotoxicity against Breast Cancer through the miR-934/PTEN/PI3k-Akt Axis.环状RNA RNF10通过miR-934/PTEN/PI3k-Akt轴调控乳腺癌的致瘤特性及自然杀伤细胞介导的细胞毒性作用
Cancers (Basel). 2022 Nov 28;14(23):5862. doi: 10.3390/cancers14235862.
6
Establishment of a 4-miRNA Prognostic Model for Risk Stratification of Patients With Pancreatic Adenocarcinoma.建立用于胰腺腺癌患者风险分层的4-miRNA预后模型。
Front Oncol. 2022 Feb 3;12:827259. doi: 10.3389/fonc.2022.827259. eCollection 2022.
7
The lncRNA B3GALT5-AS1 Functions as an HCC Suppressor by Regulating the miR-934/UFM1 Axis.长链非编码RNA B3GALT5-AS1通过调控miR-934/UFM1轴发挥肝癌抑制作用。
J Oncol. 2021 Oct 20;2021:1776432. doi: 10.1155/2021/1776432. eCollection 2021.
8
MicroRNA-934 facilitates cell proliferation, migration, invasion and angiogenesis in colorectal cancer by targeting B-cell translocation gene 2.MicroRNA-934 通过靶向 B 细胞易位基因 2 促进结直肠癌中的细胞增殖、迁移、侵袭和血管生成。
Bioengineered. 2021 Dec;12(2):9507-9519. doi: 10.1080/21655979.2021.1996505.
癌基因 miR-934 通过靶向 BRMS1L 促进卵巢癌细胞增殖并抑制细胞凋亡。
Eur Rev Med Pharmacol Sci. 2019 Jul;23(13):5595-5602. doi: 10.26355/eurrev_201907_18293.
4
Early Detection of Pancreatic Cancer: Opportunities and Challenges.早期胰腺癌检测:机遇与挑战。
Gastroenterology. 2019 May;156(7):2024-2040. doi: 10.1053/j.gastro.2019.01.259. Epub 2019 Feb 2.
5
Transcription Factor PROX1 Suppresses Notch Pathway Activation via the Nucleosome Remodeling and Deacetylase Complex in Colorectal Cancer Stem-like Cells.转录因子 PROX1 通过核小体重塑和去乙酰化酶复合物抑制结直肠肿瘤干细胞样细胞中的 Notch 通路激活。
Cancer Res. 2018 Oct 15;78(20):5820-5832. doi: 10.1158/0008-5472.CAN-18-0451. Epub 2018 Aug 28.
6
Therapeutic developments in pancreatic cancer: current and future perspectives.胰腺癌的治疗进展:现状与未来展望。
Nat Rev Gastroenterol Hepatol. 2018 Jun;15(6):333-348. doi: 10.1038/s41575-018-0005-x.
7
MicroRNA Signature of Lung Adenocarcinoma with EGFR Exon 19 Deletion.伴有表皮生长因子受体第19外显子缺失的肺腺癌的微小RNA特征
J Cancer. 2017 May 11;8(7):1311-1318. doi: 10.7150/jca.17817. eCollection 2017.
8
miR-489 acts as a tumor suppressor in human gastric cancer by targeting PROX1.miR-489通过靶向PROX1在人类胃癌中发挥肿瘤抑制作用。
Am J Cancer Res. 2016 Sep 1;6(9):2021-2030. eCollection 2016.
9
PROX1 and β-catenin are prognostic markers in pancreatic ductal adenocarcinoma.PROX1和β-连环蛋白是胰腺导管腺癌的预后标志物。
BMC Cancer. 2016 Jul 13;16:472. doi: 10.1186/s12885-016-2497-5.
10
Prox1-Heterozygosis Sensitizes the Pancreas to Oncogenic Kras-Induced Neoplastic Transformation.Prox1基因杂合性使胰腺对致癌性Kras诱导的肿瘤转化敏感。
Neoplasia. 2016 Mar;18(3):172-84. doi: 10.1016/j.neo.2016.02.002.