Liu Fei, Sang Yang, Zheng Yang, Gu Lina, Meng Lingjiao, Li Ziyi, Dong Yuyang, Wei Zishuan, Geng Cuizhi, Sang Meixiang
Research Center, The Fourth Hospital of Hebei Medical University, Shijiazhuang 050017, China.
Laboratory Animal Center, The Fourth Hospital of Hebei Medical University, Shijiazhuang 050017, China.
Cancers (Basel). 2022 Nov 28;14(23):5862. doi: 10.3390/cancers14235862.
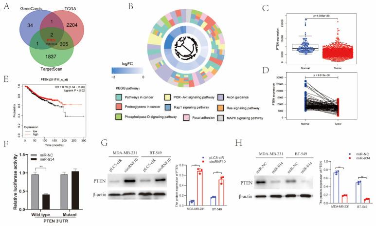
Circular RNA (circRNA), a type of non-coding RNA, has received a great deal of attention with regard to the initiation and progression of tumors. However, the molecular mechanism and function of circRNAs in breast cancer (BC) remain unclear. In the current study, we discovered that hsa_circ_0028899 (also called circRNF10) was significantly reduced in BC tissues, and a higher level of circRNF10 was markedly related to a favorable prognosis. The results of CCK8, colony formation, Transwell, ELISA, and NK cell-mediated cytotoxicity assays indicated that increased circRNF10 expression could significantly repress the proliferation, invasion, and migration of BC cells and enhance the killing efficiency of NK cells against BC cells. According to these biological functions, the possible role and molecular mechanism of circRNF10 in BC cells were further investigated. We used bioinformatics prediction tools to predict circRNF10-bound miRNAs, which were verified by many experimental studies, including FISH, luciferase reporter assays, RIP, and Western blots. These data suggest that circRNF10 serves as a molecular sponge for miR-934 to further regulate PTEN expression and PI3k/Akt/MICA signaling in vitro and tumor growth in vivo. Altogether, these findings reveal that circRNF10 functions as a novel anti-oncogene in BC via sponging miR-934 and suppressing the PI3K/Akt/MICA pathway.
环状RNA(circRNA)是一种非编码RNA,在肿瘤的发生和发展方面受到了广泛关注。然而,circRNA在乳腺癌(BC)中的分子机制和功能仍不清楚。在本研究中,我们发现hsa_circ_0028899(也称为circRNF10)在BC组织中显著降低,并且较高水平的circRNF10与良好的预后显著相关。CCK8、集落形成、Transwell、ELISA和NK细胞介导的细胞毒性试验结果表明,circRNF10表达增加可显著抑制BC细胞的增殖、侵袭和迁移,并提高NK细胞对BC细胞的杀伤效率。根据这些生物学功能,进一步研究了circRNF10在BC细胞中的可能作用和分子机制。我们使用生物信息学预测工具预测与circRNF10结合的miRNA,这些miRNA通过许多实验研究得到验证,包括FISH、荧光素酶报告基因检测、RIP和蛋白质免疫印迹。这些数据表明,circRNF10作为miR-934的分子海绵,在体外进一步调节PTEN表达和PI3k/Akt/MICA信号通路,并在体内调节肿瘤生长。总之,这些发现揭示了circRNF10通过结合miR-934并抑制PI3K/Akt/MICA通路,在BC中作为一种新型抑癌基因发挥作用。