• 文献检索
  • 文档翻译
  • 深度研究
  • 学术资讯
  • Suppr Zotero 插件Zotero 插件
  • 邀请有礼
  • 套餐&价格
  • 历史记录
应用&插件
Suppr Zotero 插件Zotero 插件浏览器插件Mac 客户端Windows 客户端微信小程序
定价
高级版会员购买积分包购买API积分包
服务
文献检索文档翻译深度研究API 文档MCP 服务
关于我们
关于 Suppr公司介绍联系我们用户协议隐私条款
关注我们

Suppr 超能文献

核心技术专利:CN118964589B侵权必究
粤ICP备2023148730 号-1Suppr @ 2026

文献检索

告别复杂PubMed语法,用中文像聊天一样搜索,搜遍4000万医学文献。AI智能推荐,让科研检索更轻松。

立即免费搜索

文件翻译

保留排版,准确专业,支持PDF/Word/PPT等文件格式,支持 12+语言互译。

免费翻译文档

深度研究

AI帮你快速写综述,25分钟生成高质量综述,智能提取关键信息,辅助科研写作。

立即免费体验

利用微阵列数据集和生物信息学方法鉴定用于胰腺癌诊断的潜在 microRNA 面板。

Identification of potential microRNA panels for pancreatic cancer diagnosis using microarray datasets and bioinformatics methods.

机构信息

Research Center for Gastroenterology and Liver Disease, Shahid Beheshti University of Medical Sciences, Tehran, Iran.

Department of Medical Genetics, Shahid Beheshti University of Medical Sciences, Tehran, Iran.

出版信息

Sci Rep. 2020 May 5;10(1):7559. doi: 10.1038/s41598-020-64569-1.

DOI:10.1038/s41598-020-64569-1
PMID:32371926
原文链接:https://pmc.ncbi.nlm.nih.gov/articles/PMC7200710/
Abstract

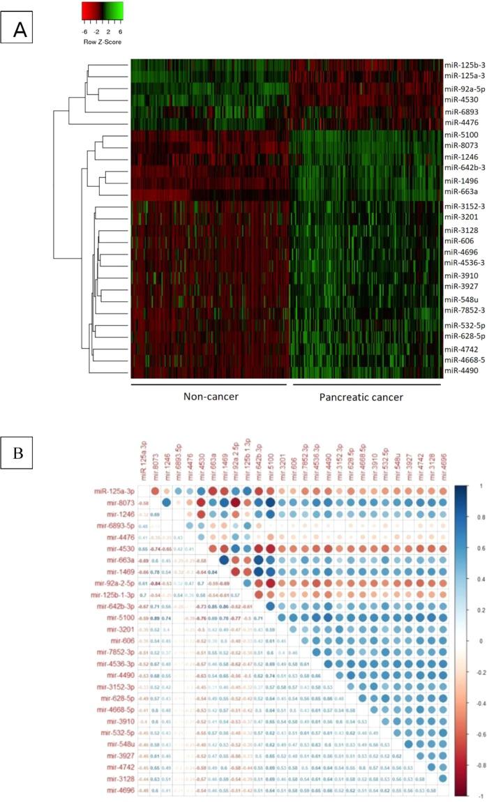
Pancreatic cancer (PC) is a malignancy with little/no warning signs before the disease reaches its ultimate stages. Currently early detection of PC is very difficult because most patients have non-specific symptoms leading to postponing the correct diagnosis. In this study, using multiple bioinformatics tools, we integrated various serum expression profiles of miRNAs to find the most significant miRNA signatures helpful in diagnosis of PC and constructed novel miRNA diagnosis models for PC. Altogether, 27 differentially expressed miRNAs (DEMs) showed area under curve (AUC) score >80%. The most promising miRNAs, miR-1469 and miR-4530, were individually able to distinguish two groups with the highest specificity and sensitivity. By using multivariate cox regression analyses, 5 diagnostic models consisting of different combinations of miRNAs, based on their significant expression algorithms and functional properties were introduced. The correlation model consisting of miR-125a-3p, miR-5100 and miR-642b-3p was the most promising model in the diagnosis of PC patients from healthy controls with an AUC of 0.95, Sensitivity 0.98 and Specificity 0.97. Validation analysis was conducted for considered miRNAs on a final cohort consist of the microarray data from two other datasets (GSE112264 & GSE124158) . These results provide some potential biomarkers for PC diagnosis after testing in large case-control and cohort studies.

摘要

胰腺癌(PC)是一种恶性肿瘤,在疾病达到终末期之前几乎没有/没有警告信号。目前,PC 的早期检测非常困难,因为大多数患者的症状不具有特异性,导致正确诊断被推迟。在这项研究中,我们使用多种生物信息学工具,整合了各种 miRNA 的血清表达谱,以找到最有意义的 miRNA 特征,有助于 PC 的诊断,并构建了用于 PC 的新型 miRNA 诊断模型。总的来说,有 27 个差异表达的 miRNA(DEM)显示出 AUC 评分>80%。最有前途的 miRNA,miR-1469 和 miR-4530,能够单独区分两组,具有最高的特异性和敏感性。通过使用多元 Cox 回归分析,基于其显著表达算法和功能特性,提出了由不同 miRNA 组合组成的 5 个诊断模型。由 miR-125a-3p、miR-5100 和 miR-642b-3p 组成的相关模型是诊断 PC 患者与健康对照者的最有前途的模型,AUC 为 0.95,敏感性为 0.98,特异性为 0.97。在考虑 miRNA 的最终队列上进行了验证分析,该队列由来自两个其他数据集(GSE112264 和 GSE124158)的微阵列数据组成。这些结果为 PC 诊断提供了一些潜在的生物标志物,需要在大规模病例对照和队列研究中进行测试。

https://cdn.ncbi.nlm.nih.gov/pmc/blobs/a83f/7200710/c25ceb8f684c/41598_2020_64569_Fig4_HTML.jpg
https://cdn.ncbi.nlm.nih.gov/pmc/blobs/a83f/7200710/aac3acb0ac9b/41598_2020_64569_Fig3_HTML.jpg
https://cdn.ncbi.nlm.nih.gov/pmc/blobs/a83f/7200710/c25ceb8f684c/41598_2020_64569_Fig4_HTML.jpg
https://cdn.ncbi.nlm.nih.gov/pmc/blobs/a83f/7200710/aac3acb0ac9b/41598_2020_64569_Fig3_HTML.jpg
https://cdn.ncbi.nlm.nih.gov/pmc/blobs/a83f/7200710/c25ceb8f684c/41598_2020_64569_Fig4_HTML.jpg

相似文献

1
Identification of potential microRNA panels for pancreatic cancer diagnosis using microarray datasets and bioinformatics methods.利用微阵列数据集和生物信息学方法鉴定用于胰腺癌诊断的潜在 microRNA 面板。
Sci Rep. 2020 May 5;10(1):7559. doi: 10.1038/s41598-020-64569-1.
2
Plasma miRNAs in diagnosis and prognosis of pancreatic cancer: A miRNA expression analysis.血浆 miRNAs 在胰腺癌的诊断和预后中的作用:一项 miRNA 表达分析。
Gene. 2018 Oct 5;673:181-193. doi: 10.1016/j.gene.2018.06.037. Epub 2018 Jun 18.
3
A machine learning approach identified a diagnostic model for pancreatic cancer through using circulating microRNA signatures.机器学习方法通过使用循环 microRNA 特征鉴定胰腺癌的诊断模型。
Pancreatology. 2020 Sep;20(6):1195-1204. doi: 10.1016/j.pan.2020.07.399. Epub 2020 Aug 9.
4
Serum microRNA array analysis identifies miR-140-3p, miR-33b-3p and miR-671-3p as potential osteoarthritis biomarkers involved in metabolic processes.血清 microRNA 芯片分析鉴定出 miR-140-3p、miR-33b-3p 和 miR-671-3p 作为潜在的与代谢过程相关的骨关节炎生物标志物。
Clin Epigenetics. 2017 Dec 12;9:127. doi: 10.1186/s13148-017-0428-1. eCollection 2017.
5
Identification of a six-miRNA panel in serum benefiting pancreatic cancer diagnosis.鉴定血清中六miRNA 标志物panel 有益于胰腺癌诊断。
Cancer Med. 2019 Jun;8(6):2810-2822. doi: 10.1002/cam4.2145. Epub 2019 Apr 21.
6
MicroRNA markers for the diagnosis of pancreatic and biliary-tract cancers.用于诊断胰腺癌和胆管癌的微小RNA标志物。
PLoS One. 2015 Feb 23;10(2):e0118220. doi: 10.1371/journal.pone.0118220. eCollection 2015.
7
Circulating miRNA-21-5p as a diagnostic biomarker for pancreatic cancer: evidence from comprehensive miRNA expression profiling analysis and clinical validation.循环 miRNA-21-5p 作为胰腺癌的诊断生物标志物:来自综合 miRNA 表达谱分析和临床验证的证据。
Sci Rep. 2017 May 10;7(1):1692. doi: 10.1038/s41598-017-01904-z.
8
Identification of potential microRNA diagnostic panels and uncovering regulatory mechanisms in breast cancer pathogenesis.鉴定乳腺癌发病机制中的潜在 microRNA 诊断标志物并揭示其调控机制。
Sci Rep. 2022 Nov 22;12(1):20135. doi: 10.1038/s41598-022-24347-7.
9
Integrating MicroRNA Expression Profiling Studies to Systematically Evaluate the Diagnostic Value of MicroRNAs in Pancreatic Cancer and Validate Their Prognostic Significance with the Cancer Genome Atlas Data.整合微小RNA表达谱研究以系统评估微小RNA在胰腺癌中的诊断价值,并利用癌症基因组图谱数据验证其预后意义。
Cell Physiol Biochem. 2018;49(2):678-695. doi: 10.1159/000493033. Epub 2018 Aug 30.
10
Plasma microRNA panels to diagnose pancreatic cancer: Results from a multicenter study.用于诊断胰腺癌的血浆微小RNA检测板:一项多中心研究的结果
Oncotarget. 2016 Jul 5;7(27):41575-41583. doi: 10.18632/oncotarget.9491.

引用本文的文献

1
A novel miR-4536-3p inhibition ameliorates Alzheimer's disease by reducing Aβ accumulation and tau phosphorylation.新型miR-4536-3p抑制通过减少β淀粉样蛋白积累和tau蛋白磷酸化改善阿尔茨海默病。
Alzheimers Res Ther. 2025 Aug 12;17(1):189. doi: 10.1186/s13195-025-01834-3.
2
Human multiethnic radiogenomics reveals low-abundancy microRNA signature in plasma-derived extracellular vesicles for early diagnosis and molecular subtyping of pancreatic cancer.人类多民族放射基因组学揭示了血浆来源的细胞外囊泡中低丰度微小RNA特征,用于胰腺癌的早期诊断和分子亚型分类。
Elife. 2025 Aug 8;14:RP103737. doi: 10.7554/eLife.103737.
3
Emerging Tumor Biomarkers in Pancreatic Cancer and Their Clinical Implications.

本文引用的文献

1
MiRNA-8073 targets ZnT1 to inhibit malignant progression of ovarian cancer.miRNA-8073 通过靶向 ZnT1 抑制卵巢癌细胞的恶性进展。
Eur Rev Med Pharmacol Sci. 2019 Jul;23(14):6062-6069. doi: 10.26355/eurrev_201907_18419.
2
A comparative characterization of the circulating miRNome in whole blood and serum of HCC patients.比较分析 HCC 患者全血和血清中循环 miRNA 组特征。
Sci Rep. 2019 Jun 4;9(1):8265. doi: 10.1038/s41598-019-44580-x.
3
MicroRNA-8073: Tumor suppressor and potential therapeutic treatment.miRNA-8073:抑癌基因和潜在的治疗方法。
胰腺癌中的新兴肿瘤生物标志物及其临床意义
Curr Issues Mol Biol. 2025 May 10;47(5):347. doi: 10.3390/cimb47050347.
4
Diagnostic and Prognostic Accuracy of MiRNAs in Pancreatic Cancer: A Systematic Review and Meta-Analysis.微小RNA在胰腺癌中的诊断和预后准确性:一项系统评价和荟萃分析
J Cell Mol Med. 2025 Jan;29(2):e70337. doi: 10.1111/jcmm.70337.
5
Diagnostic Power of MicroRNAs in Melanoma: Integrating Machine Learning for Enhanced Accuracy and Pathway Analysis.微小RNA在黑色素瘤中的诊断能力:整合机器学习以提高准确性和通路分析
J Cell Mol Med. 2025 Jan;29(2):e70367. doi: 10.1111/jcmm.70367.
6
Mechanism of miRNAs and miRNA-mRNA Regulatory Networks in Modulating Drug Resistance in HER2-Positive Breast Cancer: An Integrative Bioinformatics Approach.微小RNA及微小RNA-信使核糖核酸调控网络在调节人表皮生长因子受体2阳性乳腺癌耐药性中的机制:一种综合生物信息学方法
Cancers (Basel). 2024 Nov 26;16(23):3962. doi: 10.3390/cancers16233962.
7
A facile optical fiber-embedded microfluidic biochip for rapid and sensitive detection of microRNA-let-7a in serum.一种用于快速灵敏检测血清中微小RNA-let-7a的简易光纤嵌入式微流控生物芯片。
Mikrochim Acta. 2024 Dec 6;192(1):9. doi: 10.1007/s00604-024-06865-5.
8
Circulating Liquid Biopsy Biomarkers in Glioblastoma: Advances and Challenges.循环液体活检生物标志物在胶质母细胞瘤中的应用:进展与挑战。
Int J Mol Sci. 2024 Jul 21;25(14):7974. doi: 10.3390/ijms25147974.
9
Epigenetic silencing of miR-125a-3p promotes the progress of human cholangiocarcinoma via increasing CAC1 expression.miR-125a-3p的表观遗传沉默通过增加CAC1表达促进人胆管癌进展。
Heliyon. 2024 Jun 15;10(12):e32528. doi: 10.1016/j.heliyon.2024.e32528. eCollection 2024 Jun 30.
10
MicroRNAs in Pancreatic Cancer: Advances in Biomarker Discovery and Therapeutic Implications.胰腺癌细胞中的 microRNAs:生物标志物发现的新进展及其治疗意义。
Int J Mol Sci. 2024 Mar 31;25(7):3914. doi: 10.3390/ijms25073914.
PLoS One. 2018 Dec 27;13(12):e0209750. doi: 10.1371/journal.pone.0209750. eCollection 2018.
4
Global cancer statistics 2018: GLOBOCAN estimates of incidence and mortality worldwide for 36 cancers in 185 countries.全球癌症统计数据 2018:GLOBOCAN 对全球 185 个国家/地区 36 种癌症的发病率和死亡率的估计。
CA Cancer J Clin. 2018 Nov;68(6):394-424. doi: 10.3322/caac.21492. Epub 2018 Sep 12.
5
Breast cancer identification via modeling of peripherally circulating miRNAs.通过外周循环微小RNA建模进行乳腺癌识别
PeerJ. 2018 Mar 26;6:e4551. doi: 10.7717/peerj.4551. eCollection 2018.
6
mirDIP 4.1-integrative database of human microRNA target predictions.miRDIP 数据库 4.1——人类 microRNA 靶基因预测综合数据库。
Nucleic Acids Res. 2018 Jan 4;46(D1):D360-D370. doi: 10.1093/nar/gkx1144.
7
Plasma exosome miR-196a and miR-1246 are potential indicators of localized pancreatic cancer.血浆外泌体miR-196a和miR-1246是局部胰腺癌的潜在指标。
Oncotarget. 2017 Aug 18;8(44):77028-77040. doi: 10.18632/oncotarget.20332. eCollection 2017 Sep 29.
8
A bioinformatics approach for identification of miR-100 targets implicated in breast cancer.
Cell Mol Biol (Noisy-le-grand). 2017 Oct 31;63(10):99-105. doi: 10.14715/cmb/2017.63.10.16.
9
Combined circulating tumor DNA and protein biomarker-based liquid biopsy for the earlier detection of pancreatic cancers.基于循环肿瘤 DNA 和蛋白质生物标志物的联合液体活检用于胰腺癌的早期检测。
Proc Natl Acad Sci U S A. 2017 Sep 19;114(38):10202-10207. doi: 10.1073/pnas.1704961114. Epub 2017 Sep 5.
10
MicroRNA-4530 promotes angiogenesis by targeting VASH1 in breast carcinoma cells.微小RNA-4530通过靶向乳腺癌细胞中的VASH1促进血管生成。
Oncol Lett. 2017 Jul;14(1):111-118. doi: 10.3892/ol.2017.6102. Epub 2017 Apr 28.