Institute of Hematology "L. e A. Seràgnoli", Department of Experimental, Diagnostic and Specialty Medicine (DIMES), School of Medicine, University of Bologna, 40138 Bologna, Italy.
Unit of Endocrinology and Prevention and Care of Diabetes, Center for Applied Biomedical Research, Department of Medical and Surgical Sciences, University of Bologna, University-Hospital S.Orsola, 40138 Bologna, Italy.
Int J Mol Sci. 2020 May 11;21(9):3399. doi: 10.3390/ijms21093399.
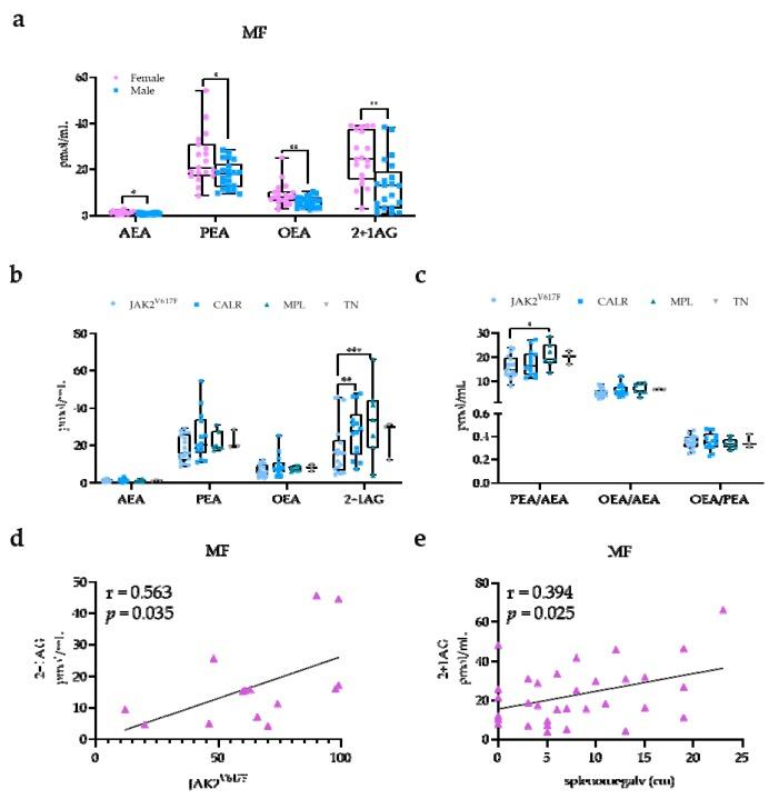
Growing evidence highlights the endocannabinoid (EC) system involvement in cancer progression. Lipid mediators of this system are secreted by hematopoietic cells, including the ECs 2-arachidonoyl-glycerol (2AG) and arachidonoyl-ethanolamide (AEA), the 2AG metabolite 1AG, and members of N-acylethanolamine (NAE) family-palmitoyl-ethanolamide (PEA) and oleoyl-ethanolamide (OEA). However, the relevance of the EC system in myeloproliferative neoplasms (MPN) was never investigated. We explored the EC plasma profile in 55 MPN patients, including myelofibrosis (MF; = 41), polycythemia vera (PV; = 9), and essential thrombocythemia (ET; = 5) subclasses and in 10 healthy controls (HC). AEA, PEA, OEA, 2AG, and 1AG plasma levels were measured by LC-MS/MS. Overall considered, MPN patients displayed similar EC and NAE levels compared to HC. Nonetheless, AEA levels in MPN were directly associated with the platelet count. MF patients showed higher levels of the sum of 2AG and 1AG compared to ET and PV patients, higher OEA/AEA ratios compared to HC and ET patients, and higher OEA/PEA ratios compared to HC. Furthermore, the sum of 2AG and 1AG positively correlated with variant allele frequency and splenomegaly in MF and was elevated in high-risk PV patients compared to in low-risk PV patients. In conclusion, our work revealed specific alterations of ECs and NAE plasma profile in MPN subclasses and potentially relevant associations with disease severity.
越来越多的证据强调了内源性大麻素(EC)系统参与癌症进展。该系统的脂质介质由造血细胞分泌,包括 ECs 2-花生四烯酰甘油(2AG)和花生四烯酸乙醇酰胺(AEA)、2AG 代谢物 1AG 以及 N-酰基乙醇胺(NAE)家族成员-棕榈酰乙醇酰胺(PEA)和油酰乙醇酰胺(OEA)。然而,EC 系统在骨髓增生性肿瘤(MPN)中的相关性从未被研究过。我们在 55 名 MPN 患者中探索了 EC 血浆特征,包括骨髓纤维化(MF;n=41)、真性红细胞增多症(PV;n=9)和特发性血小板增多症(ET;n=5)亚类以及 10 名健康对照者(HC)。通过 LC-MS/MS 测量了 AEA、PEA、OEA、2AG 和 1AG 的血浆水平。总体而言,MPN 患者与 HC 相比具有相似的 EC 和 NAE 水平。然而,MPN 中的 AEA 水平与血小板计数直接相关。MF 患者的 2AG 和 1AG 总和水平高于 ET 和 PV 患者,OEA/AEA 比值高于 HC 和 ET 患者,OEA/PEA 比值高于 HC。此外,MF 中的 2AG 和 1AG 总和与变体等位基因频率和脾肿大呈正相关,高危 PV 患者的水平高于低危 PV 患者。总之,我们的工作揭示了 MPN 亚类中 EC 和 NAE 血浆特征的特定改变,并与疾病严重程度具有潜在相关。