Wang Wenpeng, Wang Zhuhua, Yang Kuan, Wang Pei, Wang Huiling, Guo Liwei, Zhu Shusheng, Zhu Youyong, He Xiahong
State Key Laboratory for Conservation and Utilization of Bio-Resources in Yunnan, Yunnan Agricultural University, Kunming, China.
School of Landscape and Horticulture, Southwest Forestry University, Kunming, China.
Front Microbiol. 2020 Apr 29;11:799. doi: 10.3389/fmicb.2020.00799. eCollection 2020.
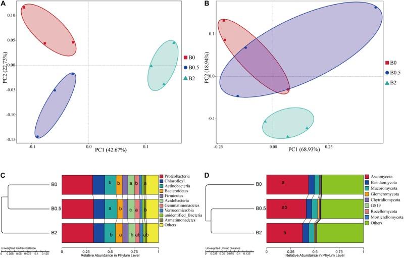
Negative plant-soil feedback (NPSF) frequently cause replant failure in agricultural ecosystems, which has been restricting the sustainable development of agriculture. Biochar application has appealing effects on soil improvement and potential capacity to affect NPSF, but the process is poorly understood. Here, our study demonstrated that biochar amendment can effectively alleviate the NPSF and this biochar effect is strongly linked to soil microorganism in a sanqi () production system. High-throughput sequencing showed that the bacterial and fungal communities were altered with biochar amendment, and bacterial community is more sensitive to biochar amendment than the fungal community. Biochar amendment significantly increased the soil bacterial diversity, but the fungal diversity was not significantly different between biochar-amended and non-amended soils. Moreover, we found that biochar amendment significantly increased the soil pH, electrical conductivity, organic matter, available phosphorus, available potassium, and / ratio. The correlation analysis showed that these increased soil chemical variables have a significantly positive correlation with the bacterial diversity. Further analysis of the soil microbial composition demonstrated that biochar soil amendment enriched the beneficial bacterium and but suppressed pathogens and . In addition, we verified that biochar had no direct effect on the pathogen , but can directly enrich biocontrol bacterium . In short, biochar application can mitigate NPSF is mostly due to the fact that biochar soil amendment modified the soil microbiome, especially inhibited pathogens by enriching beneficial bacterium with antagonistic activity against pathogen.
负向植物-土壤反馈(NPSF)频繁导致农业生态系统中的连作障碍,这一直制约着农业的可持续发展。生物炭的施用对土壤改良具有显著效果,并具有影响NPSF的潜在能力,但该过程尚不清楚。在此,我们的研究表明,在三七生产系统中,生物炭改良可以有效缓解NPSF,且这种生物炭效应与土壤微生物密切相关。高通量测序显示,生物炭改良改变了细菌和真菌群落,且细菌群落比真菌群落对生物炭改良更敏感。生物炭改良显著增加了土壤细菌多样性,但生物炭改良土壤和未改良土壤之间的真菌多样性没有显著差异。此外,我们发现生物炭改良显著提高了土壤pH值、电导率、有机质、有效磷、速效钾和C/N比。相关性分析表明,这些增加的土壤化学变量与细菌多样性呈显著正相关。对土壤微生物组成的进一步分析表明,生物炭改良土壤富集了有益细菌芽孢杆菌属(Bacillus)和假单胞菌属(Pseudomonas),但抑制了病原菌镰刀菌属(Fusarium)和尖孢镰刀菌(F. oxysporum)。此外,我们证实生物炭对病原菌尖孢镰刀菌没有直接影响,但可以直接富集生防细菌芽孢杆菌属(Bacillus)。简而言之,生物炭的施用可以减轻NPSF,主要是因为生物炭改良土壤改变了土壤微生物群落,特别是通过富集对病原菌具有拮抗活性的有益细菌来抑制病原菌。