Suppr超能文献

通过阻断 CD28 信号实现常规 T 细胞向调节性 T 细胞的表观遗传转化。

Epigenetic conversion of conventional T cells into regulatory T cells by CD28 signal deprivation.

机构信息

Department of Experimental Immunology, Immunology Frontier Research Center, Osaka University, Yamadaoka, 565-0871 Suita, Osaka, Japan.

Department of Experimental Pathology, Institute for Frontier Medical Sciences, Kyoto University, Sakyo-ku, 606-8507 Kyoto, Japan.

出版信息

Proc Natl Acad Sci U S A. 2020 Jun 2;117(22):12258-12268. doi: 10.1073/pnas.1922600117. Epub 2020 May 15.

Abstract

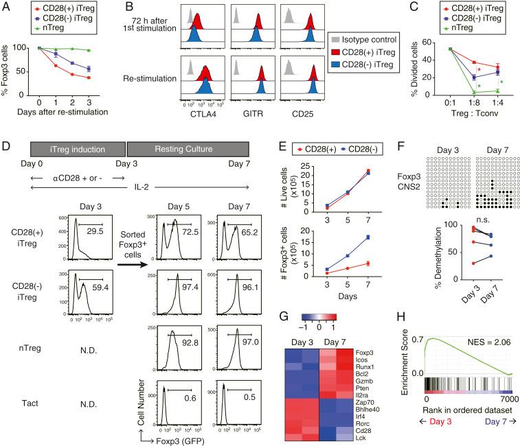
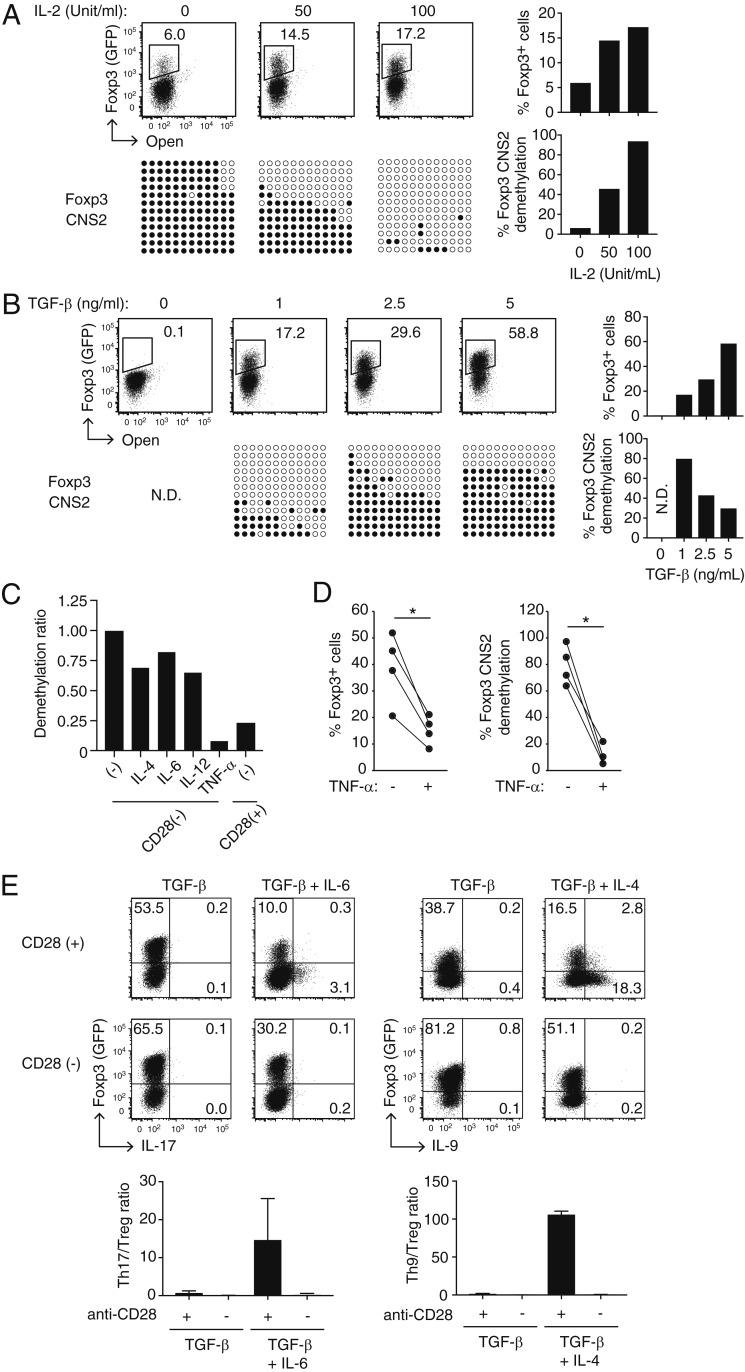
Foxp3-expressing regulatory T cells (Tregs) can be generated in vitro by antigenic stimulation of conventional T cells (Tconvs) in the presence of TGF-β and IL-2. However, unlike Foxp3 naturally occurring Tregs, such in vitro induced Tregs (iTregs) are functionally unstable mainly because of incomplete Treg-type epigenetic changes at Treg signature genes such as Here we show that deprivation of CD28 costimulatory signal at an early stage of iTreg generation is able to establish Treg-specific DNA hypomethylation at Treg signature genes. It was achieved, for example, by TCR/TGF-β/IL-2 stimulation of CD28-deficient Tconvs or CD28-intact Tconvs without anti-CD28 agonistic mAb or with CD80/CD86-blocked or -deficient antigen-presenting cells. The signal abrogation could induce Treg-type hypomethylation in memory/effector as well as naive Tconvs, while hindering Tconv differentiation into effector T cells. Among various cytokines and signal activators/inhibitors, TNF-α and PKC agonists inhibited the hypomethylation. Furthermore, CD28 signal deprivation significantly reduced c-Rel expression in iTregs; and the specific genomic perturbation of a NF-κB binding motif at the Foxp3 CNS2 locus enhanced the locus-specific DNA hypomethylation even in CD28 signaling-intact iTregs. In addition, in vitro maintenance of such epigenome-installed iTregs with IL-2 alone, without additional TGF-β or antigenic stimulation, enabled their expansion and stabilization of Treg-specific DNA hypomethylation. These iTregs indeed stably expressed Foxp3 after in vivo transfer and effectively suppressed antigen-specific immune responses. Taken together, inhibition of the CD28-PKC-NF-κB signaling pathway in iTreg generation enables de novo acquisition of Treg-specific DNA hypomethylation at Treg signature genes and abundant production of functionally stable antigen-specific iTregs for therapeutic purposes.

摘要

Foxp3 表达的调节性 T 细胞(Tregs)可以通过在 TGF-β 和 IL-2 的存在下,对常规 T 细胞(Tconvs)进行抗原刺激在体外产生。然而,与天然存在的 Foxp3 Tregs 不同,这种体外诱导的 Tregs(iTregs)功能不稳定,主要是由于 Treg 特征基因如 中的 Treg 型表观遗传变化不完全。在这里,我们表明在 iTreg 产生的早期阶段剥夺 CD28 共刺激信号能够在 Treg 特征基因上建立 Treg 特异性 DNA 低甲基化。例如,通过 TCR/TGF-β/IL-2 刺激 CD28 缺陷型 Tconvs 或 CD28 完整型 Tconvs 而不使用抗 CD28 激动性 mAb 或使用 CD80/CD86 阻断或缺陷型抗原呈递细胞来实现。信号阻断可以诱导记忆/效应器以及幼稚 Tconvs 中的 Treg 型低甲基化,同时阻碍 Tconv 分化为效应 T 细胞。在各种细胞因子和信号激活剂/抑制剂中,TNF-α 和 PKC 激动剂抑制了低甲基化。此外,CD28 信号缺失显著降低了 iTregs 中的 c-Rel 表达;并且 NF-κB 结合基序在 Foxp3 CNS2 基因座上的特异性基因组扰动即使在 CD28 信号完整的 iTregs 中也增强了基因座特异性 DNA 低甲基化。此外,仅用 IL-2 体外维持这种表观基因组安装的 iTregs,而无需额外的 TGF-β 或抗原刺激,可使其扩增并稳定 Treg 特异性 DNA 低甲基化。这些 iTregs 在体内转移后确实稳定表达 Foxp3,并有效地抑制了抗原特异性免疫反应。总之,在 iTreg 产生过程中抑制 CD28-PKC-NF-κB 信号通路可使 Treg 特征基因上获得 Treg 特异性 DNA 低甲基化,并大量产生功能稳定的抗原特异性 iTregs 用于治疗目的。

https://cdn.ncbi.nlm.nih.gov/pmc/blobs/76f0/7275710/32465b587f32/pnas.1922600117fig01.jpg

文献检索

告别复杂PubMed语法,用中文像聊天一样搜索,搜遍4000万医学文献。AI智能推荐,让科研检索更轻松。

立即免费搜索

文件翻译

保留排版,准确专业,支持PDF/Word/PPT等文件格式,支持 12+语言互译。

免费翻译文档

深度研究

AI帮你快速写综述,25分钟生成高质量综述,智能提取关键信息,辅助科研写作。

立即免费体验