• 文献检索
  • 文档翻译
  • 深度研究
  • 学术资讯
  • Suppr Zotero 插件Zotero 插件
  • 邀请有礼
  • 套餐&价格
  • 历史记录
应用&插件
Suppr Zotero 插件Zotero 插件浏览器插件Mac 客户端Windows 客户端微信小程序
定价
高级版会员购买积分包购买API积分包
服务
文献检索文档翻译深度研究API 文档MCP 服务
关于我们
关于 Suppr公司介绍联系我们用户协议隐私条款
关注我们

Suppr 超能文献

核心技术专利:CN118964589B侵权必究
粤ICP备2023148730 号-1Suppr @ 2026

文献检索

告别复杂PubMed语法,用中文像聊天一样搜索,搜遍4000万医学文献。AI智能推荐,让科研检索更轻松。

立即免费搜索

文件翻译

保留排版,准确专业,支持PDF/Word/PPT等文件格式,支持 12+语言互译。

免费翻译文档

深度研究

AI帮你快速写综述,25分钟生成高质量综述,智能提取关键信息,辅助科研写作。

立即免费体验

海马转录组分析表明,母体分离后在胎儿酒精谱系障碍的小鼠模型中改变了 RNA 处理。

Hippocampal transcriptome analysis following maternal separation implicates altered RNA processing in a mouse model of fetal alcohol spectrum disorder.

机构信息

Department of Biology, Western University, 1151 Richmond St, London, Ontario, N6A 5B7, Canada.

McKusick-Nathans Institute, Department of Genetic Medicine, Johns Hopkins University School of Medicine, 733 North Broadway, Baltimore, MD, 21205, USA.

出版信息

J Neurodev Disord. 2020 May 16;12(1):15. doi: 10.1186/s11689-020-09316-3.

DOI:10.1186/s11689-020-09316-3
PMID:32416732
原文链接:https://pmc.ncbi.nlm.nih.gov/articles/PMC7231420/
Abstract

BACKGROUND

Fetal alcohol spectrum disorders (FASD) are common, seen in 1-5% of the population in the USA and Canada. Children diagnosed with FASD are not likely to remain with their biological parents, facing early maternal separation and foster placements throughout childhood.

METHODS

We model FASD in mice via prenatal alcohol exposure and further induce early life stress through maternal separation. We use RNA-seq followed by clustering of expression profiles through weighted gene co-expression network analysis (WGCNA) to analyze transcriptomic changes that result from the treatments. We use reverse transcription qPCR to validate these changes in the mouse hippocampus.

RESULTS

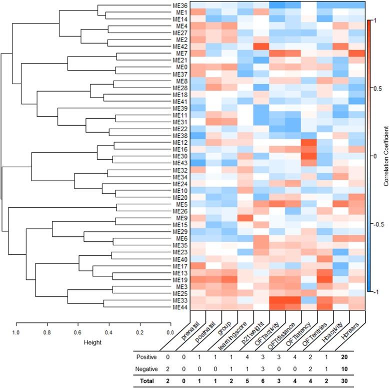
We report an association between adult hippocampal gene expression and prenatal ethanol exposure followed by postnatal separation stress that is related to behavioral changes. Expression profile clustering using WGCNA identifies a set of transcripts, module 19, associated with anxiety-like behavior (r = 0.79, p = 0.002) as well as treatment group (r = 0.68, p = 0.015). Genes in this module are overrepresented by genes involved in transcriptional regulation and other pathways related to neurodevelopment. Interestingly, one member of this module, Polr2a, polymerase (RNA) II (DNA directed) polypeptide A, is downregulated by the combination of prenatal ethanol and postnatal stress in an RNA-Seq experiment and qPCR validation (q = 2e-12, p = 0.004, respectively).

CONCLUSIONS

Together, transcriptional control in the hippocampus is implicated as a potential underlying mechanism leading to anxiety-like behavior via environmental insults. Further research is required to elucidate the mechanism involved and use this insight towards early diagnosis and amelioration strategies involving children born with FASD.

摘要

背景

胎儿酒精谱系障碍(FASD)在美国和加拿大的人群中较为常见,发病率为 1-5%。被诊断为 FASD 的儿童不太可能与亲生父母在一起,他们在童年时期会经历早期母婴分离和寄养安置。

方法

我们通过产前酒精暴露在小鼠中模拟 FASD,并通过母婴分离进一步诱导早期生活压力。我们使用 RNA-seq 进行分析,然后通过加权基因共表达网络分析(WGCNA)对表达谱进行聚类,以分析由这些处理引起的转录组变化。我们使用逆转录 qPCR 在小鼠海马体中验证这些变化。

结果

我们报告了成年海马体基因表达与产前乙醇暴露后再加上产后分离应激之间的关联,这种关联与行为变化有关。使用 WGCNA 进行表达谱聚类,确定了一组与焦虑样行为相关的转录本,模块 19(r = 0.79,p = 0.002)以及与处理组相关的转录本,模块 19(r = 0.68,p = 0.015)。该模块中的基因与转录调控和其他与神经发育相关的途径有关的基因重叠。有趣的是,该模块的一个成员,Polr2a,聚合酶(RNA)II(DNA 指导)多肽 A,在产前乙醇和产后应激的组合下在 RNA-Seq 实验和 qPCR 验证中下调(q = 2e-12,p = 0.004)。

结论

总的来说,海马体中的转录控制被认为是一种潜在的潜在机制,通过环境损伤导致焦虑样行为。需要进一步的研究来阐明所涉及的机制,并利用这一认识来制定针对出生时患有 FASD 的儿童的早期诊断和改善策略。

https://cdn.ncbi.nlm.nih.gov/pmc/blobs/c434/7231420/40cddbe4965a/11689_2020_9316_Fig3_HTML.jpg
https://cdn.ncbi.nlm.nih.gov/pmc/blobs/c434/7231420/edbac28dfa1b/11689_2020_9316_Fig1_HTML.jpg
https://cdn.ncbi.nlm.nih.gov/pmc/blobs/c434/7231420/7ef62eb2ea40/11689_2020_9316_Fig2_HTML.jpg
https://cdn.ncbi.nlm.nih.gov/pmc/blobs/c434/7231420/40cddbe4965a/11689_2020_9316_Fig3_HTML.jpg
https://cdn.ncbi.nlm.nih.gov/pmc/blobs/c434/7231420/edbac28dfa1b/11689_2020_9316_Fig1_HTML.jpg
https://cdn.ncbi.nlm.nih.gov/pmc/blobs/c434/7231420/7ef62eb2ea40/11689_2020_9316_Fig2_HTML.jpg
https://cdn.ncbi.nlm.nih.gov/pmc/blobs/c434/7231420/40cddbe4965a/11689_2020_9316_Fig3_HTML.jpg

相似文献

1
Hippocampal transcriptome analysis following maternal separation implicates altered RNA processing in a mouse model of fetal alcohol spectrum disorder.海马转录组分析表明,母体分离后在胎儿酒精谱系障碍的小鼠模型中改变了 RNA 处理。
J Neurodev Disord. 2020 May 16;12(1):15. doi: 10.1186/s11689-020-09316-3.
2
Long-term alterations to DNA methylation as a biomarker of prenatal alcohol exposure: From mouse models to human children with fetal alcohol spectrum disorders.作为产前酒精暴露生物标志物的DNA甲基化长期变化:从小鼠模型到患有胎儿酒精谱系障碍的人类儿童
Alcohol. 2017 May;60:67-75. doi: 10.1016/j.alcohol.2016.11.009. Epub 2016 Nov 22.
3
Long-term alterations to the brain transcriptome in a maternal voluntary consumption model of fetal alcohol spectrum disorders.母源性自愿摄入酒精导致胎儿酒精谱系障碍模型中的大脑转录组的长期改变。
Brain Res. 2012 Jun 6;1458:18-33. doi: 10.1016/j.brainres.2012.04.016. Epub 2012 Apr 17.
4
Modeling Fetal Alcohol Spectrum Disorder: Validating an Ex Vivo Primary Hippocampal Cell Culture System.胎儿酒精谱系障碍建模:验证一种体外原代海马体细胞培养系统
Alcohol Clin Exp Res. 2016 Jun;40(6):1273-82. doi: 10.1111/acer.13090. Epub 2016 May 10.
5
Molecular changes during neurodevelopment following second-trimester binge ethanol exposure in a mouse model of fetal alcohol spectrum disorder: from immediate effects to long-term adaptation.胎儿酒精谱系障碍小鼠模型中孕中期暴饮乙醇后神经发育过程中的分子变化:从即时效应到长期适应
Dev Neurosci. 2014;36(1):29-43. doi: 10.1159/000357496. Epub 2014 Jan 24.
6
Hippocampal DNA Methylation in a Mouse Model of Fetal Alcohol Spectrum Disorder That Includes Maternal Separation Stress Only Partially Explains Changes in Gene Expression.仅包括母体分离应激的胎儿酒精谱系障碍小鼠模型中的海马体DNA甲基化仅部分解释了基因表达的变化。
Front Genet. 2020 Feb 27;11:70. doi: 10.3389/fgene.2020.00070. eCollection 2020.
7
Maternal separation stress reduced prenatal-ethanol-induced increase in exploratory behaviour and extracellular signal-regulated kinase activity.母婴分离应激减轻了产前乙醇诱导的探索行为增加和细胞外信号调节激酶活性增加。
Behav Brain Res. 2019 Jan 1;356:470-482. doi: 10.1016/j.bbr.2018.06.004. Epub 2018 Jun 13.
8
Fate analysis of adult hippocampal progenitors in a murine model of fetal alcohol spectrum disorder (FASD).在胎儿酒精谱系障碍(FASD)的小鼠模型中分析成年海马祖细胞的命运。
PLoS One. 2013 Sep 11;8(9):e73788. doi: 10.1371/journal.pone.0073788. eCollection 2013.
9
Prenatal alcohol exposure alters expression of genes involved in cell adhesion, immune response, and toxin metabolism in adolescent rat hippocampus.孕期酒精暴露会改变青春期大鼠海马体中参与细胞黏附、免疫反应和毒素代谢的基因表达。
PLoS One. 2024 Jan 25;19(1):e0293425. doi: 10.1371/journal.pone.0293425. eCollection 2024.
10
mRNA expression analysis of the hippocampus in a vervet monkey model of fetal alcohol spectrum disorder.胎儿酒精谱系障碍黑长尾猴模型中海马体的mRNA表达分析
J Neurodev Disord. 2022 Mar 19;14(1):21. doi: 10.1186/s11689-022-09427-z.

引用本文的文献

1
Cross-species analysis uncovers the mitochondrial stress response in the hippocampus as a shared mechanism in mouse early life stress and human depression.跨物种分析揭示,海马体中的线粒体应激反应是小鼠早期生活应激和人类抑郁症的共同机制。
Neurobiol Stress. 2024 May 14;31:100643. doi: 10.1016/j.ynstr.2024.100643. eCollection 2024 Jul.
2
miRNA Expression Analysis of the Hippocampus in a Vervet Monkey Model of Fetal Alcohol Spectrum Disorder Reveals a Potential Role in Global mRNA Downregulation.胎儿酒精谱系障碍黑长尾猴模型中海马体的miRNA表达分析揭示了其在整体mRNA下调中的潜在作用。
Brain Sci. 2023 Jun 9;13(6):934. doi: 10.3390/brainsci13060934.
3

本文引用的文献

1
Graph-based genome alignment and genotyping with HISAT2 and HISAT-genotype.基于图的基因组比对和基因分型与 HISAT2 和 HISAT-genotype。
Nat Biotechnol. 2019 Aug;37(8):907-915. doi: 10.1038/s41587-019-0201-4. Epub 2019 Aug 2.
2
Early life alcohol exposure primes hypothalamic microglia to later-life hypersensitivity to immune stress: possible epigenetic mechanism.早期酒精暴露使下丘脑小胶质细胞对后期免疫应激过度敏感:可能的表观遗传机制。
Neuropsychopharmacology. 2019 Aug;44(9):1579-1588. doi: 10.1038/s41386-019-0326-7. Epub 2019 Jan 30.
3
Prenatal Alcohol Exposure Causes Adverse Cardiac Extracellular Matrix Changes and Dysfunction in Neonatal Mice.
The impact of environmental factors during maternal separation on the behaviors of adolescent C57BL/6 mice.
母体分离期间环境因素对青春期C57BL/6小鼠行为的影响。
Front Mol Neurosci. 2023 May 24;16:1147951. doi: 10.3389/fnmol.2023.1147951. eCollection 2023.
4
Bioinformatic analysis predicts that ethanol exposure during early development causes alternative splicing alterations of genes involved in RNA post-transcriptional regulation.生物信息学分析预测,早期发育过程中接触乙醇会导致参与 RNA 转录后调控的基因发生选择性剪接改变。
PLoS One. 2023 Apr 13;18(4):e0284357. doi: 10.1371/journal.pone.0284357. eCollection 2023.
5
Sex-Specific Whole-Transcriptome Analysis in the Cerebral Cortex of FAE Offspring.FAE 子代大脑皮层的性别特异性全转录组分析。
Cells. 2023 Jan 15;12(2):328. doi: 10.3390/cells12020328.
6
mRNA expression analysis of the hippocampus in a vervet monkey model of fetal alcohol spectrum disorder.胎儿酒精谱系障碍黑长尾猴模型中海马体的mRNA表达分析
J Neurodev Disord. 2022 Mar 19;14(1):21. doi: 10.1186/s11689-022-09427-z.
7
Early life adversity affecting the attachment bond alters ventral tegmental area transcriptomic patterning and behavior almost exclusively in female mice.影响依恋关系的早期生活逆境几乎只在雌性小鼠中改变腹侧被盖区的转录组模式和行为。
Neurobiol Stress. 2021 Oct 4;15:100406. doi: 10.1016/j.ynstr.2021.100406. eCollection 2021 Nov.
8
Epigenetic Impacts of Early Life Stress in Fetal Alcohol Spectrum Disorders Shape the Neurodevelopmental Continuum.胎儿酒精谱系障碍中早期生活应激的表观遗传影响塑造神经发育连续体。
Front Mol Neurosci. 2021 Jun 3;14:671891. doi: 10.3389/fnmol.2021.671891. eCollection 2021.
9
Cell-type and fetal-sex-specific targets of prenatal alcohol exposure in developing mouse cerebral cortex.发育中小鼠大脑皮层中产前酒精暴露的细胞类型和胎儿性别特异性靶点。
iScience. 2021 Apr 20;24(5):102439. doi: 10.1016/j.isci.2021.102439. eCollection 2021 May 21.
10
Hippocampal DNA Methylation in a Mouse Model of Fetal Alcohol Spectrum Disorder That Includes Maternal Separation Stress Only Partially Explains Changes in Gene Expression.仅包括母体分离应激的胎儿酒精谱系障碍小鼠模型中的海马体DNA甲基化仅部分解释了基因表达的变化。
Front Genet. 2020 Feb 27;11:70. doi: 10.3389/fgene.2020.00070. eCollection 2020.
产前酒精暴露导致新生小鼠心脏细胞外基质改变和功能障碍。
Cardiovasc Toxicol. 2019 Oct;19(5):389-400. doi: 10.1007/s12012-018-09503-8.
4
Identification and prioritization of gene sets associated with schizophrenia risk by co-expression network analysis in human brain.通过人类大脑中的共表达网络分析鉴定和优先考虑与精神分裂症风险相关的基因集。
Mol Psychiatry. 2020 Apr;25(4):791-804. doi: 10.1038/s41380-018-0304-1. Epub 2018 Nov 26.
5
Child maltreatment and mental health problems in adulthood: birth cohort study.儿童虐待与成年期精神健康问题:出生队列研究。
Br J Psychiatry. 2018 Dec;213(6):698-703. doi: 10.1192/bjp.2018.207.
6
Retinal Wnt signaling defect in a zebrafish fetal alcohol spectrum disorder model.斑马鱼胎儿酒精谱系障碍模型中的视网膜 Wnt 信号缺陷。
PLoS One. 2018 Aug 1;13(8):e0201659. doi: 10.1371/journal.pone.0201659. eCollection 2018.
7
Epigenetic regulation of brain region-specific microglia clearance activity.脑区特异性小胶质细胞清除活性的表观遗传调控。
Nat Neurosci. 2018 Aug;21(8):1049-1060. doi: 10.1038/s41593-018-0192-3. Epub 2018 Jul 23.
8
Differential correlations between maternal hair levels of tobacco and alcohol with fetal growth restriction clinical subtypes.母体头发中烟草和酒精水平与胎儿生长受限临床亚型的差异相关性。
Alcohol. 2018 Aug;70:43-49. doi: 10.1016/j.alcohol.2018.01.001. Epub 2018 Jan 4.
9
Gene-level differential analysis at transcript-level resolution.基于转录本水平的基因水平差异分析。
Genome Biol. 2018 Apr 12;19(1):53. doi: 10.1186/s13059-018-1419-z.
10
Early life stress determines the effects of glucocorticoids and stress on hippocampal function: Electrophysiological and behavioral evidence respectively.早期生活应激分别通过电生理和行为学证据决定糖皮质激素和应激对海马功能的影响。
Neuropharmacology. 2018 May 1;133:307-318. doi: 10.1016/j.neuropharm.2018.02.001. Epub 2018 Feb 3.