Suppr超能文献

硫醇酰胺A,一种新型抗增殖抗肿瘤药物,调节巨噬细胞极化和代谢。

Thioholgamide A, a New Anti-Proliferative Anti-Tumor Agent, Modulates Macrophage Polarization and Metabolism.

作者信息

Dahlem Charlotte, Siow Wei Xiong, Lopatniuk Maria, Tse William K F, Kessler Sonja M, Kirsch Susanne H, Hoppstädter Jessica, Vollmar Angelika M, Müller Rolf, Luzhetskyy Andriy, Bartel Karin, Kiemer Alexandra K

机构信息

Department of Pharmacy, Pharmaceutical Biology, Saarland University, Campus C2 3, 66123 Saarbrücken, Germany.

Department of Pharmacy, Pharmaceutical Biology, Ludwig-Maximilians-University of Munich, Butenandtstrasse 5-13, 81377 Munich, Germany.

出版信息

Cancers (Basel). 2020 May 19;12(5):1288. doi: 10.3390/cancers12051288.

Abstract

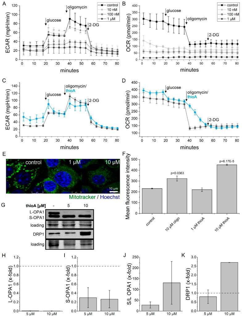
Natural products represent powerful tools searching for novel anticancer drugs. Thioholgamide A (thioA) is a ribosomally synthesized and post-translationally modified peptide, which has been identified as a product of sp. . In this study, we provide a comprehensive biological profile of thioA, elucidating its effects on different hallmarks of cancer in tumor cells as well as in macrophages as crucial players of the tumor microenvironment. In 2D and 3D in vitro cell culture models thioA showed potent anti-proliferative activities in cancer cells at nanomolar concentrations. Anti-proliferative actions were confirmed in vivo in zebrafish embryos. Cytotoxicity was only induced at several-fold higher concentrations, as assessed by live-cell microscopy and biochemical analyses. ThioA exhibited a potent modulation of cell metabolism by inhibiting oxidative phosphorylation, as determined in a live-cell metabolic assay platform. The metabolic modulation caused a repolarization of in vitro differentiated and polarized tumor-promoting human monocyte-derived macrophages: ThioA-treated macrophages showed an altered morphology and a modulated expression of genes and surface markers. Taken together, the metabolic regulator thioA revealed low activities in non-tumorigenic cells and an interesting anti-cancer profile by orchestrating different hallmarks of cancer, both in tumor cells as well as in macrophages as part of the tumor microenvironment.

摘要

天然产物是寻找新型抗癌药物的有力工具。硫醇酰胺A(thioA)是一种核糖体合成且经过翻译后修饰的肽,已被鉴定为某菌株的产物。在本研究中,我们提供了thioA全面的生物学特征,阐明了其对肿瘤细胞以及作为肿瘤微环境关键参与者的巨噬细胞中不同癌症特征的影响。在二维和三维体外细胞培养模型中,thioA在纳摩尔浓度下对癌细胞显示出强大的抗增殖活性。在斑马鱼胚胎中进行的体内实验证实了其抗增殖作用。通过活细胞显微镜检查和生化分析评估,细胞毒性仅在数倍更高的浓度下才会诱导产生。如在活细胞代谢分析平台中所确定的,thioA通过抑制氧化磷酸化对细胞代谢表现出强大的调节作用。这种代谢调节导致体外分化和极化的促肿瘤人单核细胞衍生巨噬细胞发生复极化:经thioA处理的巨噬细胞表现出形态改变以及基因和表面标志物表达的调节。综上所述,代谢调节剂thioA在非致瘤细胞中显示出低活性,并通过协调肿瘤细胞以及作为肿瘤微环境一部分的巨噬细胞中不同的癌症特征展现出有趣的抗癌特性。

https://cdn.ncbi.nlm.nih.gov/pmc/blobs/ac0e/7281193/9ce2b0d5deef/cancers-12-01288-g001.jpg

文献检索

告别复杂PubMed语法,用中文像聊天一样搜索,搜遍4000万医学文献。AI智能推荐,让科研检索更轻松。

立即免费搜索

文件翻译

保留排版,准确专业,支持PDF/Word/PPT等文件格式,支持 12+语言互译。

免费翻译文档

深度研究

AI帮你快速写综述,25分钟生成高质量综述,智能提取关键信息,辅助科研写作。

立即免费体验