UC Berkeley-UC San Francisco Graduate Group in Bioengineering, Berkeley, United States.
Department of Bioengineering & Biophysics Graduate Group, University of California, Berkeley, Berkeley, United States.
Elife. 2020 May 22;9:e51358. doi: 10.7554/eLife.51358.
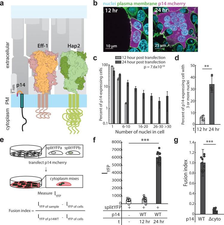
Cell-cell fusion, which is essential for tissue development and used by some viruses to form pathological syncytia, is typically driven by fusogenic membrane proteins with tall (>10 nm) ectodomains that undergo conformational changes to bring apposing membranes in close contact prior to fusion. Here we report that a viral fusogen with a short (<2 nm) ectodomain, the reptilian orthoreovirus p14, accomplishes the same task by hijacking the actin cytoskeleton. We show that phosphorylation of the cytoplasmic domain of p14 triggers N-WASP-mediated assembly of a branched actin network. Using p14 mutants, we demonstrate that fusion is abrogated when binding of an adaptor protein is prevented and that direct coupling of the fusogenic ectodomain to branched actin assembly is sufficient to drive cell-cell fusion. This work reveals how the actin cytoskeleton can be harnessed to overcome energetic barriers to cell-cell fusion.
细胞融合对于组织发育至关重要,某些病毒也利用细胞融合来形成病理性合胞体。通常情况下,这一过程由具有高(>10nm)胞外域的融合膜蛋白驱动,这些蛋白发生构象变化,使相邻的膜在融合前紧密接触。在这里,我们报告称,一种具有短(<2nm)胞外域的病毒融合蛋白,即爬行动物正呼肠孤病毒 p14,通过劫持肌动蛋白细胞骨架来完成相同的任务。我们表明,p14 的细胞质域的磷酸化触发 N-WASP 介导的分支状肌动蛋白网络的组装。使用 p14 突变体,我们证明了当阻止衔接蛋白的结合时,融合被阻断,并且融合的胞外域与分支状肌动蛋白组装的直接偶联足以驱动细胞融合。这项工作揭示了肌动蛋白细胞骨架如何被利用来克服细胞融合的能量障碍。