Center for Genomic and Regenerative Medicine, Juntendo University Graduate School of Medicine, Tokyo 113-8431, Japan.
Center for Genomic and Regenerative Medicine, Juntendo University Graduate School of Medicine, Tokyo 113-8431, Japan; Department of Neurology, Juntendo University School of Medicine, Tokyo 113-8431, Japan.
Stem Cell Reports. 2020 Jun 9;14(6):1060-1075. doi: 10.1016/j.stemcr.2020.04.011. Epub 2020 May 28.
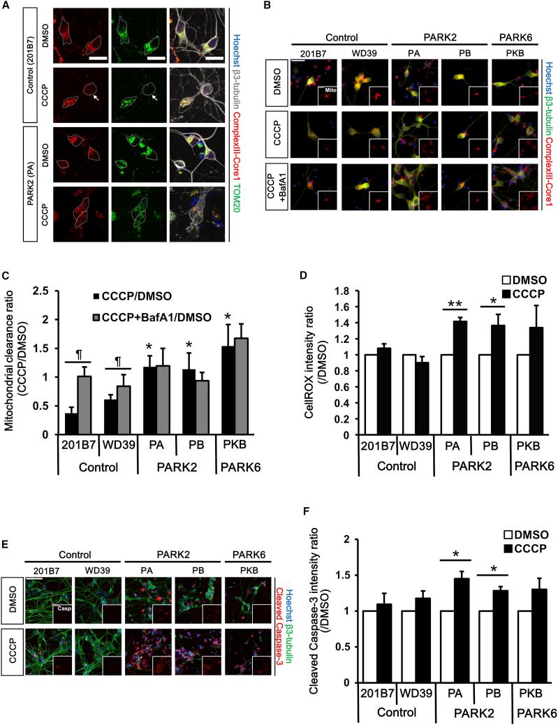
Parkinson disease (PD) is a neurodegenerative disorder caused by the progressive loss of midbrain dopaminergic neurons, and mitochondrial dysfunction is involved in its pathogenesis. This study aimed to establish an imaging-based, semi-automatic, high-throughput system for the quantitative detection of disease-specific phenotypes in dopaminergic neurons from induced pluripotent stem cells (iPSCs) derived from patients with familial PD having Parkin or PINK1 mutations, which exhibit abnormal mitochondrial homeostasis. The proposed system recapitulates the deficiency of mitochondrial clearance, ROS accumulation, and increasing apoptosis in these familial PD-derived neurons. We screened 320 compounds for their ability to ameliorate multiple phenotypes and identified four candidate drugs. Some of these drugs improved the locomotion defects and reduced ATP production caused by PINK1 inactivation in Drosophila and were effective for idiopathic PD-derived neurons with impaired mitochondrial clearance. Our findings suggest that the proposed high-throughput system has potential for identifying effective drugs for familial and idiopathic PD.
帕金森病(PD)是一种由中脑多巴胺能神经元进行性丧失引起的神经退行性疾病,线粒体功能障碍参与其发病机制。本研究旨在建立一种基于成像的、半自动的、高通量系统,用于定量检测来自携带 Parkin 或 PINK1 突变的家族性 PD 患者诱导多能干细胞(iPSC)来源的多巴胺能神经元中的疾病特异性表型,这些神经元表现出异常的线粒体动态平衡。所提出的系统再现了这些家族性 PD 衍生神经元中线粒体清除、ROS 积累和凋亡增加的缺陷。我们筛选了 320 种化合物以改善多种表型,并确定了四种候选药物。其中一些药物改善了 PINK1 失活引起的果蝇运动缺陷和减少 ATP 产生,并对具有受损线粒体清除功能的特发性 PD 衍生神经元有效。我们的研究结果表明,所提出的高通量系统具有鉴定治疗家族性和特发性 PD 的有效药物的潜力。