Univ Lyon, Université Claude Bernard Lyon 1, CNRS UMR 5310, INSERM U 1217, Institut NeuroMyoGène, 69008, Lyon, France.
Instrumental analysis center, Shanghai Jiao Tong University, 200240, Shanghai, China.
Nat Commun. 2020 May 29;11(1):2674. doi: 10.1038/s41467-020-16473-5.
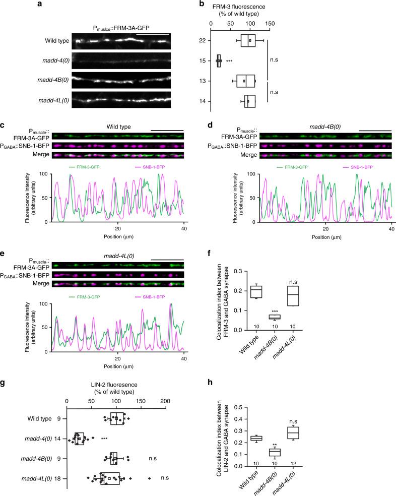
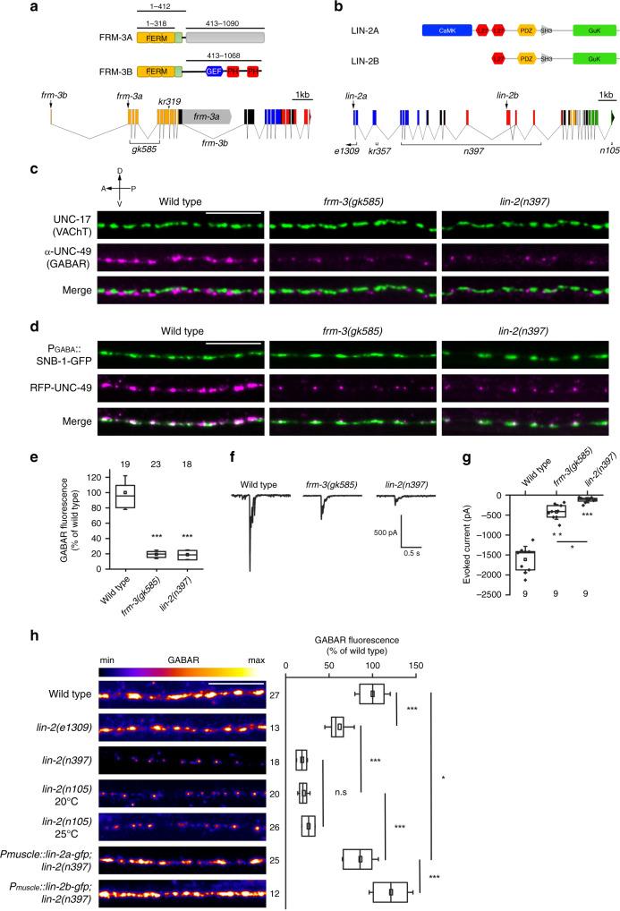
Increasing evidence indicates that guidance molecules used during development for cellular and axonal navigation also play roles in synapse maturation and homeostasis. In C. elegans the netrin receptor UNC-40/DCC controls the growth of dendritic-like muscle cell extensions towards motoneurons and is required to recruit type A GABA receptors (GABARs) at inhibitory neuromuscular junctions. Here we show that activation of UNC-40 assembles an intracellular synaptic scaffold by physically interacting with FRM-3, a FERM protein orthologous to FARP1/2. FRM-3 then recruits LIN-2, the ortholog of CASK, that binds the synaptic adhesion molecule NLG-1/Neuroligin and physically connects GABARs to prepositioned NLG-1 clusters. These processes are orchestrated by the synaptic organizer CePunctin/MADD-4, which controls the localization of GABARs by positioning NLG-1/neuroligin at synapses and regulates the synaptic content of GABARs through the UNC-40-dependent intracellular scaffold. Since DCC is detected at GABA synapses in mammals, DCC might also tune inhibitory neurotransmission in the mammalian brain.
越来越多的证据表明,发育过程中用于细胞和轴突导航的导向分子在突触成熟和稳态中也发挥作用。在秀丽隐杆线虫中,轴突导向分子 UNC-40/DCC 控制着类似于树突的肌肉细胞延伸向运动神经元的生长,并且需要在抑制性神经肌肉接头募集 A 型 GABA 受体(GABARs)。在这里,我们表明 UNC-40 的激活通过与 FERM 蛋白 FRM-3 物理相互作用组装细胞内突触支架,FRM-3 然后招募 LIN-2,它是 CASK 的同源物,与突触黏附分子 NLG-1/神经黏连蛋白结合,并将 GABARs 物理连接到预先定位的 NLG-1 簇上。这些过程由突触组织者 CePunctin/MADD-4 协调,CePunctin/MADD-4 通过将 NLG-1/神经黏连蛋白定位在突触上来控制 GABARs 的定位,并通过 UNC-40 依赖性细胞内支架调节 GABARs 的突触含量。由于 DCC 在哺乳动物的 GABA 突触中被检测到,因此 DCC 也可能调节哺乳动物大脑中的抑制性神经传递。