• 文献检索
  • 文档翻译
  • 深度研究
  • 学术资讯
  • Suppr Zotero 插件Zotero 插件
  • 邀请有礼
  • 套餐&价格
  • 历史记录
应用&插件
Suppr Zotero 插件Zotero 插件浏览器插件Mac 客户端Windows 客户端微信小程序
定价
高级版会员购买积分包购买API积分包
服务
文献检索文档翻译深度研究API 文档MCP 服务
关于我们
关于 Suppr公司介绍联系我们用户协议隐私条款
关注我们

Suppr 超能文献

核心技术专利:CN118964589B侵权必究
粤ICP备2023148730 号-1Suppr @ 2026

文献检索

告别复杂PubMed语法,用中文像聊天一样搜索,搜遍4000万医学文献。AI智能推荐,让科研检索更轻松。

立即免费搜索

文件翻译

保留排版,准确专业,支持PDF/Word/PPT等文件格式,支持 12+语言互译。

免费翻译文档

深度研究

AI帮你快速写综述,25分钟生成高质量综述,智能提取关键信息,辅助科研写作。

立即免费体验

牛睾丸微小 RNA 表达谱分析及 bta-miR-146b 对牛雄性生殖干细胞增殖和凋亡的影响。

MiRNAs Expression Profiling of Bovine () Testes and Effect of bta-miR-146b on Proliferation and Apoptosis in Bovine Male Germline Stem Cells.

机构信息

Key Laboratory of Animal Genetics, Breeding and Reproduction of Shaanxi Province, College of Animal Science and Technology, Northwest A&F University, Yangling, Xianyang 712100, China.

出版信息

Int J Mol Sci. 2020 May 28;21(11):3846. doi: 10.3390/ijms21113846.

DOI:10.3390/ijms21113846
PMID:32481702
原文链接:https://pmc.ncbi.nlm.nih.gov/articles/PMC7312616/
Abstract

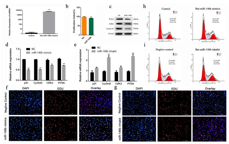
Spermatogenesis is a complex biological process regulated by well-coordinated gene regulation, including MicroRNAs (miRNAs). miRNAs are endogenous non-coding ribonucleic acids (ncRNAs) that mainly regulate the gene expression at post-transcriptional levels. Several studies have reported miRNAs expression in bull sperm and the process of spermatogenic arrest in cattle and yak. However, studies for the identification of differential miRNA expression and its mechanisms during the developmental stages of testis still remain uncertain. In the current study, we comprehensively analyzed the expression of miRNA in bovine testes at neonatal (3 days after birth, = 3) and mature (13 months, = 3) stages by RNA-seq. Moreover, the role of bta-miR-146b was also investigated in regulating the proliferation and apoptosis of bovine male germline stem cells (mGSCs) followed by a series of experiments. A total of 652 miRNAs (566 known and 86 novel miRNAs) were identified, whereas 223 miRNAs were differentially expressed between the two stages. Moreover, an elevated expression level of bta-miR-146b was found in bovine testis among nine tissues, and the functional studies indicated that the overexpression of bta-miR-146b inhibited the proliferation of bovine mGSCs and promoted apoptosis. Conversely, regulation of bta-miR-146b inhibitor promoted bovine mGSCs proliferation. This study provides a basis for understanding the regulation roles of miRNAs in bovine testis development and spermatogenesis.

摘要

精子发生是一个复杂的生物学过程,受基因调控的良好协调,包括 microRNAs(miRNAs)。miRNAs 是内源性非编码核糖核酸(ncRNAs),主要在转录后水平调节基因表达。几项研究报道了牛精子中的 miRNAs 表达及其在牛和牦牛精子发生停滞过程中的作用。然而,关于鉴定睾丸发育阶段差异表达 miRNA 及其机制的研究仍不确定。在本研究中,我们通过 RNA-seq 全面分析了牛睾丸在新生(出生后 3 天,n = 3)和成熟(13 个月,n = 3)阶段的 miRNA 表达。此外,还研究了 bta-miR-146b 在调节牛雄性生殖干细胞(mGSCs)增殖和凋亡中的作用,随后进行了一系列实验。共鉴定出 652 个 miRNA(566 个已知和 86 个新 miRNA),其中 223 个 miRNA 在两个阶段之间差异表达。此外,在牛睾丸中的 9 种组织中发现 bta-miR-146b 的表达水平升高,功能研究表明,bta-miR-146b 的过表达抑制了牛 mGSCs 的增殖并促进了凋亡。相反,bta-miR-146b 抑制剂的调节促进了牛 mGSCs 的增殖。本研究为理解 miRNA 在牛睾丸发育和精子发生中的调控作用提供了基础。

https://cdn.ncbi.nlm.nih.gov/pmc/blobs/c8a1/7312616/7b74b44caecf/ijms-21-03846-g005.jpg
https://cdn.ncbi.nlm.nih.gov/pmc/blobs/c8a1/7312616/c9e3d367c11f/ijms-21-03846-g001.jpg
https://cdn.ncbi.nlm.nih.gov/pmc/blobs/c8a1/7312616/bd1bec8d1257/ijms-21-03846-g002.jpg
https://cdn.ncbi.nlm.nih.gov/pmc/blobs/c8a1/7312616/1908c9fb6e30/ijms-21-03846-g003.jpg
https://cdn.ncbi.nlm.nih.gov/pmc/blobs/c8a1/7312616/7825c09e7688/ijms-21-03846-g004.jpg
https://cdn.ncbi.nlm.nih.gov/pmc/blobs/c8a1/7312616/7b74b44caecf/ijms-21-03846-g005.jpg
https://cdn.ncbi.nlm.nih.gov/pmc/blobs/c8a1/7312616/c9e3d367c11f/ijms-21-03846-g001.jpg
https://cdn.ncbi.nlm.nih.gov/pmc/blobs/c8a1/7312616/bd1bec8d1257/ijms-21-03846-g002.jpg
https://cdn.ncbi.nlm.nih.gov/pmc/blobs/c8a1/7312616/1908c9fb6e30/ijms-21-03846-g003.jpg
https://cdn.ncbi.nlm.nih.gov/pmc/blobs/c8a1/7312616/7825c09e7688/ijms-21-03846-g004.jpg
https://cdn.ncbi.nlm.nih.gov/pmc/blobs/c8a1/7312616/7b74b44caecf/ijms-21-03846-g005.jpg

相似文献

1
MiRNAs Expression Profiling of Bovine () Testes and Effect of bta-miR-146b on Proliferation and Apoptosis in Bovine Male Germline Stem Cells.牛睾丸微小 RNA 表达谱分析及 bta-miR-146b 对牛雄性生殖干细胞增殖和凋亡的影响。
Int J Mol Sci. 2020 May 28;21(11):3846. doi: 10.3390/ijms21113846.
2
High-throughput sequencing reveals differential expression of miRNAs in yak and cattleyak epididymis.高通量测序揭示牦牛和犏牛附睾中 miRNA 的差异表达。
Reprod Domest Anim. 2022 Feb;57(2):125-140. doi: 10.1111/rda.13973. Epub 2021 Jun 12.
3
H19 regulates the proliferation of bovine male germline stem cells via IGF-1 signaling pathway.H19 通过 IGF-1 信号通路调控牛睾丸支持细胞的增殖。
J Cell Physiol. 2018 Jan;234(1):915-926. doi: 10.1002/jcp.26920. Epub 2018 Aug 1.
4
A Comprehensive Sequencing Analysis of Testis-Born miRNAs in Immature and Mature Indigenous Wandong Cattle ().不成熟和成熟的本土万州牛睾丸来源 miRNAs 的全面测序分析( )。
Genes (Basel). 2022 Nov 23;13(12):2185. doi: 10.3390/genes13122185.
5
miR-34c works downstream of p53 leading to dairy goat male germline stem-cell (mGSCs) apoptosis.miR-34c 在 p53 下游起作用,导致奶山羊雄性生殖干细胞 (mGSCs) 凋亡。
Cell Prolif. 2013 Apr;46(2):223-31. doi: 10.1111/cpr.12013.
6
Expression of miR-138 in cryopreserved bovine sperm is related to their fertility potential.冷冻保存的牛精子中miR-138的表达与其生育潜力相关。
J Anim Sci Biotechnol. 2023 Sep 20;14(1):129. doi: 10.1186/s40104-023-00909-1.
7
Profiling microRNA expression in bovine alveolar macrophages using RNA-seq.利用RNA测序分析牛肺泡巨噬细胞中的微小RNA表达
Vet Immunol Immunopathol. 2013 Oct 1;155(4):238-44. doi: 10.1016/j.vetimm.2013.08.004. Epub 2013 Aug 24.
8
Expression of miR-34c in response to overexpression of Boule and Stra8 in dairy goat male germ line stem cells (mGSCs).miR-34c 的表达对布尔和 Stra8 在奶山羊雄性生殖干细胞(mGSCs)中过表达的反应。
Cell Biochem Funct. 2013 Jun;31(4):281-8. doi: 10.1002/cbf.2970. Epub 2013 Mar 19.
9
Bta-miR-181d and Bta-miR-196a mediated proliferation, differentiation, and apoptosis in Bovine Myogenic Cells.Bta-miR-181d 和 Bta-miR-196a 介导牛肌细胞的增殖、分化和凋亡。
J Anim Sci. 2024 Jan 3;102. doi: 10.1093/jas/skae142.
10
MiR-302 enhances the viability and stemness of male germline stem cells.微小RNA-302增强雄性生殖系干细胞的活力和干性。
Reprod Domest Anim. 2018 Dec;53(6):1580-1588. doi: 10.1111/rda.13266. Epub 2018 Aug 2.

引用本文的文献

1
Effect of enhanced early life nutrition on the molecular regulation of anterior pituitary function in Holstein Friesian bull calves.早期强化营养对荷斯坦弗里生公牛犊垂体前叶功能分子调控的影响。
Sci Rep. 2025 Jul 1;15(1):20897. doi: 10.1038/s41598-025-04176-0.
2
The role of non-coding RNA regulates stem cell programmed death in disease therapy.非编码RNA在疾病治疗中调节干细胞程序性死亡的作用。
Noncoding RNA Res. 2025 Apr 23;13:57-70. doi: 10.1016/j.ncrna.2025.04.005. eCollection 2025 Aug.
3
Whole transcriptome analysis in oviduct provides insight into microRNAs and ceRNA regulative networks that targeted reproduction of goat (Capra hircus).

本文引用的文献

1
The Importance of Small Non-Coding RNAs in Human Reproduction: A Review Article.小非编码RNA在人类生殖中的重要性:一篇综述文章。
Appl Clin Genet. 2020 Jan 8;13:1-11. doi: 10.2147/TACG.S207491. eCollection 2020.
2
Bovid microRNAs involved in the process of spermatogonia differentiation into spermatocytes.牛科动物 microRNAs 参与精原细胞向精母细胞分化的过程。
Int J Biol Sci. 2020 Jan 1;16(2):239-250. doi: 10.7150/ijbs.38232. eCollection 2020.
3
Analysis of Long Non-Coding RNA and mRNA Expression Profiling in Immature and Mature Bovine () Testes.
输卵管的全转录组分析为深入了解靶向山羊(Capra hircus)繁殖的微小RNA和ceRNA调控网络提供了线索。
BMC Genomics. 2025 Mar 14;26(1):250. doi: 10.1186/s12864-025-11438-8.
4
The microRNA-mediated apoptotic signaling axis in male reproduction: a possible and targetable culprit in male infertility.微小RNA介导的男性生殖细胞凋亡信号轴:男性不育中一个可能且可靶向的罪魁祸首。
Cell Biol Toxicol. 2025 Mar 5;41(1):54. doi: 10.1007/s10565-025-10006-w.
5
Whole-transcriptome sequencing analysis to identify key circRNAs, miRNAs, and mRNAs in the development of yak testes.全转录组测序分析鉴定牦牛睾丸发育过程中的关键 circRNAs、miRNAs 和 mRNAs
BMC Genomics. 2024 Sep 2;25(1):824. doi: 10.1186/s12864-024-10716-1.
6
Expression of miR-138 in cryopreserved bovine sperm is related to their fertility potential.冷冻保存的牛精子中miR-138的表达与其生育潜力相关。
J Anim Sci Biotechnol. 2023 Sep 20;14(1):129. doi: 10.1186/s40104-023-00909-1.
7
Genetic and histopathological analysis of spermatogenesis after short-term testicular torsion in rats.大鼠短期睾丸扭转后精子发生的遗传和组织病理学分析。
Pediatr Res. 2023 Nov;94(5):1650-1658. doi: 10.1038/s41390-023-02638-7. Epub 2023 May 24.
8
Early life nutrition affects the molecular ontogeny of testicular development in the young bull calf.早期营养影响小牛睾丸发育的分子个体发生。
Sci Rep. 2023 Apr 25;13(1):6748. doi: 10.1038/s41598-022-23743-3.
9
Whole transcriptome sequencing reveals core genes related to spermatogenesis in Bactrian camels.全转录组测序揭示双峰驼精子发生相关的核心基因。
J Anim Sci. 2023 Jan 3;101. doi: 10.1093/jas/skad115.
10
Molecular characteristics and transcriptional regulatory of spermatogenesis-related gene in adult Banna mini-pig inbred line (BMI).成年版纳微型猪近交系(BMI)精子发生相关基因的分子特征及转录调控
Anim Reprod. 2023 Mar 6;20(1):e20220090. doi: 10.1590/1984-3143-AR2022-0090. eCollection 2023.
未成熟和成熟牛睾丸中长链非编码RNA和mRNA表达谱分析
Front Genet. 2019 Jul 5;10:646. doi: 10.3389/fgene.2019.00646. eCollection 2019.
4
Circular RNA SNX29 Sponges miR-744 to Regulate Proliferation and Differentiation of Myoblasts by Activating the Wnt5a/Ca Signaling Pathway.环状RNA SNX29通过激活Wnt5a/Ca信号通路,吸附miR-744以调控成肌细胞的增殖与分化。
Mol Ther Nucleic Acids. 2019 Jun 7;16:481-493. doi: 10.1016/j.omtn.2019.03.009. Epub 2019 Apr 9.
5
miR-148a-3p regulates proliferation and apoptosis of bovine muscle cells by targeting KLF6.微小RNA-148a-3p通过靶向KLF6调控牛肌肉细胞的增殖和凋亡。
J Cell Physiol. 2019 Sep;234(9):15742-15750. doi: 10.1002/jcp.28232. Epub 2019 Feb 22.
6
A Novel Regulatory Axis, CHD1L-MicroRNA 486-Matrix Metalloproteinase 2, Controls Spermatogonial Stem Cell Properties.一种新的调控轴,CHD1L-微小 RNA486-基质金属蛋白酶 2,控制精原干细胞特性。
Mol Cell Biol. 2019 Feb 4;39(4). doi: 10.1128/MCB.00357-18. Print 2019 Feb 15.
7
Comprehensive Analysis of MicroRNA⁻Messenger RNA from White Yak Testis Reveals the Differentially Expressed Molecules Involved in Development and Reproduction.从白牦牛睾丸中进行 miRNA-mRNA 综合分析揭示了发育和繁殖过程中差异表达的分子。
Int J Mol Sci. 2018 Oct 9;19(10):3083. doi: 10.3390/ijms19103083.
8
MiR-663a Stimulates Proliferation and Suppresses Early Apoptosis of Human Spermatogonial Stem Cells by Targeting NFIX and Regulating Cell Cycle.MiR-663a通过靶向NFIX并调节细胞周期来刺激人精原干细胞增殖并抑制早期凋亡。
Mol Ther Nucleic Acids. 2018 Sep 7;12:319-336. doi: 10.1016/j.omtn.2018.05.015. Epub 2018 Jul 4.
9
Identification and characterization of circular RNAs in Qinchuan cattle testis.秦川牛睾丸中环状RNA的鉴定与特征分析
R Soc Open Sci. 2018 Jul 25;5(7):180413. doi: 10.1098/rsos.180413. eCollection 2018 Jul.
10
SnapShot: Unconventional miRNA Functions.快照:非传统 miRNA 功能。
Cell. 2018 Aug 9;174(4):1038-1038.e1. doi: 10.1016/j.cell.2018.07.040.