Suppr超能文献

从白牦牛睾丸中进行 miRNA-mRNA 综合分析揭示了发育和繁殖过程中差异表达的分子。

Comprehensive Analysis of MicroRNA⁻Messenger RNA from White Yak Testis Reveals the Differentially Expressed Molecules Involved in Development and Reproduction.

机构信息

College of Veterinary Medicine, Gansu Agriculture University, Lanzhou 730070, China.

College of Life science and Technology, Gansu Agriculture University, Lanzhou 730070, China.

出版信息

Int J Mol Sci. 2018 Oct 9;19(10):3083. doi: 10.3390/ijms19103083.

Abstract

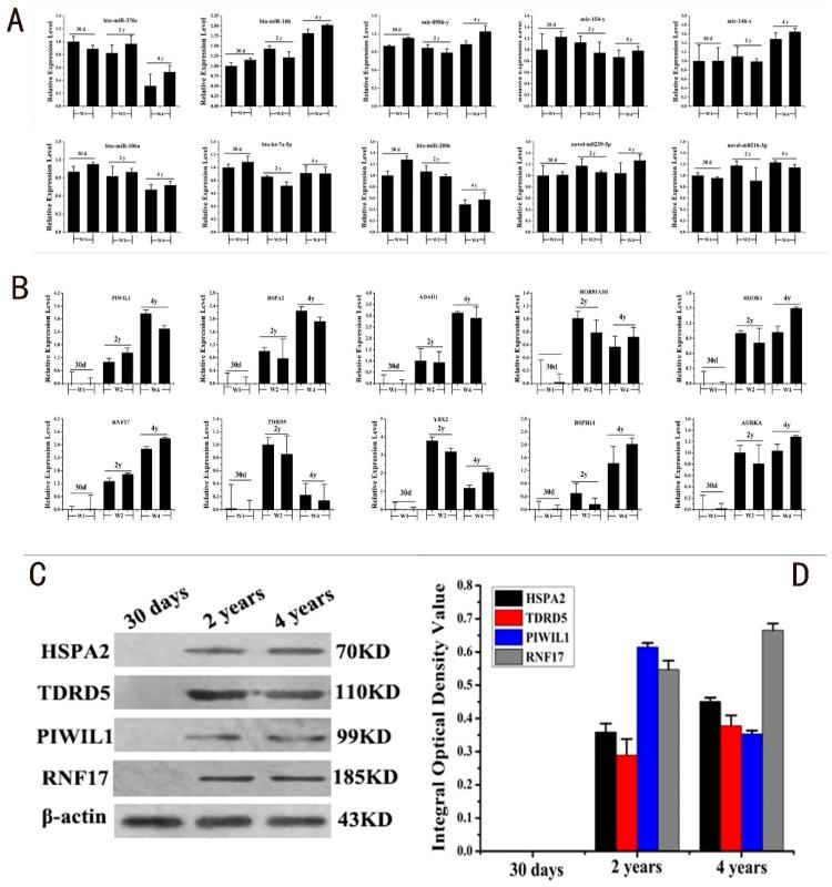
Testis development is a vital and tightly regulated process in mammals. Understanding the biological mechanisms underlying testis development will benefit the animal reproduction industry. Expression changes in microRNA and messenger RNA in response to dynamic regulation effects have been associated with this process. However, very little is known about the roles of these molecules in yak development. Using whole-genome small RNA and messenger RNA sequencing, we performed a comprehensive analysis of the microRNA⁻messenger RNA interaction network expression in the testicles of Tianzhu white yaks during three developmental stages. Using Short Time-series Expression Miner analysis we identified 589 differentially expressed microRNAs (DERs) and 3383 differentially expressed messenger RNAs (DEGs) in the three age groups. A total of 93 unique DEGs are primarily involved in reproduction and testis development. Subsequently, four integration networks were constructed according to the DEGs and DERs in three biological processes. Nineteen DEGs were potentially regulated by 60 DERs, of which miR-574 and target gene played a crucial role in yak testis development and reproduction. The results of this study provide a basis for further exploration of the microRNA⁻messenger RNA interactions in testis development and reproduction and aid in uncovering the molecular mechanisms of spermatogenesis in male mammals.

摘要

睾丸发育是哺乳动物中一个至关重要且受到严格调控的过程。了解睾丸发育背后的生物学机制将有益于动物繁殖产业。miRNA 和信使 RNA 的表达变化与动态调节效应有关,这些变化与这一过程有关。然而,我们对这些分子在牦牛发育中的作用知之甚少。本研究采用全基因组小 RNA 和信使 RNA 测序,对三个发育阶段的天祝白牦牛睾丸中的 microRNA⁻信使 RNA 相互作用网络表达进行了全面分析。通过短时间序列表达 Miner 分析,我们在三个年龄组中鉴定出 589 个差异表达 microRNAs(DERs)和 3383 个差异表达信使 RNA(DEGs)。共有 93 个独特的 DEGs 主要参与生殖和睾丸发育。随后,根据三个生物学过程中的 DEGs 和 DERs 构建了四个整合网络。19 个 DEGs 可能受 60 个 DERs 的调控,其中 miR-574 和靶基因 在牦牛睾丸发育和生殖中发挥关键作用。本研究结果为进一步探索睾丸发育和生殖中 microRNA⁻信使 RNA 相互作用提供了基础,并有助于揭示雄性哺乳动物精子发生的分子机制。

https://cdn.ncbi.nlm.nih.gov/pmc/blobs/d493/6213350/ba418ace3d8c/ijms-19-03083-g001.jpg

文献AI研究员

20分钟写一篇综述,助力文献阅读效率提升50倍。

立即体验

用中文搜PubMed

大模型驱动的PubMed中文搜索引擎

马上搜索

文档翻译

学术文献翻译模型,支持多种主流文档格式。

立即体验