• 文献检索
  • 文档翻译
  • 深度研究
  • 学术资讯
  • Suppr Zotero 插件Zotero 插件
  • 邀请有礼
  • 套餐&价格
  • 历史记录
应用&插件
Suppr Zotero 插件Zotero 插件浏览器插件Mac 客户端Windows 客户端微信小程序
定价
高级版会员购买积分包购买API积分包
服务
文献检索文档翻译深度研究API 文档MCP 服务
关于我们
关于 Suppr公司介绍联系我们用户协议隐私条款
关注我们

Suppr 超能文献

核心技术专利:CN118964589B侵权必究
粤ICP备2023148730 号-1Suppr @ 2026

文献检索

告别复杂PubMed语法,用中文像聊天一样搜索,搜遍4000万医学文献。AI智能推荐,让科研检索更轻松。

立即免费搜索

文件翻译

保留排版,准确专业,支持PDF/Word/PPT等文件格式,支持 12+语言互译。

免费翻译文档

深度研究

AI帮你快速写综述,25分钟生成高质量综述,智能提取关键信息,辅助科研写作。

立即免费体验

cAMP/PKA 介导的突触修复促进 ALS 运动神经元的活性依赖性神经保护。

Synaptic restoration by cAMP/PKA drives activity-dependent neuroprotection to motoneurons in ALS.

机构信息

Université de Paris, Saints-Pères Paris Institute for the Neurosciences (SPPIN), Centre National de la Recherche Scientifique (CNRS), Paris, France.

Department of Neurology, Ulm University, Ulm, Germany.

出版信息

J Exp Med. 2020 Aug 3;217(8). doi: 10.1084/jem.20191734.

DOI:10.1084/jem.20191734
PMID:32484501
原文链接:https://pmc.ncbi.nlm.nih.gov/articles/PMC7398175/
Abstract

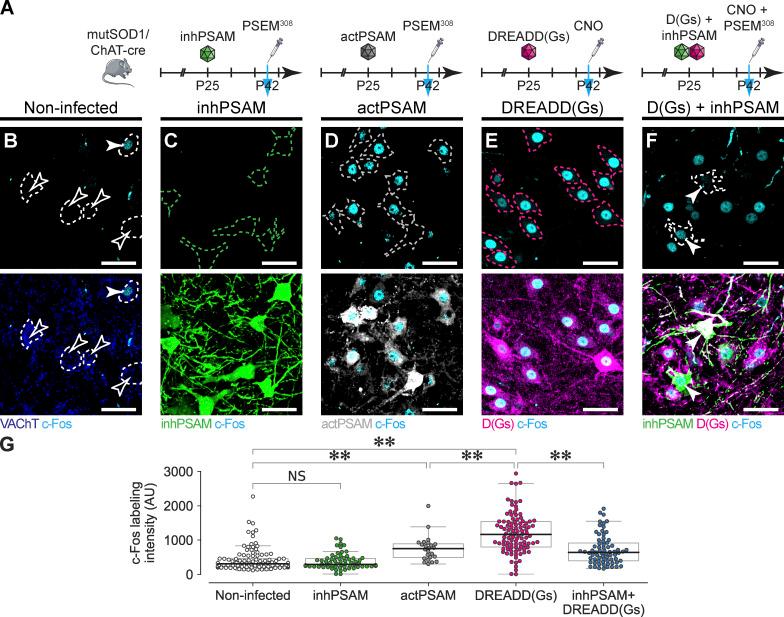
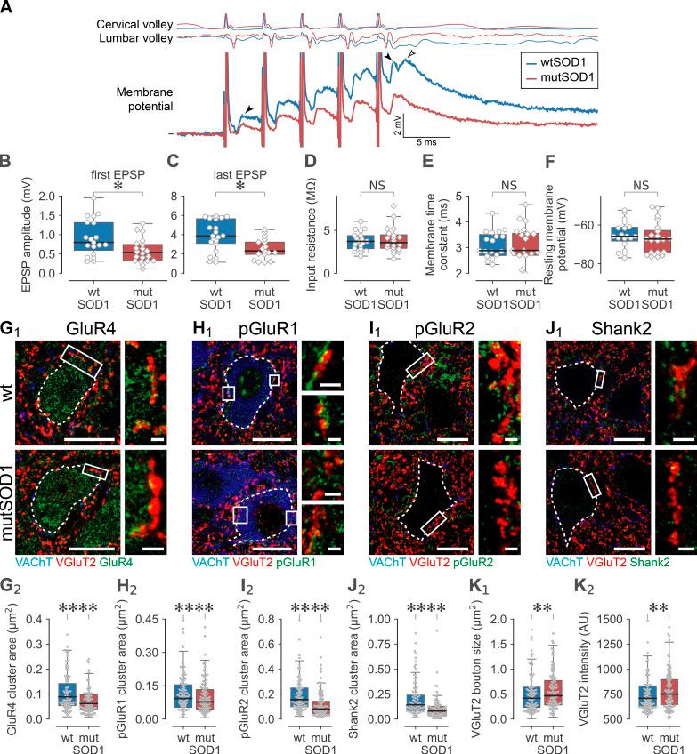
Excessive excitation is hypothesized to cause motoneuron (MN) degeneration in amyotrophic lateral sclerosis (ALS), but actual proof of hyperexcitation in vivo is missing, and trials based on this concept have failed. We demonstrate, by in vivo single-MN electrophysiology, that, contrary to expectations, excitatory responses evoked by sensory and brainstem inputs are reduced in MNs of presymptomatic mutSOD1 mice. This impairment correlates with disrupted postsynaptic clustering of Homer1b, Shank, and AMPAR subunits. Synaptic restoration can be achieved by activation of the cAMP/PKA pathway, by either intracellular injection of cAMP or DREADD-Gs stimulation. Furthermore, we reveal, through independent control of signaling and excitability allowed by multiplexed DREADD/PSAM chemogenetics, that PKA-induced restoration of synapses triggers an excitation-dependent decrease in misfolded SOD1 burden and autophagy overload. In turn, increased MN excitability contributes to restoring synaptic structures. Thus, the decrease of excitation to MN is an early but reversible event in ALS. Failure of the postsynaptic site, rather than hyperexcitation, drives disease pathobiochemistry.

摘要

过度兴奋被假设会导致肌萎缩侧索硬化症(ALS)中的运动神经元(MN)变性,但体内过度兴奋的实际证据缺失,并且基于这一概念的试验已经失败。我们通过体内单个 MN 电生理学证明,与预期相反,感觉和脑干输入引发的兴奋性反应在先兆 mutSOD1 小鼠的 MN 中减少。这种损伤与 Homer1b、Shank 和 AMPAR 亚基的突触后聚集破坏有关。通过激活 cAMP/PKA 途径,无论是通过细胞内注射 cAMP 还是 DREADD-Gs 刺激,都可以实现突触的恢复。此外,我们通过复用 DREADD/PSAM 化学遗传学允许的信号和兴奋性的独立控制揭示,PKA 诱导的突触恢复会引发依赖于兴奋的错误折叠 SOD1 负担和自噬过载的减少。反过来,增加的 MN 兴奋性有助于恢复突触结构。因此,MN 兴奋的降低是 ALS 的早期但可逆转事件。突触后部位的衰竭,而不是过度兴奋,驱动疾病的病理生物化学。

https://cdn.ncbi.nlm.nih.gov/pmc/blobs/e2f8/7398175/5fbc069c2be8/JEM_20191734_Fig9.jpg
https://cdn.ncbi.nlm.nih.gov/pmc/blobs/e2f8/7398175/3954433a632a/JEM_20191734_GA.jpg
https://cdn.ncbi.nlm.nih.gov/pmc/blobs/e2f8/7398175/0a7058dabfde/JEM_20191734_Fig1.jpg
https://cdn.ncbi.nlm.nih.gov/pmc/blobs/e2f8/7398175/b2d839522875/JEM_20191734_FigS1.jpg
https://cdn.ncbi.nlm.nih.gov/pmc/blobs/e2f8/7398175/1731e0e6604e/JEM_20191734_FigS2.jpg
https://cdn.ncbi.nlm.nih.gov/pmc/blobs/e2f8/7398175/b2247174b0d4/JEM_20191734_Fig2.jpg
https://cdn.ncbi.nlm.nih.gov/pmc/blobs/e2f8/7398175/79aa92ff8f0d/JEM_20191734_FigS3.jpg
https://cdn.ncbi.nlm.nih.gov/pmc/blobs/e2f8/7398175/f743bd6db446/JEM_20191734_Fig3.jpg
https://cdn.ncbi.nlm.nih.gov/pmc/blobs/e2f8/7398175/318a57fbaf84/JEM_20191734_FigS4.jpg
https://cdn.ncbi.nlm.nih.gov/pmc/blobs/e2f8/7398175/b3bf698bef47/JEM_20191734_Fig4.jpg
https://cdn.ncbi.nlm.nih.gov/pmc/blobs/e2f8/7398175/9ba1c1f10060/JEM_20191734_Fig5.jpg
https://cdn.ncbi.nlm.nih.gov/pmc/blobs/e2f8/7398175/a622ba4b95dc/JEM_20191734_Fig6.jpg
https://cdn.ncbi.nlm.nih.gov/pmc/blobs/e2f8/7398175/9390b8189e40/JEM_20191734_Fig7.jpg
https://cdn.ncbi.nlm.nih.gov/pmc/blobs/e2f8/7398175/7527227091b9/JEM_20191734_Fig8.jpg
https://cdn.ncbi.nlm.nih.gov/pmc/blobs/e2f8/7398175/5bef6b4be5ad/JEM_20191734_FigS5.jpg
https://cdn.ncbi.nlm.nih.gov/pmc/blobs/e2f8/7398175/5fbc069c2be8/JEM_20191734_Fig9.jpg
https://cdn.ncbi.nlm.nih.gov/pmc/blobs/e2f8/7398175/3954433a632a/JEM_20191734_GA.jpg
https://cdn.ncbi.nlm.nih.gov/pmc/blobs/e2f8/7398175/0a7058dabfde/JEM_20191734_Fig1.jpg
https://cdn.ncbi.nlm.nih.gov/pmc/blobs/e2f8/7398175/b2d839522875/JEM_20191734_FigS1.jpg
https://cdn.ncbi.nlm.nih.gov/pmc/blobs/e2f8/7398175/1731e0e6604e/JEM_20191734_FigS2.jpg
https://cdn.ncbi.nlm.nih.gov/pmc/blobs/e2f8/7398175/b2247174b0d4/JEM_20191734_Fig2.jpg
https://cdn.ncbi.nlm.nih.gov/pmc/blobs/e2f8/7398175/79aa92ff8f0d/JEM_20191734_FigS3.jpg
https://cdn.ncbi.nlm.nih.gov/pmc/blobs/e2f8/7398175/f743bd6db446/JEM_20191734_Fig3.jpg
https://cdn.ncbi.nlm.nih.gov/pmc/blobs/e2f8/7398175/318a57fbaf84/JEM_20191734_FigS4.jpg
https://cdn.ncbi.nlm.nih.gov/pmc/blobs/e2f8/7398175/b3bf698bef47/JEM_20191734_Fig4.jpg
https://cdn.ncbi.nlm.nih.gov/pmc/blobs/e2f8/7398175/9ba1c1f10060/JEM_20191734_Fig5.jpg
https://cdn.ncbi.nlm.nih.gov/pmc/blobs/e2f8/7398175/a622ba4b95dc/JEM_20191734_Fig6.jpg
https://cdn.ncbi.nlm.nih.gov/pmc/blobs/e2f8/7398175/9390b8189e40/JEM_20191734_Fig7.jpg
https://cdn.ncbi.nlm.nih.gov/pmc/blobs/e2f8/7398175/7527227091b9/JEM_20191734_Fig8.jpg
https://cdn.ncbi.nlm.nih.gov/pmc/blobs/e2f8/7398175/5bef6b4be5ad/JEM_20191734_FigS5.jpg
https://cdn.ncbi.nlm.nih.gov/pmc/blobs/e2f8/7398175/5fbc069c2be8/JEM_20191734_Fig9.jpg

相似文献

1
Synaptic restoration by cAMP/PKA drives activity-dependent neuroprotection to motoneurons in ALS.cAMP/PKA 介导的突触修复促进 ALS 运动神经元的活性依赖性神经保护。
J Exp Med. 2020 Aug 3;217(8). doi: 10.1084/jem.20191734.
2
Neuroprotection through excitability and mTOR required in ALS motoneurons to delay disease and extend survival.通过兴奋性和 mTOR 对 ALS 运动神经元进行神经保护,以延缓疾病进展和延长生存期。
Neuron. 2013 Oct 2;80(1):80-96. doi: 10.1016/j.neuron.2013.07.027.
3
Differential Effects of Invasive Anodal Trans-spinal Direct Current Stimulation on Monosynaptic Excitatory Postsynaptic Potentials, Ia Afferents Excitability, and Motoneuron Intrinsic Properties Between Superoxide Dismutase Type-1 Glycine to Alanine Substitution at Position 93 and Wildtype Mice.超氧化物歧化酶 1 型 Gly 到 Ala 位置 93 取代和野生型小鼠之间经皮经颅直流电刺激对单突触兴奋性突触后电位、Ia 传入兴奋性和运动神经元固有特性的差异影响。
Neuroscience. 2022 Aug 21;498:125-143. doi: 10.1016/j.neuroscience.2022.06.035. Epub 2022 Jul 2.
4
Characterizing the multiple roles of FGF-2 in SOD1 ALS mice in vivo and in vitro.在体和体外研究 FGF-2 在 SOD1 ALS 小鼠中的多重作用。
J Cell Physiol. 2019 May;234(5):7395-7410. doi: 10.1002/jcp.27498. Epub 2018 Oct 28.
5
Neuregulin 1 confers neuroprotection in SOD1-linked amyotrophic lateral sclerosis mice via restoration of C-boutons of spinal motor neurons.神经调节蛋白 1 通过恢复脊髓运动神经元的 C-末梢,赋予 SOD1 相关性肌萎缩侧索硬化症小鼠神经保护作用。
Acta Neuropathol Commun. 2016 Feb 18;4:15. doi: 10.1186/s40478-016-0286-7.
6
Human Cu/Zn superoxide dismutase (SOD1) overexpression in mice causes mitochondrial vacuolization, axonal degeneration, and premature motoneuron death and accelerates motoneuron disease in mice expressing a familial amyotrophic lateral sclerosis mutant SOD1.人类铜/锌超氧化物歧化酶(SOD1)在小鼠体内的过表达会导致线粒体空泡化、轴突变性和运动神经元过早死亡,并加速表达家族性肌萎缩侧索硬化突变型SOD1的小鼠的运动神经元疾病进程。
Neurobiol Dis. 2000 Dec;7(6 Pt B):623-43. doi: 10.1006/nbdi.2000.0299.
7
Overview of Impaired BDNF Signaling, Their Coupled Downstream Serine-Threonine Kinases and SNARE/SM Complex in the Neuromuscular Junction of the Amyotrophic Lateral Sclerosis Model SOD1-G93A Mice.肌萎缩侧索硬化症模型 SOD1-G93A 小鼠运动神经元神经肌肉接头中 BDNF 信号转导受损及其下游丝氨酸苏氨酸激酶和 SNARE/SM 复合物的概述。
Mol Neurobiol. 2019 Oct;56(10):6856-6872. doi: 10.1007/s12035-019-1550-1. Epub 2019 Mar 30.
8
MAP4K4 Activation Mediates Motor Neuron Degeneration in Amyotrophic Lateral Sclerosis.MAP4K4 激活介导肌萎缩侧索硬化症中的运动神经元变性。
Cell Rep. 2019 Jan 29;26(5):1143-1156.e5. doi: 10.1016/j.celrep.2019.01.019.
9
Gamma motor neurons survive and exacerbate alpha motor neuron degeneration in ALS.γ运动神经元在肌萎缩侧索硬化症(ALS)中存活并加剧α运动神经元的退化。
Proc Natl Acad Sci U S A. 2016 Dec 20;113(51):E8316-E8325. doi: 10.1073/pnas.1605210113. Epub 2016 Dec 7.
10
Opposite Synaptic Alterations at the Neuromuscular Junction in an ALS Mouse Model: When Motor Units Matter.肌萎缩侧索硬化症小鼠模型神经肌肉接头处相反的突触改变:当运动单位起作用时。
J Neurosci. 2017 Sep 13;37(37):8901-8918. doi: 10.1523/JNEUROSCI.3090-16.2017. Epub 2017 Aug 11.

引用本文的文献

1
Synaptic imbalance and increased inhibition impair motor function in SMA.突触失衡和抑制增强损害脊髓性肌萎缩症的运动功能。
Sci Adv. 2025 Sep 5;11(36):eadt4126. doi: 10.1126/sciadv.adt4126.
2
Embryonic motor neuron programming factors reactivate immature gene expression and suppress ALS pathologies in postnatal motor neurons.胚胎运动神经元编程因子可重新激活未成熟基因表达,并抑制出生后运动神经元中的肌萎缩侧索硬化症病理特征。
Nat Neurosci. 2025 Aug 12. doi: 10.1038/s41593-025-02033-x.
3
Adenylyl Cyclases as Therapeutic Targets in Neuroregeneration.腺苷酸环化酶作为神经再生中的治疗靶点

本文引用的文献

1
SciPy 1.0: fundamental algorithms for scientific computing in Python.SciPy 1.0:Python 中的科学计算基础算法。
Nat Methods. 2020 Mar;17(3):261-272. doi: 10.1038/s41592-019-0686-2. Epub 2020 Feb 3.
2
26S Proteasomes are rapidly activated by diverse hormones and physiological states that raise cAMP and cause Rpn6 phosphorylation.26S 蛋白酶体可被多种激素和生理状态快速激活,这些激素和生理状态会升高 cAMP 并导致 Rpn6 磷酸化。
Proc Natl Acad Sci U S A. 2019 Mar 5;116(10):4228-4237. doi: 10.1073/pnas.1809254116. Epub 2019 Feb 19.
3
Stage-dependent remodeling of projections to motor cortex in ALS mouse model revealed by a new variant retrograde-AAV9.
Int J Mol Sci. 2025 Jun 25;26(13):6081. doi: 10.3390/ijms26136081.
4
Sensory Dysfunction in ALS and Other Motor Neuron Diseases: Clinical Relevance, Histopathology, Neurophysiology, and Insights from Neuroimaging.肌萎缩侧索硬化症及其他运动神经元疾病中的感觉功能障碍:临床相关性、组织病理学、神经生理学及神经影像学见解
Biomedicines. 2025 Feb 22;13(3):559. doi: 10.3390/biomedicines13030559.
5
Spinal microcircuits go through multiphasic homeostatic compensations in a mouse model of motoneuron degeneration.在运动神经元变性的小鼠模型中,脊髓微回路经历多相稳态补偿。
Cell Rep. 2024 Dec 24;43(12):115046. doi: 10.1016/j.celrep.2024.115046. Epub 2024 Dec 9.
6
Synaptic imbalance and increased inhibition impair motor function in SMA.突触失衡和抑制增强会损害脊髓性肌萎缩症的运动功能。
bioRxiv. 2024 Sep 1:2024.08.30.610545. doi: 10.1101/2024.08.30.610545.
7
Heterozygous knockout of Synaptotagmin13 phenocopies ALS features and TP53 activation in human motor neurons.突触结合蛋白 13 杂合敲除可模拟人类运动神经元中的 ALS 特征和 TP53 激活。
Cell Death Dis. 2024 Aug 3;15(8):560. doi: 10.1038/s41419-024-06957-3.
8
Excitatory to inhibitory synaptic ratios are unchanged at presymptomatic stages in multiple models of ALS.在肌萎缩侧索硬化症的多种模型中,有症状前期兴奋性与抑制性突触比例未发生变化。
PLoS One. 2024 Aug 1;19(8):e0306423. doi: 10.1371/journal.pone.0306423. eCollection 2024.
9
Spinal microcircuits go through multiphasic homeostatic compensations in a mouse model of motoneuron degeneration.在运动神经元变性的小鼠模型中,脊髓微回路经历多相稳态补偿。
bioRxiv. 2024 Oct 12:2024.04.10.588918. doi: 10.1101/2024.04.10.588918.
10
Spinal motoneuron excitability is homeostatically-regulated through β-adrenergic neuromodulation in wild-type and presymptomatic SOD1 mice.在野生型和症状前SOD1小鼠中,脊髓运动神经元兴奋性通过β-肾上腺素能神经调节进行稳态调节。
bioRxiv. 2024 Dec 20:2024.03.25.586570. doi: 10.1101/2024.03.25.586570.
新型逆行 AAV9 揭示 ALS 小鼠模型中投射至运动皮层的突起的阶段依赖性重塑。
Elife. 2018 Aug 23;7:e36892. doi: 10.7554/eLife.36892.
4
NF-κB activation in astrocytes drives a stage-specific beneficial neuroimmunological response in ALS.星形胶质细胞中 NF-κB 的激活驱动 ALS 中具有特定阶段的有益神经免疫反应。
EMBO J. 2018 Aug 15;37(16). doi: 10.15252/embj.201798697. Epub 2018 Jun 6.
5
Hypoexcitability precedes denervation in the large fast-contracting motor units in two unrelated mouse models of ALS.在两种不相关的 ALS 小鼠模型中,大型快速收缩运动单位的 Hypoexcitability 先于去神经支配。
Elife. 2018 Mar 27;7:e30955. doi: 10.7554/eLife.30955.
6
Distinct roles for motor neuron autophagy early and late in the SOD1 mouse model of ALS.运动神经元自噬在 SOD1 型肌萎缩侧索硬化症小鼠模型中的早期和晚期具有不同作用。
Proc Natl Acad Sci U S A. 2017 Sep 26;114(39):E8294-E8303. doi: 10.1073/pnas.1704294114. Epub 2017 Sep 13.
7
Changes in the Excitability of Neocortical Neurons in a Mouse Model of Amyotrophic Lateral Sclerosis Are Not Specific to Corticospinal Neurons and Are Modulated by Advancing Disease.肌萎缩侧索硬化症小鼠模型中,新皮质神经元兴奋性的变化并非皮质脊髓神经元所特有,且会随疾病进展而受到调节。
J Neurosci. 2017 Sep 13;37(37):9037-9053. doi: 10.1523/JNEUROSCI.0811-17.2017. Epub 2017 Aug 17.
8
Cortical influences drive amyotrophic lateral sclerosis.皮层影响导致肌萎缩侧索硬化。
J Neurol Neurosurg Psychiatry. 2017 Nov;88(11):917-924. doi: 10.1136/jnnp-2017-315573. Epub 2017 Jul 14.
9
Chronic electromyograms in treadmill running SOD1 mice reveal early changes in muscle activation.在跑步机上跑步的SOD1小鼠的慢性肌电图显示出肌肉激活的早期变化。
J Physiol. 2017 Aug 1;595(15):5387-5400. doi: 10.1113/JP274170. Epub 2017 Jul 5.
10
Reduced sensory synaptic excitation impairs motor neuron function via Kv2.1 in spinal muscular atrophy.在脊髓性肌萎缩症中,感觉突触兴奋性降低通过Kv2.1损害运动神经元功能。
Nat Neurosci. 2017 Jul;20(7):905-916. doi: 10.1038/nn.4561. Epub 2017 May 15.