• 文献检索
  • 文档翻译
  • 深度研究
  • 学术资讯
  • Suppr Zotero 插件Zotero 插件
  • 邀请有礼
  • 套餐&价格
  • 历史记录
应用&插件
Suppr Zotero 插件Zotero 插件浏览器插件Mac 客户端Windows 客户端微信小程序
定价
高级版会员购买积分包购买API积分包
服务
文献检索文档翻译深度研究API 文档MCP 服务
关于我们
关于 Suppr公司介绍联系我们用户协议隐私条款
关注我们

Suppr 超能文献

核心技术专利:CN118964589B侵权必究
粤ICP备2023148730 号-1Suppr @ 2026

文献检索

告别复杂PubMed语法,用中文像聊天一样搜索,搜遍4000万医学文献。AI智能推荐,让科研检索更轻松。

立即免费搜索

文件翻译

保留排版,准确专业,支持PDF/Word/PPT等文件格式,支持 12+语言互译。

免费翻译文档

深度研究

AI帮你快速写综述,25分钟生成高质量综述,智能提取关键信息,辅助科研写作。

立即免费体验

ASCL1 调控的 DARPP-32 和 t-DARPP 促进小细胞肺癌生长和神经内分泌肿瘤细胞增殖。

ASCL1-regulated DARPP-32 and t-DARPP stimulate small cell lung cancer growth and neuroendocrine tumour cell proliferation.

机构信息

The Hormel Institute, University of Minnesota, Austin, MN, USA.

Department of Molecular Medicine, Mayo Clinic, Rochester, MN, USA.

出版信息

Br J Cancer. 2020 Sep;123(5):819-832. doi: 10.1038/s41416-020-0923-6. Epub 2020 Jun 5.

DOI:10.1038/s41416-020-0923-6
PMID:32499571
原文链接:https://pmc.ncbi.nlm.nih.gov/articles/PMC7463034/
Abstract

BACKGROUND

Small cell lung cancer (SCLC) is the most aggressive form of lung cancer, and new molecular insights are necessary for prognostic and therapeutic advances.

METHODS

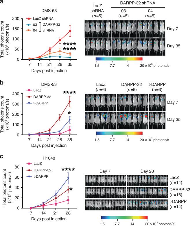
Dopamine and cAMP-regulated phosphoprotein, Mr 32000 (DARPP-32) and its N-terminally truncated splice variant, t-DARPP, were stably overexpressed or ablated in human DMS-53 and H1048 SCLC cells. Functional assays and immunoblotting were used to assess how DARPP-32 isoforms regulate SCLC cell growth, proliferation, and apoptosis. DARPP-32-modulated SCLC cells were orthotopically injected into the lungs of SCID mice to evaluate how DARPP-32 and t-DARPP regulate neuroendocrine tumour growth. Immunostaining for DARPP-32 proteins was performed in SCLC patient-derived specimens. Bioinformatics analysis and subsequent transcription assays were used to determine the mechanistic basis of DARPP-32-regulated SCLC growth.

RESULTS

We demonstrate in mice that DARPP-32 and t-DARPP promote SCLC growth through increased Akt/Erk-mediated proliferation and anti-apoptotic signalling. DARPP-32 isoforms are overexpressed in SCLC patient-derived tumour tissue, but undetectable in physiologically normal lung. Achaete-scute homologue 1 (ASCL1) transcriptionally activates DARPP-32 isoforms in human SCLC cells.

CONCLUSIONS

We reveal new regulatory mechanisms of SCLC oncogenesis that suggest DARPP-32 isoforms may represent a negative prognostic indicator for SCLC and serve as a potential target for the development of new therapies.

摘要

背景

小细胞肺癌(SCLC)是最具侵袭性的肺癌类型,需要新的分子见解来促进预后和治疗进展。

方法

多巴胺和 cAMP 调节磷蛋白,Mr32000(DARPP-32)及其 N 端截断的剪接变体 t-DARPP,在人 DMS-53 和 H1048 SCLC 细胞中稳定过表达或敲除。采用功能测定和免疫印迹法评估 DARPP-32 异构体如何调节 SCLC 细胞的生长、增殖和凋亡。将 DARPP-32 调节的 SCLC 细胞原位注射到 SCID 小鼠的肺部,以评估 DARPP-32 和 t-DARPP 如何调节神经内分泌肿瘤的生长。对 SCLC 患者来源标本进行 DARPP-32 蛋白的免疫染色。进行生物信息学分析和随后的转录测定,以确定 DARPP-32 调节 SCLC 生长的机制基础。

结果

我们在小鼠中证明,DARPP-32 和 t-DARPP 通过增加 Akt/Erk 介导的增殖和抗凋亡信号促进 SCLC 生长。DARPP-32 异构体在 SCLC 患者来源的肿瘤组织中过度表达,但在生理正常的肺组织中无法检测到。achaete-scute 同源物 1(ASCL1)在人 SCLC 细胞中转录激活 DARPP-32 异构体。

结论

我们揭示了 SCLC 发生的新调控机制,表明 DARPP-32 异构体可能是 SCLC 的一个负预后指标,并可能成为开发新疗法的潜在靶点。

https://cdn.ncbi.nlm.nih.gov/pmc/blobs/f033/7463034/632987eb3b25/41416_2020_923_Fig6_HTML.jpg
https://cdn.ncbi.nlm.nih.gov/pmc/blobs/f033/7463034/b9de18ce97a7/41416_2020_923_Fig1_HTML.jpg
https://cdn.ncbi.nlm.nih.gov/pmc/blobs/f033/7463034/f2f618869282/41416_2020_923_Fig2_HTML.jpg
https://cdn.ncbi.nlm.nih.gov/pmc/blobs/f033/7463034/d6222bc33aa7/41416_2020_923_Fig3_HTML.jpg
https://cdn.ncbi.nlm.nih.gov/pmc/blobs/f033/7463034/2d067e4aa646/41416_2020_923_Fig4_HTML.jpg
https://cdn.ncbi.nlm.nih.gov/pmc/blobs/f033/7463034/5cd35cbcc9aa/41416_2020_923_Fig5_HTML.jpg
https://cdn.ncbi.nlm.nih.gov/pmc/blobs/f033/7463034/632987eb3b25/41416_2020_923_Fig6_HTML.jpg
https://cdn.ncbi.nlm.nih.gov/pmc/blobs/f033/7463034/b9de18ce97a7/41416_2020_923_Fig1_HTML.jpg
https://cdn.ncbi.nlm.nih.gov/pmc/blobs/f033/7463034/f2f618869282/41416_2020_923_Fig2_HTML.jpg
https://cdn.ncbi.nlm.nih.gov/pmc/blobs/f033/7463034/d6222bc33aa7/41416_2020_923_Fig3_HTML.jpg
https://cdn.ncbi.nlm.nih.gov/pmc/blobs/f033/7463034/2d067e4aa646/41416_2020_923_Fig4_HTML.jpg
https://cdn.ncbi.nlm.nih.gov/pmc/blobs/f033/7463034/5cd35cbcc9aa/41416_2020_923_Fig5_HTML.jpg
https://cdn.ncbi.nlm.nih.gov/pmc/blobs/f033/7463034/632987eb3b25/41416_2020_923_Fig6_HTML.jpg

相似文献

1
ASCL1-regulated DARPP-32 and t-DARPP stimulate small cell lung cancer growth and neuroendocrine tumour cell proliferation.ASCL1 调控的 DARPP-32 和 t-DARPP 促进小细胞肺癌生长和神经内分泌肿瘤细胞增殖。
Br J Cancer. 2020 Sep;123(5):819-832. doi: 10.1038/s41416-020-0923-6. Epub 2020 Jun 5.
2
Ascl1-induced Wnt11 regulates neuroendocrine differentiation, cell proliferation, and E-cadherin expression in small-cell lung cancer and Wnt11 regulates small-cell lung cancer biology.Ascl1 诱导的 Wnt11 调节小细胞肺癌的神经内分泌分化、细胞增殖和 E-钙黏蛋白表达,Wnt11 调节小细胞肺癌生物学。
Lab Invest. 2019 Nov;99(11):1622-1635. doi: 10.1038/s41374-019-0277-y. Epub 2019 Jun 23.
3
Significance of achaete-scute complex homologue 1 (ASCL1) in pulmonary neuroendocrine carcinomas; RNA sequence analyses using small cell lung cancer cells and Ascl1-induced pulmonary neuroendocrine carcinoma cells.achaete-scute complex homologue 1 (ASCL1) 在肺神经内分泌癌中的意义;使用小细胞肺癌细胞和 Ascl1 诱导的肺神经内分泌癌细胞进行 RNA 序列分析。
Histochem Cell Biol. 2020 Jun;153(6):443-456. doi: 10.1007/s00418-020-01863-z. Epub 2020 Mar 13.
4
Comparative analysis of TTF-1 binding DNA regions in small-cell lung cancer and non-small-cell lung cancer.小细胞肺癌和非小细胞肺癌中 TTF-1 结合 DNA 区域的比较分析。
Mol Oncol. 2020 Feb;14(2):277-293. doi: 10.1002/1878-0261.12608. Epub 2019 Dec 15.
5
POU domain transcription factor BRN2 is crucial for expression of ASCL1, ND1 and neuroendocrine marker molecules and cell growth in small cell lung cancer.POU 结构域转录因子 BRN2 对小细胞肺癌中 ASCL1、ND1 和神经内分泌标记分子的表达以及细胞生长至关重要。
Pathol Int. 2013 Mar;63(3):158-68. doi: 10.1111/pin.12042.
6
Subtype-specific secretomic characterization of pulmonary neuroendocrine tumor cells.肺神经内分泌肿瘤细胞的亚型特异性分泌组学特征。
Nat Commun. 2019 Jul 19;10(1):3201. doi: 10.1038/s41467-019-11153-5.
7
Small cell lung cancer, an epithelial to mesenchymal transition (EMT)-like cancer: significance of inactive Notch signaling and expression of achaete-scute complex homologue 1.小细胞肺癌,一种类似上皮-间质转化(EMT)的癌症:无活性Notch信号传导的意义及achaete-scute复合体同源物1的表达
Hum Cell. 2017 Jan;30(1):1-10. doi: 10.1007/s13577-016-0149-3. Epub 2016 Oct 26.
8
Distinct Regulation of ASCL1 by the Cell Cycle and Chemotherapy in Small Cell Lung Cancer.细胞周期和化疗对小细胞肺癌中 ASCL1 的不同调控。
Mol Cancer Res. 2024 Jul 2;22(7):613-624. doi: 10.1158/1541-7786.MCR-23-0405.
9
ASCL1 is a lineage oncogene providing therapeutic targets for high-grade neuroendocrine lung cancers.ASCL1是一种谱系癌基因,为高级别神经内分泌肺癌提供治疗靶点。
Proc Natl Acad Sci U S A. 2014 Oct 14;111(41):14788-93. doi: 10.1073/pnas.1410419111. Epub 2014 Sep 29.
10
ASCL1 and NEUROD1 Reveal Heterogeneity in Pulmonary Neuroendocrine Tumors and Regulate Distinct Genetic Programs.ASCL1和NEUROD1揭示了肺神经内分泌肿瘤的异质性并调控不同的基因程序。
Cell Rep. 2016 Aug 2;16(5):1259-1272. doi: 10.1016/j.celrep.2016.06.081. Epub 2016 Jul 21.

引用本文的文献

1
Dopamine D receptor agonists abrogate neuroendocrine tumour angiogenesis to inhibit chemotherapy-refractory small cell lung cancer progression.多巴胺D受体激动剂可消除神经内分泌肿瘤血管生成,以抑制化疗难治性小细胞肺癌的进展。
Cell Death Dis. 2025 May 9;16(1):370. doi: 10.1038/s41419-025-07693-y.
2
Radiation dermatitis in the hairless mouse model mimics human radiation dermatitis.无毛小鼠模型中的放射性皮炎模拟了人类的放射性皮炎。
Sci Rep. 2024 Oct 22;14(1):24819. doi: 10.1038/s41598-024-76021-9.
3
Synchronous double primary small cell lung cancer and invasive ductal breast carcinoma: a case report.

本文引用的文献

1
Molecular subtypes of small cell lung cancer: a synthesis of human and mouse model data.小细胞肺癌的分子亚型:人类和小鼠模型数据的综合。
Nat Rev Cancer. 2019 May;19(5):289-297. doi: 10.1038/s41568-019-0133-9.
2
Darpp-32 and t-Darpp protein products of PPP1R1B: Old dogs with new tricks.PPP1R1B 蛋白的 Darpp-32 和 t-Darpp 蛋白产物:老狗新把戏。
Biochem Pharmacol. 2019 Feb;160:71-79. doi: 10.1016/j.bcp.2018.12.008. Epub 2018 Dec 12.
3
First-Line Atezolizumab plus Chemotherapy in Extensive-Stage Small-Cell Lung Cancer.阿替利珠单抗联合化疗一线治疗广泛期小细胞肺癌。
同步性双原发性小细胞肺癌和浸润性导管乳腺癌:一例报告。
BMC Pulm Med. 2024 Feb 22;24(1):93. doi: 10.1186/s12890-024-02897-y.
4
Evaluation of t-DARPP Expression Alteration in Association with DDR1 Expression in Non-Small Cell Lung Cancer.评估非小细胞肺癌中 t-DARPP 表达改变与 DDR1 表达的相关性。
Iran Biomed J. 2024 Jan 1;28(1):23-30. doi: 10.61186/ibj.3878. Epub 2023 Jun 24.
5
cAMP-PKA/EPAC signaling and cancer: the interplay in tumor microenvironment.cAMP-PKA/EPAC 信号转导与癌症:肿瘤微环境中的相互作用。
J Hematol Oncol. 2024 Jan 17;17(1):5. doi: 10.1186/s13045-024-01524-x.
6
Altered splicing machinery in lung carcinoids unveils NOVA1, PRPF8 and SRSF10 as novel candidates to understand tumor biology and expand biomarker discovery.肺类癌中的剪接机制改变揭示了 NOVA1、PRPF8 和 SRSF10 作为新的候选物,以了解肿瘤生物学并扩大生物标志物的发现。
J Transl Med. 2023 Dec 4;21(1):879. doi: 10.1186/s12967-023-04754-8.
7
Unravelling transcriptomic complexity in breast cancer through modulation of DARPP-32 expression and signalling pathways.通过调节 DARPP-32 的表达和信号通路来揭示乳腺癌中的转录组复杂性。
Sci Rep. 2023 Nov 30;13(1):21163. doi: 10.1038/s41598-023-48198-y.
8
Identification of SNP markers for canine mammary gland tumours in females based on a genome-wide association study - preliminary results.基于全基因组关联研究的雌性犬乳腺肿瘤SNP标记物鉴定——初步结果
J Vet Res. 2023 Sep 20;67(3):427-436. doi: 10.2478/jvetres-2023-0040. eCollection 2023 Sep.
9
IKKα promotes lung adenocarcinoma growth through ERK signaling activation via DARPP-32-mediated inhibition of PP1 activity.IKKα通过DARPP - 32介导的PP1活性抑制激活ERK信号通路,从而促进肺腺癌生长。
NPJ Precis Oncol. 2023 Mar 25;7(1):33. doi: 10.1038/s41698-023-00370-3.
10
[Study on the Biological Function of Abemecilib in Inhibiting the Proliferation, Invasion and
Migration of Small Cell Lung Cancer with High c-Myc Expression].阿贝西利抑制高c-Myc表达的小细胞肺癌增殖、侵袭和迁移的生物学功能研究
Zhongguo Fei Ai Za Zhi. 2023 Feb 20;26(2):105-112. doi: 10.3779/j.issn.1009-3419.2023.106.04.
N Engl J Med. 2018 Dec 6;379(23):2220-2229. doi: 10.1056/NEJMoa1809064. Epub 2018 Sep 25.
4
Dynamic control of neural stem cells by bHLH factors.bHLH因子对神经干细胞的动态调控
Neurosci Res. 2019 Jan;138:12-18. doi: 10.1016/j.neures.2018.09.005. Epub 2018 Sep 15.
5
DARPP-32 and t-DARPP promote non-small cell lung cancer growth through regulation of IKKα-dependent cell migration.多巴胺和3',5'-环磷腺苷调节磷酸蛋白-32(DARPP-32)及截断型DARPP-32(t-DARPP)通过调控IKKα依赖的细胞迁移促进非小细胞肺癌生长。
Commun Biol. 2018;1:43. doi: 10.1038/s42003-018-0050-6. Epub 2018 May 3.
6
Near-atomic cryo-EM imaging of a small protein displayed on a designed scaffolding system.在设计的支架系统上展示的小蛋白的近原子冷冻电镜成像。
Proc Natl Acad Sci U S A. 2018 Mar 27;115(13):3362-3367. doi: 10.1073/pnas.1718825115. Epub 2018 Mar 5.
7
Role of Dopamine Receptors in the Anticancer Activity of ONC201.多巴胺受体在 ONC201 的抗癌活性中的作用。
Neoplasia. 2018 Jan;20(1):80-91. doi: 10.1016/j.neo.2017.10.002. Epub 2017 Dec 5.
8
Small-cell lung cancer: what we know, what we need to know and the path forward.小细胞肺癌:我们已知的、需要知道的以及未来的发展方向。
Nat Rev Cancer. 2017 Dec;17(12):725-737. doi: 10.1038/nrc.2017.87. Epub 2017 Oct 27.
9
Unravelling the biology of SCLC: implications for therapy.揭示小细胞肺癌的生物学特性:对治疗的启示
Nat Rev Clin Oncol. 2017 Sep;14(9):549-561. doi: 10.1038/nrclinonc.2017.71. Epub 2017 May 23.
10
Regulation of striatal dopamine responsiveness by Notch/RBP-J signaling.Notch/RBP-J信号通路对纹状体多巴胺反应性的调节
Transl Psychiatry. 2017 Mar 7;7(3):e1049. doi: 10.1038/tp.2017.21.