Suppr超能文献

Th17 细胞通过 IL-17A/STAT3 系统地下调 CXCR3 表达抑制晚期结直肠癌患者 CD8 T 细胞迁移。

Th17 cells inhibit CD8 T cell migration by systematically downregulating CXCR3 expression via IL-17A/STAT3 in advanced-stage colorectal cancer patients.

机构信息

Biotherapy Center, The First Affiliated Hospital of Zhengzhou University, Zhengzhou, 450052, Henan, People's Republic of China.

Cancer Center, The First Affiliated Hospital of Zhengzhou University, Zhengzhou, 450052, Henan, People's Republic of China.

出版信息

J Hematol Oncol. 2020 Jun 5;13(1):68. doi: 10.1186/s13045-020-00897-z.

Abstract

BACKGROUND

CD8 T cell trafficking to the tumor site is essential for effective colorectal cancer (CRC) immunotherapy. However, the mechanism underlying CD8 T cell infiltration in colorectal tumor tissues is not fully understood. In the present study, we investigated CD8 T cell infiltration in CRC tissues and the role of chemokine-chemokine receptor signaling in regulation of T cell recruitment.

METHODS

We screened chemokines and cytokines in healthy donor and CRC tissues from early- and advanced-stage patients using multiplex assays and PCR screening. We also utilized transcription factor activation profiling arrays and established a xenograft mouse model.

RESULTS

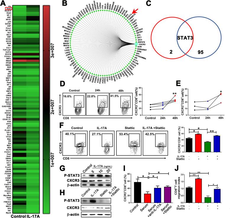
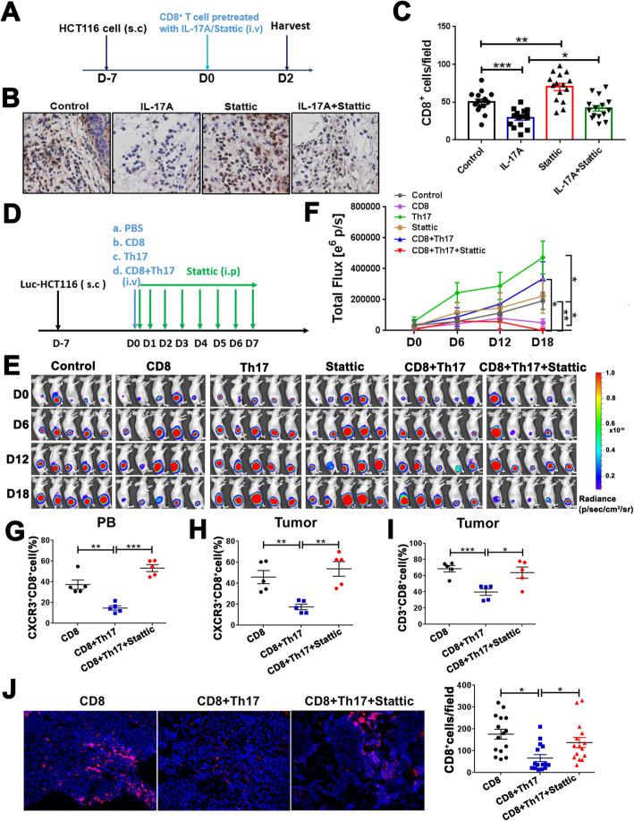
Compared with tumor tissues of early-stage CRC patients, CD8 T cell density was lower in advanced-stage tumor tissues. PCR screening showed that CXCL10 levels were significantly increased in advanced-stage tumor tissues. CXCR3 (the receptor of CXCL10) expression on CD8 T cells was lower in the peripheral blood of advanced-stage patients. The migratory ability of CD8 T cells to CXCL10 depended on CXCR3 expression. Multiplex arrays showed that IL-17A was increased in advanced-stage patient sera, which markedly downregulated CXCR3 expression via activating STAT3 signaling and reduced CD8 T cell migration. Similar results were found after CD8 T cells were treated with Th17 cell supernatant. Adding anti-IL-17A or the STAT3 inhibitor, Stattic, rescued these effects in vitro and in vivo. Moreover, survival analysis showed that patients with low CD8 and CXCR3 expression and high IL-17A levels had significantly worse prognosis.

CONCLUSIONS

CD8 T cell infiltration in advanced-stage tumor was systematically inhibited by Th17 cells via IL-17A/STAT3/CXCR3 axis. Our findings indicate that the T cell infiltration in the tumor microenvironment may be improved by inhibiting STAT3 signaling.

摘要

背景

CD8 T 细胞向肿瘤部位的迁移对于有效的结直肠癌(CRC)免疫治疗至关重要。然而,CD8 T 细胞在结直肠肿瘤组织中的浸润机制尚不完全清楚。在本研究中,我们研究了 CRC 组织中 CD8 T 细胞的浸润情况以及趋化因子-趋化因子受体信号在调节 T 细胞募集中的作用。

方法

我们使用多重分析和 PCR 筛选,筛选了健康供体和早期及晚期 CRC 患者的肿瘤组织中的趋化因子和细胞因子。我们还利用转录因子激活谱分析阵列并建立了异种移植小鼠模型。

结果

与早期 CRC 患者的肿瘤组织相比,晚期肿瘤组织中的 CD8 T 细胞密度较低。PCR 筛选显示,晚期肿瘤组织中 CXCL10 水平显著升高。晚期患者外周血 CD8 T 细胞上的 CXCR3(CXCL10 的受体)表达较低。CD8 T 细胞向 CXCL10 的迁移能力取决于 CXCR3 表达。多重分析阵列显示,晚期患者血清中 IL-17A 增加,通过激活 STAT3 信号通路显著下调 CXCR3 表达,并减少 CD8 T 细胞迁移。在 CD8 T 细胞用 Th17 细胞上清液处理后,也发现了类似的结果。在体外和体内添加抗 IL-17A 或 STAT3 抑制剂 Stattic 可挽救这些作用。此外,生存分析表明,CD8 和 CXCR3 表达低且 IL-17A 水平高的患者预后明显较差。

结论

Th17 细胞通过 IL-17A/STAT3/CXCR3 轴系统抑制晚期肿瘤中的 CD8 T 细胞浸润。我们的研究结果表明,通过抑制 STAT3 信号通路可能改善肿瘤微环境中的 T 细胞浸润。

https://cdn.ncbi.nlm.nih.gov/pmc/blobs/7ed0/7275425/cd2cfd29f8e5/13045_2020_897_Fig1_HTML.jpg

文献检索

告别复杂PubMed语法,用中文像聊天一样搜索,搜遍4000万医学文献。AI智能推荐,让科研检索更轻松。

立即免费搜索

文件翻译

保留排版,准确专业,支持PDF/Word/PPT等文件格式,支持 12+语言互译。

免费翻译文档

深度研究

AI帮你快速写综述,25分钟生成高质量综述,智能提取关键信息,辅助科研写作。

立即免费体验