Suppr超能文献

脂肪甘油三酯脂肪酶与 ABHD5 合作动员脂质用于丙型肝炎病毒组装。

The ATGL lipase cooperates with ABHD5 to mobilize lipids for hepatitis C virus assembly.

机构信息

Institute of Experimental Virology, TWINCORE, Centre for Experimental and Clinical Infection Research; a joint venture between the Medical School Hannover (MHH) and the Helmholtz Centre for Infection Research (HZI), Hannover, Germany.

German Centre for Infection Research (DZIF), partner site Hannover-Braunschweig, Germany.

出版信息

PLoS Pathog. 2020 Jun 15;16(6):e1008554. doi: 10.1371/journal.ppat.1008554. eCollection 2020 Jun.

Abstract

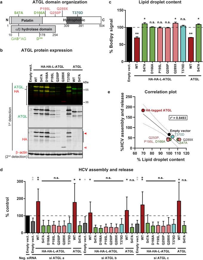
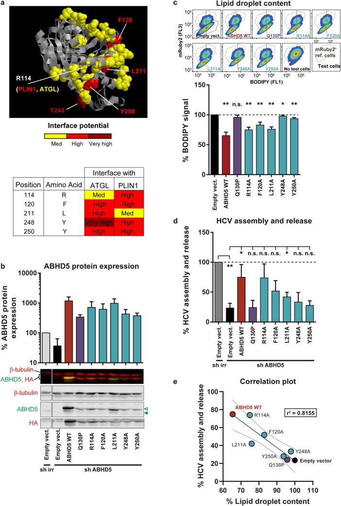
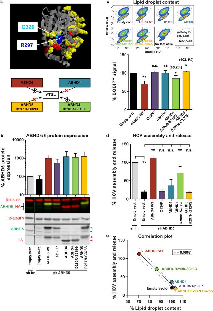
Lipid droplets are essential cellular organelles for storage of fatty acids and triglycerides. The hepatitis C virus (HCV) translocates several of its proteins onto their surface and uses them for production of infectious progeny. We recently reported that the lipid droplet-associated α/β hydrolase domain-containing protein 5 (ABHD5/CGI-58) participates in HCV assembly by mobilizing lipid droplet-associated lipids. However, ABHD5 itself has no lipase activity and it remained unclear how ABHD5 mediates lipolysis critical for HCV assembly. Here, we identify adipose triglyceride lipase (ATGL) as ABHD5 effector and new host factor involved in the hepatic lipid droplet degradation as well as in HCV and lipoprotein morphogenesis. Modulation of ATGL protein expression and lipase activity controlled lipid droplet lipolysis and virus production. ABHD4 is a paralog of ABHD5 unable to activate ATGL or support HCV assembly and lipid droplet lipolysis. Grafting ABHD5 residues critical for activation of ATGL onto ABHD4 restored the interaction between lipase and co-lipase and bestowed the pro-viral and lipolytic functions onto the engineered protein. Congruently, mutation of the predicted ABHD5 protein interface to ATGL ablated ABHD5 functions in lipid droplet lipolysis and HCV assembly. Interestingly, minor alleles of ABHD5 and ATGL associated with neutral lipid storage diseases in human, are also impaired in lipid droplet lipolysis and their pro-viral functions. Collectively, these results show that ABHD5 cooperates with ATGL to mobilize triglycerides for HCV infectious virus production. Moreover, viral manipulation of lipid droplet homeostasis via the ABHD5-ATGL axis, akin to natural genetic variation in these proteins, emerges as a possible mechanism by which chronic HCV infection causes liver steatosis.

摘要

脂滴是储存脂肪酸和甘油三酯的重要细胞细胞器。丙型肝炎病毒 (HCV) 将其几种蛋白转位到它们的表面,并利用它们生产感染性后代。我们最近报道,脂滴相关的α/β水解酶结构域包含蛋白 5 (ABHD5/CGI-58) 通过动员脂滴相关脂质参与 HCV 组装。然而,ABHD5 本身没有脂肪酶活性,它仍然不清楚 ABHD5 如何介导对 HCV 组装至关重要的脂解作用。在这里,我们确定脂肪甘油三酯脂肪酶 (ATGL) 为 ABHD5 的效应物和新的宿主因子,参与肝脂滴降解以及 HCV 和脂蛋白形态发生。ATGL 蛋白表达和脂肪酶活性的调节控制脂滴脂解和病毒产生。ABHD4 是 ABHD5 的 paralog,不能激活 ATGL 或支持 HCV 组装和脂滴脂解。将激活 ATGL 的 ABHD5 关键残基嫁接到 ABHD4 上,恢复了脂肪酶和共脂肪酶之间的相互作用,并赋予了工程蛋白促病毒和脂解功能。一致地,预测的 ABHD5 蛋白与 ATGL 的界面突变使 ABHD5 在脂滴脂解和 HCV 组装中的功能丧失。有趣的是,与人类中性脂质储存疾病相关的 ABHD5 和 ATGL 的次要等位基因在脂滴脂解和它们的促病毒功能中也受到损害。总的来说,这些结果表明 ABHD5 与 ATGL 合作动员甘油三酯用于 HCV 感染性病毒的产生。此外,通过 ABHD5-ATGL 轴对脂滴动态平衡的病毒操纵,类似于这些蛋白质的天然遗传变异,可能是慢性 HCV 感染导致肝脂肪变性的一种机制。

https://cdn.ncbi.nlm.nih.gov/pmc/blobs/fe5c/7316345/211899bd4c16/ppat.1008554.g001.jpg

文献AI研究员

20分钟写一篇综述,助力文献阅读效率提升50倍。

立即体验

用中文搜PubMed

大模型驱动的PubMed中文搜索引擎

马上搜索

文档翻译

学术文献翻译模型,支持多种主流文档格式。

立即体验