Suppr超能文献

巨噬细胞与免疫表型相关,并可预测尿路上皮癌对 PD-L1 抗体的反应。

Macrophage correlates with immunophenotype and predicts anti-PD-L1 response of urothelial cancer.

机构信息

Department of Oncology, Nanfang Hospital, Southern Medical University, Guangzhou, Guangdong, P. R. China.

Department of Urology, Sun Yat-sen Memorial Hospital, Sun Yat-sen University, Guangzhou, China.

出版信息

Theranostics. 2020 May 25;10(15):7002-7014. doi: 10.7150/thno.46176. eCollection 2020.

Abstract

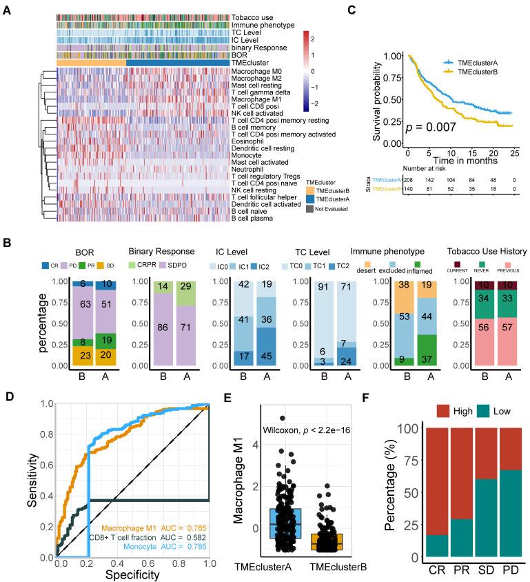
Immune-checkpoint blockades (ICBs) have been routinely implemented to treat metastatic urothelial cancer (mUC), whereas robust biomarkers are urgently warranted. Herein, we explored latent promising biomarkers based on 348 pretreatment mUC samples from IMvigor210. The genome, transcriptome, immunome, and metabolome were systemically analyzed using the external TCGA dataset for validation. Kaplan-Meier and ROC curve analyses were performed to estimate the predictive capacity of M1-macrophage infiltration. Chi-square/Spearman/Mann Whitney U test are used to determine its correlation to genetic, biochemical, and clinicopathological parameters. M1 frequency is a robust biomarker for predicting the prognosis and response to ICBs, which is non-inferior to tumor mutation burden (TMB) or tumor neoantigen burden (TNB), and exceeds CD8 T cells, T cell inflamed gene expression profile (GEP), and PD-L1 expression. Moreover, M1 infiltration is associated with immune phenotypes (AUC = 0.785) and is negatively correlated with immune exclusion. Additionally, transcriptomic analysis showed immune activation in the high-M1 subgroup, whereas it showed steroid and drug metabolism reprograming in the M1-deficient subset, which characterized the limited sensitivity to ICB therapy. Notably, investigation of the corresponding intrinsic genomic profiles highlighted the significance of and alterations. M1 infiltration is a robust biomarker for immunotherapeutic response and immunophenotype determination in an mUC setting. Innate immunity activation involving macrophage polarization remodeling and anti- mutations may be promising strategies for synergy with anti-PD-L1 treatments and may help prolong the clinical survival of patients with mUC.

摘要

免疫检查点阻断(ICB)已常规用于治疗转移性尿路上皮癌(mUC),但迫切需要强有力的生物标志物。在此,我们基于 IMvigor210 的 348 例预处理 mUC 样本探索了潜在的有前途的生物标志物。使用外部 TCGA 数据集对基因组、转录组、免疫组和代谢组进行系统分析以进行验证。进行 Kaplan-Meier 和 ROC 曲线分析以估计 M1-巨噬细胞浸润的预测能力。使用卡方/Spearman/Mann Whitney U 检验来确定其与遗传、生化和临床病理参数的相关性。M1 频率是预测 ICB 反应和预后的强大生物标志物,与肿瘤突变负担(TMB)或肿瘤新抗原负担(TNB)相当,优于 CD8 T 细胞、T 细胞炎症基因表达谱(GEP)和 PD-L1 表达。此外,M1 浸润与免疫表型相关(AUC=0.785),与免疫排斥呈负相关。此外,转录组分析显示高 M1 亚组存在免疫激活,而 M1 缺乏亚组则显示类固醇和药物代谢重编程,这表明对 ICB 治疗的敏感性有限。值得注意的是,对相应内在基因组特征的研究强调了 和 改变的重要性。M1 浸润是 mUC 环境中免疫治疗反应和免疫表型确定的强大生物标志物。涉及巨噬细胞极化重塑和抗- 突变的先天免疫激活可能是与抗 PD-L1 治疗协同的有前途的策略,并可能有助于延长 mUC 患者的临床生存时间。

https://cdn.ncbi.nlm.nih.gov/pmc/blobs/8ba4/7295060/9e7345f65e4e/thnov10p7002g001.jpg

文献AI研究员

20分钟写一篇综述,助力文献阅读效率提升50倍。

立即体验

用中文搜PubMed

大模型驱动的PubMed中文搜索引擎

马上搜索

文档翻译

学术文献翻译模型,支持多种主流文档格式。

立即体验