MRC Toxicology Unit, University of Cambridge, Hodgkin Building, Lancaster Road, Leicester, LE1 9HN, UK.
Ophthalmic Genetics & Visual Function Branch, National Eye Institute, National Institutes of Health, Bethesda, MD, 20892, USA.
Nat Commun. 2020 Jun 19;11(1):3111. doi: 10.1038/s41467-020-16947-6.
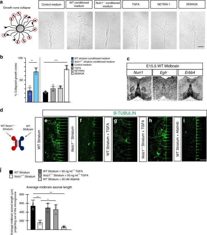
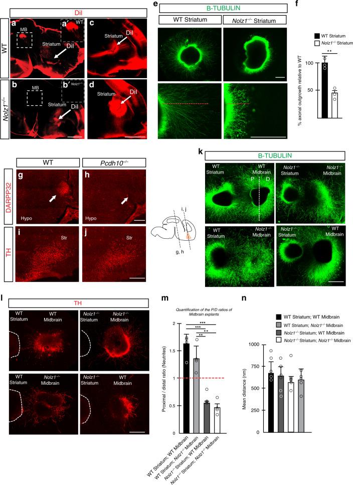
Midbrain dopaminergic (DA) axons make long longitudinal projections towards the striatum. Despite the importance of DA striatal innervation, processes involved in establishment of DA axonal connectivity remain largely unknown. Here we demonstrate a striatal-specific requirement of transcriptional regulator Nolz1 in establishing DA circuitry formation. DA projections are misguided and fail to innervate the striatum in both constitutive and striatal-specific Nolz1 mutant embryos. The lack of striatal Nolz1 expression results in nigral to pallidal lineage conversion of striatal projection neuron subtypes. This lineage switch alters the composition of secreted factors influencing DA axonal tract formation and renders the striatum non-permissive for dopaminergic and other forebrain tracts. Furthermore, transcriptomic analysis of wild-type and Nolz1 mutant striatal tissue led to the identification of several secreted factors that underlie the observed guidance defects and proteins that promote DA axonal outgrowth. Together, our data demonstrate the involvement of the striatum in orchestrating dopaminergic circuitry formation.
中脑多巴胺能(DA)轴突向纹状体进行长的纵向投射。尽管 DA 纹状体神经支配非常重要,但 DA 轴突连接建立所涉及的过程在很大程度上仍不清楚。在这里,我们证明了转录调节因子 Nolz1 在建立 DA 回路形成中的纹状体特异性需求。DA 投射被误导,无法在组成型和纹状体特异性 Nolz1 突变体胚胎中支配纹状体。纹状体中 Nolz1 表达的缺失导致纹状体投射神经元亚型从黑质到苍白球的谱系转换。这种谱系转换改变了影响 DA 轴突束形成的分泌因子的组成,使纹状体对多巴胺能和其他前脑束不具有亲和性。此外,对野生型和 Nolz1 突变体纹状体组织的转录组分析导致鉴定出几种分泌因子,这些因子是观察到的导向缺陷的基础,以及促进 DA 轴突生长的蛋白。总之,我们的数据表明纹状体参与了多巴胺能回路形成的调控。