Das Sudipta, St Croix Claudette, Good Misty, Chen Jie, Zhao Jinming, Hu Sanmei, Ross Mark, Myerburg Michael M, Pilewski Joseph M, Williams John, Wenzel Sally E, Kolls Jay K, Ray Anuradha, Ray Prabir
Division of Pulmonary, Allergy, and Critical Care Medicine, Department of Medicine, University of Pittsburgh School of Medicine, 3459 Fifth Avenue, MUH 628 NW, Pittsburgh, PA 15213, USA.
Department of Cell Biology, University of Pittsburgh School of Medicine, Pittsburgh, PA, USA.
iScience. 2020 Jul 24;23(7):101256. doi: 10.1016/j.isci.2020.101256. Epub 2020 Jun 10.
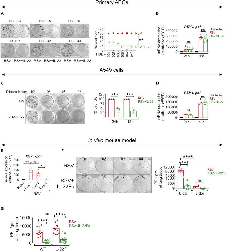
Respiratory syncytial virus (RSV) infection can cause severe bronchiolitis in infants requiring hospitalization, whereas the elderly and immunocompromised are prone to RSV-induced pneumonia. RSV primarily infects lung epithelial cells. Given that no vaccine against RSV is currently available, we tested the ability of the epithelial-barrier protective cytokine interleukin-22 (IL-22) to control RSV production. When used in a therapeutic modality, IL-22 efficiently blunted RSV production from infected human airway and alveolar epithelial cells and IL-22 administration drastically reduced virus titer in the lungs of infected newborn mice. RSV infection resulted in increased expression of LC3B, a key component of the cellular autophagic machinery, and knockdown of LC3B ablated virus production. RSV subverted LC3B with evidence of co-localization and caused a significant reduction in autophagic flux, both reversed by IL-22 treatment. Our findings inform a previously unrecognized anti-viral effect of IL-22 that can be harnessed to prevent RSV-induced severe respiratory disease.
呼吸道合胞病毒(RSV)感染可导致婴儿严重细支气管炎,需要住院治疗,而老年人和免疫功能低下者则易患RSV诱发的肺炎。RSV主要感染肺上皮细胞。鉴于目前尚无针对RSV的疫苗,我们测试了上皮屏障保护细胞因子白细胞介素-22(IL-22)控制RSV产生的能力。当以治疗方式使用时,IL-22有效地抑制了受感染的人气道和肺泡上皮细胞中RSV的产生,并且给予IL-22大大降低了受感染新生小鼠肺中的病毒滴度。RSV感染导致细胞自噬机制的关键成分LC3B表达增加,敲低LC3B可消除病毒产生。RSV通过共定位证据破坏了LC3B,并导致自噬通量显著降低,而IL-22治疗可逆转这两种情况。我们的研究结果揭示了IL-22以前未被认识的抗病毒作用,可用于预防RSV诱发的严重呼吸道疾病。