Suppr超能文献

小鼠嗅球星形胶质细胞的年龄依赖性异质性

Age-Dependent Heterogeneity of Murine Olfactory Bulb Astrocytes.

作者信息

Klein Marcel, Lohr Christian, Droste Damian

机构信息

Division of Neurophysiology, University of Hamburg, Hamburg, Germany.

出版信息

Front Aging Neurosci. 2020 Jun 9;12:172. doi: 10.3389/fnagi.2020.00172. eCollection 2020.

Abstract

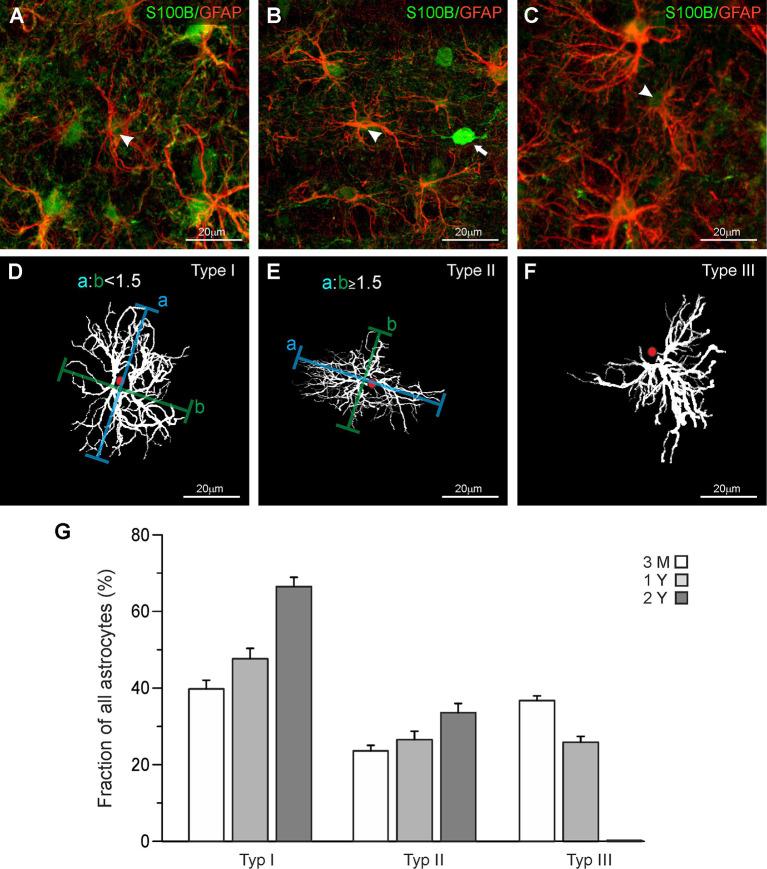
Astrocytes have a high impact on the structure of the central nervous system, as they control neural activity, development, and plasticity. Heterogeneity of astrocytes has been shown before, but so far only a few studies have demonstrated heterogeneous morphology of astrocytes concerning aging. In this study, we examined morphologic differences of astrocyte subpopulations in adult mice and the progression of these differences with age. We surveyed astrocytes in olfactory bulb slices of mice aged 3 months, 1 year and 2 years (three animals each age group), based on their appearance in anti-GFAP immunostaining. Based on this data we established three different types of astrocytes: type I (stellate), type II (elliptic), and type III (squid-like). We found that with the advanced age of the mice, astrocytes grow in size and complexity. Major changes occurred between the ages of 3 months and 1 year, while between 1 and 2 years no significant development in cell size and complexity could be detected. Our results show that astrocytes in the olfactory bulb are heterogeneous and undergo morphological transformation until late adolescence but not upon senescence. Structural plasticity is further substantiated by the expression of vimentin in some astrocyte processes in all age groups.

摘要

星形胶质细胞对中枢神经系统的结构有重大影响,因为它们控制神经活动、发育和可塑性。星形胶质细胞的异质性此前已有报道,但迄今为止,只有少数研究证明了与衰老相关的星形胶质细胞形态异质性。在本研究中,我们检查了成年小鼠星形胶质细胞亚群的形态差异以及这些差异随年龄的变化情况。我们根据抗GFAP免疫染色中星形胶质细胞的外观,对3个月、1岁和2岁小鼠(每个年龄组三只动物)嗅球切片中的星形胶质细胞进行了调查。基于这些数据,我们确定了三种不同类型的星形胶质细胞:I型(星状)、II型(椭圆形)和III型(鱿鱼状)。我们发现,随着小鼠年龄的增长,星形胶质细胞的大小和复杂性增加。主要变化发生在3个月至1岁之间,而在1岁至2岁之间,细胞大小和复杂性没有明显变化。我们的结果表明,嗅球中的星形胶质细胞是异质的,并且在青春期后期之前会发生形态转变,但在衰老时不会。波形蛋白在所有年龄组的一些星形胶质细胞突起中的表达进一步证实了结构可塑性。

https://cdn.ncbi.nlm.nih.gov/pmc/blobs/b4a3/7296154/f72570be0110/fnagi-12-00172-g0001.jpg

文献检索

告别复杂PubMed语法,用中文像聊天一样搜索,搜遍4000万医学文献。AI智能推荐,让科研检索更轻松。

立即免费搜索

文件翻译

保留排版,准确专业,支持PDF/Word/PPT等文件格式,支持 12+语言互译。

免费翻译文档

深度研究

AI帮你快速写综述,25分钟生成高质量综述,智能提取关键信息,辅助科研写作。

立即免费体验