Suppr超能文献

miR-1825 的上调通过抑制 Wnt/β-catenin 信号通路抑制 CDK14 的表达从而抑制胶质母细胞瘤的进展。

Upregulation of miR-1825 inhibits the progression of glioblastoma by suppressing CDK14 though Wnt/β-catenin signaling pathway.

机构信息

Department of Geriatrics, Jinan Zhangqiu District Hospital of TCM, Jinan, 250200, China.

Department of Public Health, Jinan Zhangqiu District Hospital of TCM, Jinan, 250200, China.

出版信息

World J Surg Oncol. 2020 Jun 30;18(1):147. doi: 10.1186/s12957-020-01927-3.

Abstract

BACKGROUND

Mounting evidences displayed that miRNAs play crucial roles in tumor initiation and development. However, the regulation and relevant mechanism of miR-1825 in glioblastoma (GBM) remain unclear.

METHODS

qRT-PCR was used to detect miR-1825 and CDK14 mRNA expression. Western blot was applied for testing protein levels (VEGF, E-cadherin, N-cadherin, vimentin, β-catenin, c-myc, p-c-Jun). MTT and transwell assays were used for detecting GBM cell progression, including cell viability, migration, and invasion.

RESULTS

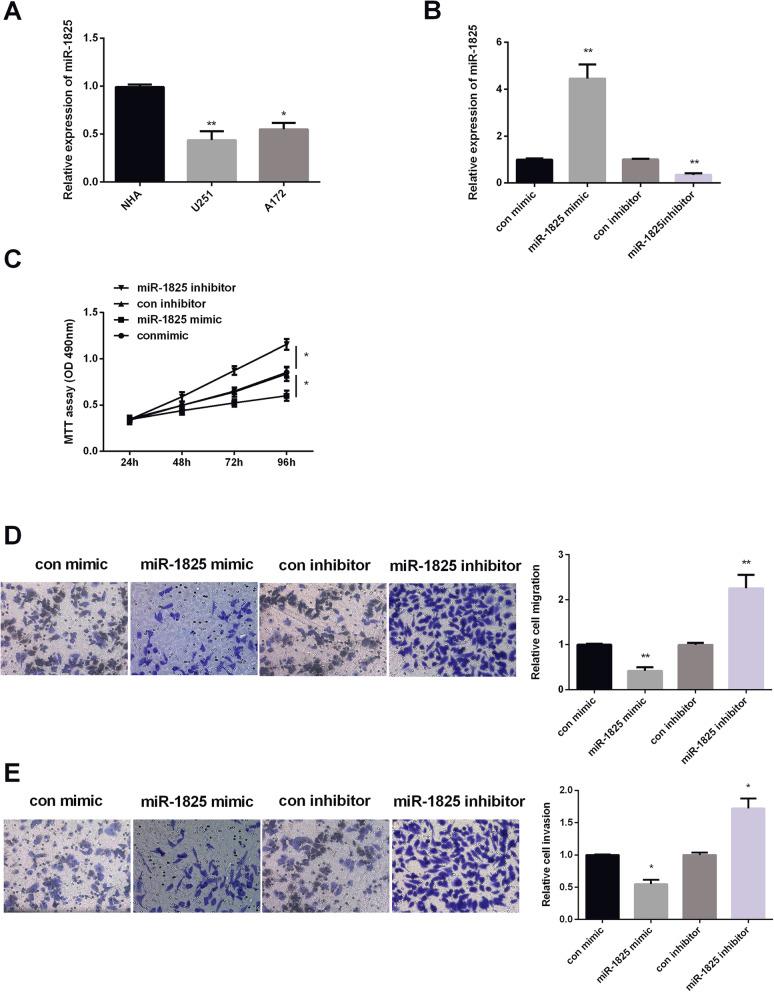
The results showed that miR-1825 was decreased in GBM tissue specimens by qRT-PCR and it was confirmed as a prognostic marker of GBM by Kaplan-Meier survival analysis. Moreover, we also found that miR-1825 upregulation suppressed GBM cell viability, tumor growth, invasion, and migration. Furthermore, CDK14 was first identified as the direct target of miR-1825 by Luciferase reporter assay. CDK14 acted as an oncogene in GBM development by immunohistochemistry. In addition, Western blot analysis demonstrated that miR-1825 regulated Wnt/β-catenin signaling pathway in GBM development.

CONCLUSION

In conclusion, miR-1825 upregulation suppressed GBM progression by targeting CDK14 through Wnt/β-catenin pathway.

摘要

背景

越来越多的证据表明 miRNA 在肿瘤的发生和发展中起着至关重要的作用。然而,miR-1825 在胶质母细胞瘤(GBM)中的调控及其相关机制仍不清楚。

方法

采用 qRT-PCR 检测 miR-1825 和 CDK14 mRNA 表达。Western blot 检测蛋白水平(VEGF、E-钙黏蛋白、N-钙黏蛋白、波形蛋白、β-连环蛋白、c-myc、p-c-Jun)。MTT 和 Transwell 检测用于检测 GBM 细胞的进展,包括细胞活力、迁移和侵袭。

结果

qRT-PCR 显示 miR-1825 在 GBM 组织标本中降低,并通过 Kaplan-Meier 生存分析证实其为 GBM 的预后标志物。此外,我们还发现 miR-1825 的上调抑制了 GBM 细胞的活力、肿瘤生长、侵袭和迁移。此外,通过荧光素酶报告基因检测首次鉴定出 CDK14 是 miR-1825 的直接靶标。免疫组织化学显示 CDK14 在 GBM 发展中作为癌基因。此外,Western blot 分析表明 miR-1825 通过 Wnt/β-catenin 信号通路调节 GBM 的发展。

结论

总之,miR-1825 通过 Wnt/β-catenin 通路靶向 CDK14 抑制 GBM 的进展。

https://cdn.ncbi.nlm.nih.gov/pmc/blobs/a165/7325653/b7a7ae5d2123/12957_2020_1927_Fig1_HTML.jpg

文献AI研究员

20分钟写一篇综述,助力文献阅读效率提升50倍。

立即体验

用中文搜PubMed

大模型驱动的PubMed中文搜索引擎

马上搜索

文档翻译

学术文献翻译模型,支持多种主流文档格式。

立即体验