Suppr超能文献

胶质瘤中侵袭和迁移相关微小RNA的生物学意义及临床潜力

Biological implications and clinical potential of invasion and migration related miRNAs in glioma.

作者信息

Guo Xin, Jiao Hengxing, Cao Lele, Meng Facai

机构信息

Department of Neurosurgery, Shaanxi Provincial People's Hospital, Xi'an, China.

出版信息

Front Integr Neurosci. 2022 Nov 21;16:989029. doi: 10.3389/fnint.2022.989029. eCollection 2022.

Abstract

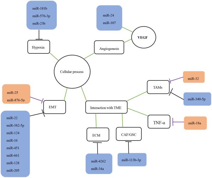
Gliomas are the most common primary malignant brain tumors and are highly aggressive. Invasion and migration are the main causes of poor prognosis and treatment resistance in gliomas. As migration and invasion occur, patient survival and prognosis decline dramatically. MicroRNAs (miRNAs) are small, non-coding 21-23 nucleotides involved in regulating the malignant phenotype of gliomas, including migration and invasion. Numerous studies have demonstrated the mechanism and function of some miRNAs in glioma migration and invasion. However, the biological and clinical significance (including diagnosis, prognosis, and targeted therapy) of glioma migration and invasion-related miRNAs have not been systematically discussed. This paper reviews the progress of miRNAs-mediated migration and invasion studies in glioma and discusses the clinical value of migration and invasion-related miRNAs as potential biomarkers or targeted therapies for glioma. In addition, these findings are expected to translate into future directions and challenges for clinical applications. Although many biomarkers and their biological roles in glioma invasion and migration have been identified, none have been specific so far, and further exploration of clinical treatment is still in progress; therefore, we aimed to further identify specific markers that may guide clinical treatment and improve the quality of patient survival.

摘要

胶质瘤是最常见的原发性恶性脑肿瘤,具有高度侵袭性。侵袭和迁移是胶质瘤预后不良和治疗抵抗的主要原因。随着迁移和侵袭的发生,患者的生存率和预后会急剧下降。微小RNA(miRNA)是一类小的非编码RNA,由21-23个核苷酸组成,参与调节胶质瘤的恶性表型,包括迁移和侵袭。众多研究已经证实了一些miRNA在胶质瘤迁移和侵袭中的机制和功能。然而,与胶质瘤迁移和侵袭相关的miRNA的生物学和临床意义(包括诊断、预后和靶向治疗)尚未得到系统的讨论。本文综述了miRNA介导的胶质瘤迁移和侵袭研究进展,并讨论了与迁移和侵袭相关的miRNA作为胶质瘤潜在生物标志物或靶向治疗的临床价值。此外,这些发现有望转化为临床应用的未来方向和挑战。尽管已经鉴定出许多生物标志物及其在胶质瘤侵袭和迁移中的生物学作用,但到目前为止尚无特异性标志物,临床治疗的进一步探索仍在进行中;因此,我们旨在进一步鉴定可能指导临床治疗并提高患者生存质量的特异性标志物。

https://cdn.ncbi.nlm.nih.gov/pmc/blobs/f7b8/9720134/382fc790b2f2/fnint-16-989029-g0001.jpg

文献检索

告别复杂PubMed语法,用中文像聊天一样搜索,搜遍4000万医学文献。AI智能推荐,让科研检索更轻松。

立即免费搜索

文件翻译

保留排版,准确专业,支持PDF/Word/PPT等文件格式,支持 12+语言互译。

免费翻译文档

深度研究

AI帮你快速写综述,25分钟生成高质量综述,智能提取关键信息,辅助科研写作。

立即免费体验